今天我们来聊聊美团的酒店,直播间里值得下手的不少:如果以上有心仪的,扫码进直播间,领了大额补贴券之后,搜相关酒店的名字去下单吧券后1033元/晚,88平的自驾联排别墅,带双早,两晚送一晚,3晚一共3099元有效期到3月31日,春节加价可用,其他时间寒假、油菜花季统统不加价可用扫码进直播间,领取-300的券,搜 黄山 去下单,下单1份,叠加-300的券,3099元一份,一晚只要1033元现在是住两晚送晚,3099元拿下3晚,日历房这个价格只能住一晚扫码进直播间,领取-300的券,搜 黄山 去下单,下单1份,叠加-300的券,3099元一份,一晚只要1033元券后499元/晚,带双早,温泉、采摘、乐园,旅拍都有
有效期到3月31日,春节加价可用,其他时间只有周六加价200,其他时间都是不加价可用的
扫码进直播间,领取-100的券,搜 南京去下单,下单1份,叠加-100的券,999元一份,一晚只要499元,权益特别丰富
酒店位于江苏园博园苏韵荟谷片区,建于湖畔。

引入汤山特色的温泉,可享一站式温泉度假体验。

套餐给的是园景精选房,2米大床

精致的早餐

丰富的权益
日常连早餐都没有还888元呢
套餐权益丰富,一晚上不到500,划得来,春节还是能用的
扫码进直播间,领取-100的券,搜 南京去下单,下单1份,叠加-100的券,999元一份,一晚只要499元,权益特别丰富券后1494元/晚,80平的撮罗子房,带双早以及晚上点餐时夜宵,2大一小行政酒廊下午茶,还有各种体验
有效期到2月28日,春节加价可用,其他时间统统不加价可约
扫码进直播间,领取-300的券,搜 哈尔滨 去下单,下单1份,叠加-300的券,2988元一份,一晚1494元,权益特别丰富
坐落松花江畔城市地标位置,酒店以高空视角俯瞰冰雪大世界,观赏哈尔滨冰雪盛景。

这家由迟子建《额尔古纳河右岸》中的主人公——女酋长玛利亚·索老人亲笔签名的联名酒店将北方狩猎民族的灵魂与现代奢华精妙交织,匠心独运地打造出一方诗意栖居。引领旅人踏上一场穿越森林、文明与时光的诗意之旅

套餐给的是80平的撮罗子房

带着丰富的双早

送夜宵,可以点餐
2大一行政下午茶
体验很多
寒假期间不带早餐还要1600多呢
套餐带着这么权益寒假期间还不到1500呢,尔滨,真的值得冲了
扫码进直播间,领取-300的券,搜 哈尔滨 去下单,下单1份,叠加-300的券,2988元一份,一晚1494元,权益特别丰富
券后333元/晚,恒春雨林大床房,含双早,2大1小温泉,旅拍等
有效期到3月31日,春节加价300可用,其他时间都是不加价可用的。
扫码进直播间,领取-100的券,搜 西双版纳去下单,下单1份,叠加-100的券,999元一份,一晚333元,权益特别丰富
酒店隐逸在静谧的雨林中,整体设计融入了东南亚风格,褐瓦白墙,随处可见民族元素。

身处酒店就能置身浓厚民族风情,体验西双版纳独特地域文化。

套餐给的是雨林房,2米的大床

带着2大1小的温泉

特色的餐饮

和孔雀共舞

还带旅拍

扫码进直播间,领取-100的券,搜 西双版纳去下单,下单1份,叠加-100的券,999元一份,一晚333元,权益特别丰富券后599元/晚,阳光房带早餐,高铁接送站
有效期到4月30日,春节加价100可用,其他时间都不加价通用
扫码进直播间,领取-100的券,搜 阳朔 去下单,下单1份,叠加-100的券,1098元一份,一晚599元
酒店坐落阳朔漓江旅游精华带,毗邻兴坪古镇,步行可轻松到达

相望20元人民币背景地标山水,周边有九马画山、黄布倒影、总统渔村等著名景点。

酒店充满民族风情

套餐给的是阳光房,2米大床

带着丰盛的早餐

还有接送站服务呢
日常价格要900多
套餐半价拿下了
扫码进直播间,领取-100的券,搜 阳朔 去下单,下单1份,叠加-100的券,1098元一份,一晚599元券后412元/晚,南阳花园露台房,带双人温泉乐园,还有机场/高铁接送。有效期到4月30日,春节加价300元,寒假清明统统不加价可用。扫码进直播间,领取-300的券,搜 厦门 去下单,下单4份,叠加-300的券,824元一份,一晚只要412元酒店位于厦门环东海域黄金地段,坐落于集美学村内,毗邻嘉庚公园、龙舟池和园博苑,周边有集美万达广场、银泰百货和石鼓路学生街。

酒店占地约10万平米,人文荟萃,独有的亲海木栈道与东南亚园林风情惬意结合
扫码进直播间,领取-300的券,搜 厦门 去下单,下单4份,叠加-300的券,824元一份,一晚只要412元有效期到3月31日,春节加价可用,其他时间都是加价通用的。扫码进直播间,领取-50的券,搜 千岛湖去下单,下单1份,叠加-50的券,449元一份,一晚只要224元厦门北海湾龙万达嘉
原岛秘境,静雅安详的山水大宅,隐匿于千岛湖畔无人知晓的山野中,私享一整片湖泊秘境。千岛湖原岛秘境酒店,位于"千岛湖最美绿道—千汾绿道"的湖湾山岛,占地31亩,环境优美,山灵水秀。
这么多的权益,才要224元,有些不大敢相信自己的眼睛啊扫码进直播间,领取-50的券,搜 千岛湖去下单,下单1份,叠加-50的券,449元一份,一晚只要224元扫码进直播间,领取-300的券,搜 大连 去下单,下单4份,叠加-300的券,813元一份,一晚只要162元,带着汤泉的酒店位于市中心黄金地段,交通便利,步行可达中山广场,大连站,天津街,人民路,俄罗斯风情一条街等著名商业、旅游景点。
看看房间,46平

还带着日式汤泉,双人的,每天都享用一次。

一百多块钱大连泡汤,还要啥自行车啊,还是春节不加价的,先囤啊
扫码进直播间,领取-300的券,搜 大连 去下单,下单4份,叠加-300的券,813元一份,一晚只要162元,带着汤泉的券后316元/晚,开元9店通兑,带双早,部分酒店春节不加价然后戳这里直达 下单3份,叠加-200券,一份只要632元,一晚只要316元券后229元/晚,高级房,带迪士尼班车,春节不加价通用然后戳这里直达 下单5份,叠加200券,每份只要459元,一晚只要229元这个酒店优势就是迪士尼班车,一晚上才200多块,过年也不加价,酒店本身也是可圈可点的,2米的大床
券后299元/晚,50平躺看玉龙雪山,带双早,还能提前入住有效期到4月30日,全程不加价,春节加价100可用然后戳这里直达 直接减100元,899元一份,一晚只要299元。2022年开的酒店,软硬件都是合适的时候。
酒店坐落在风景优美的丽江,紧临丽江火车站,把空间,视野,景观完美融合呈现
套餐一晚还不到300,而且连春节都不加价的,很划算了~然后戳这里直达 直接减100元,899元一份,一晚只要299元。扫码进直播间,领取-50的券,搜烟台 去下单,下单1份,叠加-50的券,449元一份,一晚只要224元24年新开的酒店
酒店地处烟台黄渤海新区的核心地带,毗邻张裕卡斯特酒庄,置身酒店可一览酒庄的曼妙景色,同时步行即可到达美丽的金沙滩。

扫码进直播间,领取-50的券,搜烟台 去下单,下单1份,叠加-50的券,449元一份,一晚只要224元券后724元,98平的套房,带双早,40楼高空行政酒收起入廊双人欢乐时光,1小时室内高尔夫体验+滴滴5折专属优惠+武汉博物馆联名展览+智能网球发球机体验+商务服务有效期3月10日,春节加价可用,其他时间都是不加价通用的扫码进直播间,领取-300的券,搜 武汉 去下单,下单4份,叠加-300的券,724元一份酒店地处武汉中央商务区核心腹地
40层行政酒廊落日高景观,双人行政礼遇和商务服务,一价全包了
各种权益拉满
有效期3月10日,春节加价可用,其他时间都是不加价通用的扫码进直播间,领取-300的券,搜 武汉 去下单,下单4份,叠加-300的券,724元一份有效期到6月30日,春节不可用,五一加价可用,其他时间不加价通用扫码进直播间,领取-100的券,搜 厦门 去下单,下单1份,叠加-100的券,999元一份,一晚只要499元
酒店设计以厦门宜商宜居的城市特色为设计灵感,将老厦门的缩影融入现代美学。

50平的房间

早餐丰富

扫码进直播间,领取-100的券,搜 厦门 去下单,下单1份,叠加-100的券,999元一份,一晚只要499元洲际通兑向来是大热门,在美团囤,可用补贴券,所以就更合适了具体酒店名单如下:
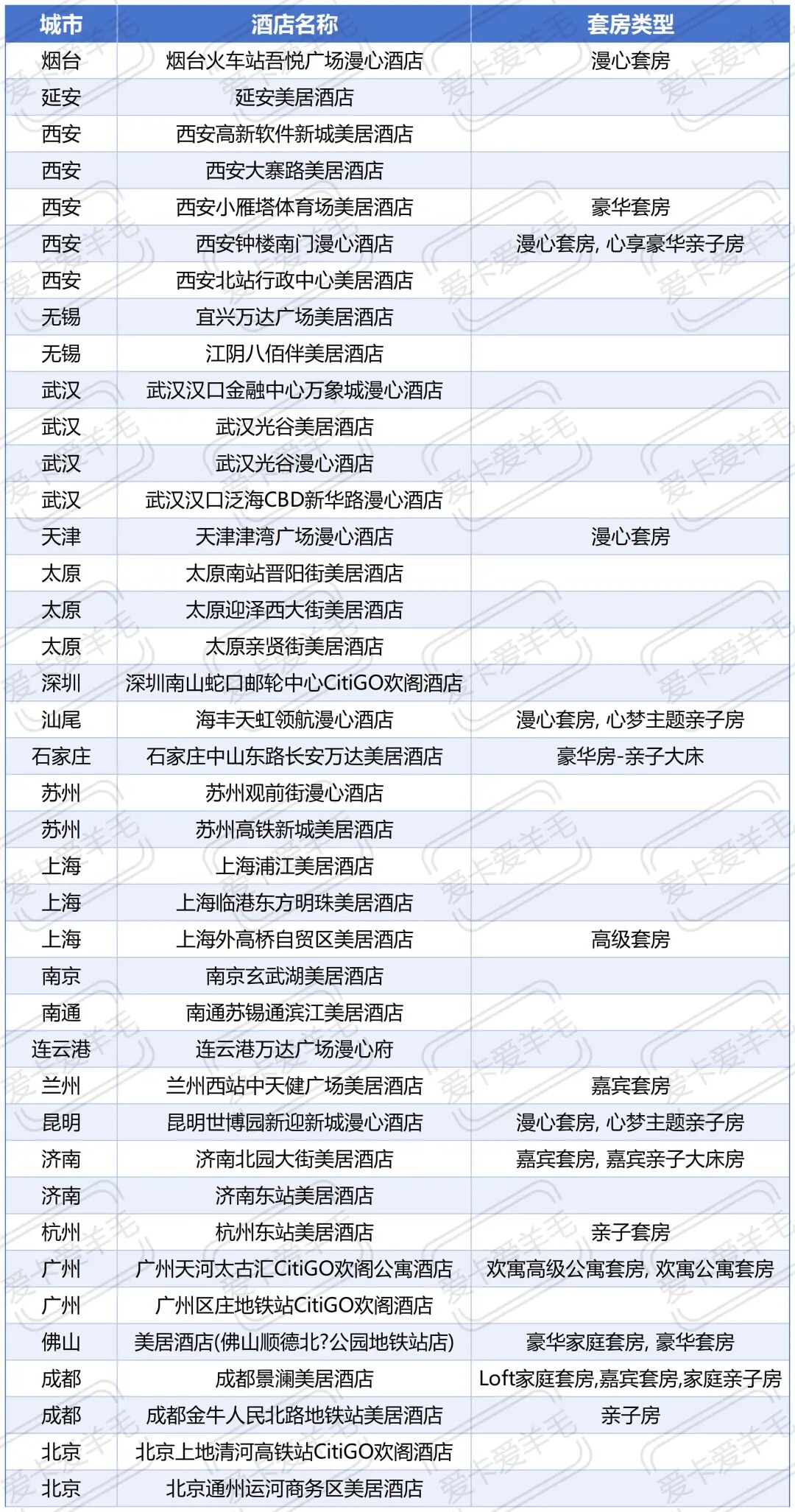
具体酒店名单如下:
具体酒店名单如下:
叠加50的券,468元一份,一晚只要234元,不少套房用100的券,下单两份,一份只要549元,一晚只要274元具体酒店名单如下:
用200的券,下单3份,每份只要611元,一晚只要305元具体酒店名单如下:
马上就是春节了,无计划性的出行会增多,可以囤几张如家的通兑:如家通兑的好处是可预约当天,而且一般不加价,自驾打尖啊,串门喝多了什么的,睡一觉就走,也合适。覆盖城市包括:七台河,三亚,三门峡,上海,上饶,东莞,东营,中卫,中山,临夏,临汾,临沂,临沧,临高县,丹东,丽水,丽江,义乌,乌兰察布,乌海,乌鲁木齐,乐东,乐山,九江,亳州,伊犁,佛山,佳木斯,保定,保山,儋州,克拉玛依,六安,六盘水,兰州,兴安盟,包头,北京,北海,十堰,南京,南充,南宁,南平,南昌,南通,南阳,博尔塔拉,厦门,台州,合肥,吉林,吐鲁番,吕梁,吴忠,周口,呼和浩特,和田,咸宁,咸阳,哈密,哈尔滨,唐山,商洛,喀什地区,嘉兴,嘉峪关,四平,固原,图木舒克,大兴安岭,大同,大庆,大理,大连,天水,天津,太原,威海,孝感,宁德,宁波,安庆,安康,安阳,安顺,宜宾,宜昌,宝鸡,宣城,宿州,宿迁,山南,岳阳,巴州,巴彦淖尔,常州,常德,平凉,平顶山,广元,广州,庆阳,廊坊,延安,延边,开封,张家口,张家界,张掖,徐州,德宏,德州,德阳,忻州,怒江,恩施,惠州,成都,扬州,承德,抚州,抚顺,拉萨,文山,文昌,新乡,无锡,日喀则,日照,昆山,昆明,昌吉,昭通,晋中,晋城,普洱,景德镇,曲靖,朝阳,本溪,杭州,松原,林芝,枣庄,柳州,桂林,楚雄,榆林,武威,武汉,毕节,汉中,汕头,池州,沈阳,沧州,河池,河源,泉州,泰安,泰州,泸州,洛阳,济南,济宁,济源,海南州,海口,海西,淄博,淮北,淮南,淮安,深圳,温州,渭南,湖州,湘潭,滁州,滨州,漳州,潍坊,潮州,澄迈县,濮阳,烟台,焦作,牡丹江,玉溪,珠海,琼海,甘孜,白城,白山,百色,盐城,盘锦,眉山,石嘴山,石家庄,福州,秦皇岛,红河,绍兴,绥化,绵阳,聊城,肇庆,自贡,舟山,芜湖,苏州,茂名,荆州,菏泽,萍乡,营口,葫芦岛,蚌埠,衡水,衡阳,衢州,襄阳,西双版纳,西宁,西安,许昌,贵阳,资阳,赣州,赤峰,辽源,辽阳,达州,运城,连云港,通化,通辽,遵义,邢台,那曲,邯郸,郑州,鄂尔多斯,鄂州,酒泉,重庆,金华,铁岭,铜川,银川,锡林郭勒,锦州,镇江,长春,长沙,长治,阜新,阜阳,防城港,阳江,阳泉,阿克苏,阿坝,陇南,陵水,随州,雄安新区,雅安,青岛,鞍山,韶关,马鞍山,驻马店,鸡西,鹰潭,黄冈,黄山,黑河,黔西南,齐齐哈尔