中行经典活动续期,热销酒店抢手套餐盘点

内容:中国银行经典信用卡活动续期,包括3笔199领30元、支付抽奖等。重点推荐溧阳涧谷温德姆酒店等热销套餐,价格优惠且适用节假日,附多款酒店折扣信息。

本文两部分,一部分是中行经典活动续期,一部分送是热销的酒店。
尤其是排名第一的那家,疯狂的抢啊,平时极少促销的酒店突然来了一个不加价的套餐,难怪疯抢啊,大家也戳过去先抢几份吧

👉🏻45折!寒暑假、周末不加价可约1388,1晚崖景房+双早+双人恐龙园、悬崖温泉、羊驼牧场门票有效期到12月31日,全程不加价

更多热销套餐,大家可以拉到文末
曾经我们吐槽过中行的高端卡。
开年神卡?
尽管高端卡拉跨,但是人家普惠的经典活动却是续期了的

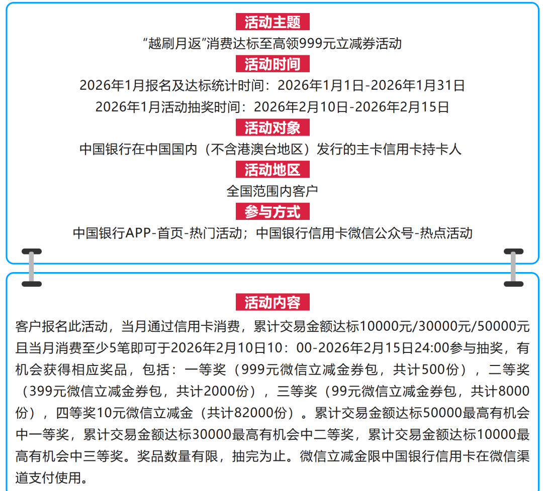
1

信用卡3笔199





白金卡的3笔199活动特别的经典,今年续期了,还能各种叠加



白金卡3笔199

图片
3笔199,次月15日领取30元好礼,3个月时间可以领2次
注意,这一次限制了名额,每月5万,先到先得
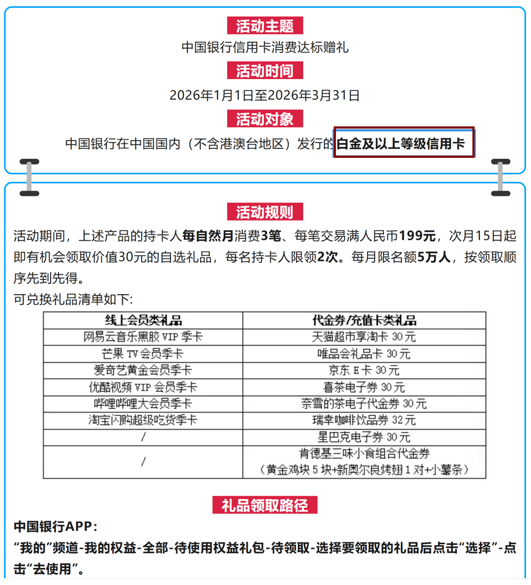
不过,他家今年开始白金卡年费除了12次刷免之外,还要求消费5000元,不少人精简卡片给精简了不少,参与这个活动的人也会少了不少吧.



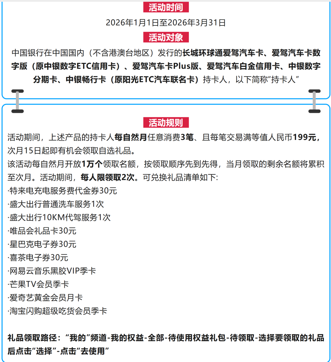
车卡的3笔199

图片

同样是3笔199,次月15号领30元,这个活动是每月限量1万个。



车卡的叠加

图片

3000消费领300-30 的券,活动力度不大,但是现在加油类刚需优惠是越来越少了;这个活动叠加上3笔199,再加上年费消费的达标要求,也有了参与的动力和理由了。




消费抽奖

图片
抽奖这事看手气,大家酌情参与吧

2

支付超给利





这是去年开始的活动,因为基本不上可以无损参与,大家参与度挺高,也成了一个经典。
今年这个活动也续期了
图片


图片

【活动内容】报名当月通过微信/支付宝/淘宝/抖音等平台用中行借记卡/信用卡支付,累计达1000元/3000元/5000元/10000元即可参与次月抽奖。

【参与方式】中国银行app—首页—热门活动—支付超给"利",报名参与。

【抽奖时间】次月8日10点即可登录app抽奖

信用卡参与的可以叠加上面的消费抽奖,或者囤囤房券啥的(文案后半部分可以看到大把的房券),找那种有效期长的。
借记卡参与的也有基本无损的方式:微信充零钱通、支付宝充余额宝/余利宝等,以及微信支付宝转账、还款活动均可
顺便:
  • 微信单笔转账1000~10000,最高得30立减金,月限10笔,扫码报个名

图片
  • 支付宝单笔转账5000-3,月限3次,应该是大部分都可以有


3

酒店销量排行





大家特别注意这个销量排名第一的溧阳涧谷温德姆至尊豪廷温泉酒店
今天下午15点才上线的,大/双床房加起来已经卖了好几千份了。
溧阳+温泉+不加价,光这三个关键词放在一起,就是可以无脑囤的程度。酒店是23年开业的次新酒店,正值黄金期,当地的奢华温泉酒店标杆之一,懂的人都知道,这家口碑非常好。位置在南山竹海附近,悬崖风景很出片,还送温泉门票+恐龙园门票,光权益就600+!

图片

境内

图片
溧阳涧谷温德姆至尊豪廷温泉酒店·崖景标间 1晚
溧阳涧谷温德姆至尊豪廷温泉酒店·崖景标间 1晚
4.9分
溧阳·南山竹海度假区
网红泳池
春节·02.14可订
比单独订房低3200元
24小时热销1623份
¥1388
¥2588
1晚
购买
苏州观前街voco酒店·高级双床房 2晚
苏州观前街voco酒店·高级双床房 2晚
4.9分
苏州·观前街/平江路
新开业
春节·02.22可订
比单独订房低513元
24小时热销1196份
¥799
¥1499
2晚
购买
浙江大酒店·精致双床房 2晚
浙江大酒店·精致双床房 2晚
4.7分
杭州·武林广场附近
全屋暖气
春节·02.22可订
比单独订房低391元
24小时热销905份
¥599
¥999
2晚
购买
常州中吴宾馆·玉兰苑豪华大床房 2晚
常州中吴宾馆·玉兰苑豪华大床房 2晚
4.8分
常州·青枫公园/钟楼开发区
亲子酒店
春节·02.14等7天可订
比单独订房低615元
24小时热销559份
¥1199
¥2036
2晚
购买
南京站红山动物园毅风酒店·标准大床房 2晚
南京站红山动物园毅风酒店·标准大床房 2晚
4.9分
南京·南京站/红山动物园
新开业
春节·02.22可订
比单独订房低469元
24小时热销461份
¥666
¥1199
2晚
购买
湖州芳菲学苑酒店·芳扉学苑双床房 2晚
湖州芳菲学苑酒店·芳扉学苑双床房 2晚
湖州·西塞山旅游度假区/原乡小镇
新开业
春节·02.14等6天可订
比单独订房低414元
24小时热销419份
¥699
¥1199
2晚
购买
哈尔滨中央大街诺富特酒店(索菲亚教堂店)·标准双床房(65寸投屏电视+徕芬吹风机+金可儿床垫) 1晚
哈尔滨中央大街诺富特酒店(索菲亚教堂店)·标准双床房(65寸投屏电视+徕芬吹风机+金可儿床垫) 1晚
5分
哈尔滨·中央大街步行街/索菲亚大教堂/防洪纪念塔
新开业
春节·02.14等6天可订
比单独订房低211元
24小时热销337份
¥599
¥988
1晚
购买
香港旺角帝盛酒店·行政客房 1晚
香港旺角帝盛酒店·行政客房 1晚
4.2分
香港·太子/大角嘴
酒店附近清真餐厅
春节·02.14等8天可订
比单独订房低407元
24小时热销296份
¥670
¥1518
1晚
购买
千岛湖郝力克酒店·独栋•三室一厅别墅 2晚
千岛湖郝力克酒店·独栋•三室一厅别墅 2晚
4.8分
淳安·千岛湖中心湖区
亲子酒店
春节·02.14等6天可订
比单独订房低1592元
24小时热销293份
¥1788
¥2988
2晚
购买
雅格酒店·城景双床客房 1晚
雅格酒店·城景双床客房 1晚
4.5分
香港·南区
网红泳池
春节·02.14等3天可订
比单独订房低431元
24小时热销257份
¥709
¥1012
1晚
购买
新中央酒店·雅致大床客房 1晚
新中央酒店·雅致大床客房 1晚
4.8分
澳门
接送机服务
春节·02.14可订
比单独订房低84元
24小时热销243份
¥752
¥978
1晚
购买
宁波象山绿城喜来登度假酒店·山景双床房 2晚
宁波象山绿城喜来登度假酒店·山景双床房 2晚
4.6分
象山·丹城/松兰山/水上乐园
亲子酒店
春节·02.14等8天可订
比单独订房低605元
24小时热销199份
¥899
¥1788
2晚
购买
杭州开元森泊度假酒店·森泊园景双床房 2晚
杭州开元森泊度假酒店·森泊园景双床房 2晚
4.8分
杭州·杭州乐园/湘湖景区
网红泳池
春节·02.14等6天可订
比单独订房低973元
24小时热销195份
¥1298
¥4999
2晚
购买
苏州金鸡湖中茵皇冠假日酒店·豪华高级房-大床 1晚
苏州金鸡湖中茵皇冠假日酒店·豪华高级房-大床 1晚
4.8分
苏州·工业园区金鸡湖西/苏州中心
网红泳池
春节·02.14等7天可订
比单独订房低156元
24小时热销181份
¥799
¥1588
1晚
购买
启德帝盛酒店·180露天运动场景观无障碍客房 1晚
启德帝盛酒店·180露天运动场景观无障碍客房 1晚
4.2分
香港·红磡/九龙城
网红泳池
春节·02.14等8天可订
比单独订房低80元
24小时热销175份
¥786
¥1428
1晚
购买
安吉银润锦江城堡酒店(Hello Kitty主题乐园店)·豪华大床房 1晚
安吉银润锦江城堡酒店(Hello Kitty主题乐园店)·豪华大床房 1晚
4.6分
安吉·杭州凯蒂猫乐园
亲子酒店
春节·02.14等6天可订
比单独订房低72元
24小时热销166份
¥699
¥1599
1晚
购买
台州方特熊出没酒店·景观大床房 1晚
台州方特熊出没酒店·景观大床房 1晚
4.7分
台州
网红泳池
春节·02.14等8天可订
比单独订房低101元
24小时热销162份
¥599
¥996
1晚
购买
衢州大花园景澜酒店·鹿鸣亲子房 1晚
衢州大花园景澜酒店·鹿鸣亲子房 1晚
衢州·衢州体育中心/吾悦广场
新开业
春节·02.14等4天可订
价值209元权益
24小时热销153份
¥399
¥999
1晚
购买
徐州云泉山庄假日酒店·假日城景双床房丨简约艺术丨可投屏 2晚
徐州云泉山庄假日酒店·假日城景双床房丨简约艺术丨可投屏 2晚
4.7分
徐州·徐州云龙湖风景区/徐州乐园度假区
新开业
春节·02.14等4天可订
可享受7折优惠
24小时热销151份
¥699
¥999
2晚
购买
无锡巡塘书香府邸酒店·雅致套房 1晚
无锡巡塘书香府邸酒店·雅致套房 1晚
4.8分
无锡·太湖新城区/海岸城/无锡太湖国际博览中心
设计师酒店
春节·02.14可订
比单独订房低189元
24小时热销143份
¥699
¥1984
1晚
购买
杭州大酒店(西湖湖滨武林银泰店)·舒适城景双床房+全景玻璃视野+丝涟舒睡 2晚
杭州大酒店(西湖湖滨武林银泰店)·舒适城景双床房+全景玻璃视野+丝涟舒睡 2晚
4.5分
杭州·武林广场附近
自助入住
春节·02.14等2天可订
比单独订房低314元
24小时热销132份
¥499
¥1199
2晚
购买
湖州慧心谷绿奢度假村
湖州慧心谷绿奢度假村
4.7分
湖州·西塞山旅游度假区/原乡小镇
网红泳池
春节·02.14等8天可订
比单独订房低519元
24小时热销130份
¥1399
¥1799
1晚
购买
杭州新侨饭店·高级双床房 2晚
杭州新侨饭店·高级双床房 2晚
4.7分
杭州·西湖湖滨商圈
宜人山色
春节·02.14等3天可订
比单独订房低405元
24小时热销120份
¥599
¥1199
2晚
购买
绍兴兰亭璞燊酒店·宛委阁双床房丨景观露台 1晚
绍兴兰亭璞燊酒店·宛委阁双床房丨景观露台 1晚
4.7分
绍兴·大禹陵/会稽山旅游度假区
设计师酒店
春节·02.14等5天可订
比单独订房低564元
24小时热销113份
¥1099
¥5999
1晚
购买
宁波十七房开元观堂·独栋双床别墅 2晚
宁波十七房开元观堂·独栋双床别墅 2晚
4.8分
宁波·镇海商业区
网红泳池
春节·02.14等2天可订
比单独订房低466元
24小时热销110份
¥666
¥1490
2晚
购买
千岛湖开元度假村·高级园景双床房 2晚
千岛湖开元度假村·高级园景双床房 2晚
4.7分
淳安·千岛湖中心湖区
网红泳池
春节·02.16等5天可订
比单独订房低498元
24小时热销108份
¥698
¥1298
2晚
购买
上海浦东丽晶酒店·城市景观尊享大床房 1晚
上海浦东丽晶酒店·城市景观尊享大床房 1晚
4.6分
上海·陆家嘴
网红泳池
春节·02.14等8天可订
比单独订房低297元
24小时热销102份
¥1199
¥1688
1晚
购买
成都景澜青棠酒店(春熙路太古里店)·如梦春熙太古双床房(俯瞰城景+江南如梦+轻盈好眠) 2晚
成都景澜青棠酒店(春熙路太古里店)·如梦春熙太古双床房(俯瞰城景+江南如梦+轻盈好眠) 2晚
4.7分
成都·春熙路/太古里商业区
新开业
春节·02.14等8天可订
比单独订房低502元
24小时热销94份
¥699
¥1831
2晚
购买
Club Med地中海邻境 千岛湖度假村·高级双床房 2晚
Club Med地中海邻境 千岛湖度假村·高级双床房 2晚
4.6分
淳安·千岛湖中心湖区
网红泳池
春节·02.14等8天可订
比单独订房低1555元
24小时热销85份
¥1999
¥4999
2晚
购买
苏州古运河英迪格酒店·精品大床房 2晚
苏州古运河英迪格酒店·精品大床房 2晚
4.8分
苏州·苏州新区/寒山寺
网红泳池
春节·02.14等8天可订
比单独订房低854元
24小时热销79份
¥1188
¥2010
2晚
购买
图片

境外

图片
曼谷城堡丽笙酒店·高级房 1晚
曼谷城堡丽笙酒店·高级房 1晚
5分
曼谷·齐隆
接送机服务
春节·02.14等8天可订
比单独订房低114元
24小时热销369份
¥633
¥874
1晚
购买
新加坡华德禄翰悦阁酒店·高级双人床房 1晚
新加坡华德禄翰悦阁酒店·高级双人床房 1晚
5分
新加坡·武吉士
中文服务
春节·02.14等8天可订
比单独订房低523元
24小时热销61份
¥771
¥1520
1晚
购买
拉瓦亚纳西别墅和儿童公园·两卧室泳池别墅 1晚
拉瓦亚纳西别墅和儿童公园·两卧室泳池别墅 1晚
4.5分
普吉岛·拉崴海滩
亲子酒店
五一·04.30等5天可订
比单独订房低1292元
24小时热销61份
¥1055
¥2241
1晚
购买
曼谷香格里拉大酒店·香格里拉翼豪华双床房 1晚
曼谷香格里拉大酒店·香格里拉翼豪华双床房 1晚
4.4分
曼谷·河畔区
亲子酒店
春节·02.14等8天可订
比单独订房低802元
24小时热销37份
¥1002
¥1322
1晚
购买
普吉岛柯澜雅海滩度假村·尊享大床房PLUS - 泳池景观 1晚
普吉岛柯澜雅海滩度假村·尊享大床房PLUS - 泳池景观 1晚
4.4分
普吉岛·拉扬
亲子酒店
春节·02.14等5天可订
比单独订房低860元
24小时热销33份
¥712
¥1681
1晚
购买
新加坡帝盛酒店·帝盛客房 1晚
新加坡帝盛酒店·帝盛客房 1晚
4.2分
新加坡·牛车水
中文服务
适合家庭
比单独订房低674元
24小时热销18份
¥695
¥1086
1晚
购买
新加坡东陵JEN酒店 香格里拉集团·豪华客房 2晚
新加坡东陵JEN酒店 香格里拉集团·豪华客房 2晚
4.5分
新加坡·乌节路
亲子酒店
春节·02.14等3天可订
比单独订房低1704元
24小时热销14份
¥2480
¥3256
2晚
购买
新加坡明古连街宜必思酒店·高级大床房 2晚
新加坡明古连街宜必思酒店·高级大床房 2晚
4.4分
新加坡·武吉士
新装修
春节·02.22可订
比单独订房低1130元
24小时热销11份
¥1715
¥2171
2晚
购买
蒙德里安新加坡达士岭酒店·经典天际线大床房 1晚
蒙德里安新加坡达士岭酒店·经典天际线大床房 1晚
4.4分
新加坡·牛车水
设计师酒店
春节·02.15等7天可订
比单独订房低1838元
24小时热销9份
¥1471
¥2171
1晚
购买
清迈香格里拉酒店·豪华双床房 1晚
清迈香格里拉酒店·豪华双床房 1晚
4.4分
清迈·夜市区域
亲子酒店
清明·04.03等3天可订
比单独订房低1259元
24小时热销8份
¥791
¥1905
1晚
购买
有些突发的好货,可能来不及写文案通知大家,会在群里唠叨一下,大家可以加我们的小助理微信,拉你进交流群
图片