2026年申卡指南:银行精选入门与高端卡推荐

本文按银行分类推荐2026年值得办理的信用卡。入门卡注重轻松免年费及消费返现等权益,如工行运通Safari卡、中行长城You卡;高端卡则匹配出行、健康等需求,如农行尊然白金、招行钻石卡。文中对比了工、农、中、建等多家银行的核心卡片年费政策与权益亮点,助您根据消费习惯与阶段精准选卡。

还未等各行马年新卡上全,一年一次的各行值得办信用卡等不及先出炉了。

过去一两年,我们看到不少高端卡权益回调,也看到更多银行在入门卡和中端产品上的发力。信用卡的世界,正在从少数人的游戏,逐渐走向更清晰、更分层、更贴合真实消费的场景匹配。银行也不再只盯着高净值用户,更多的为不同消费习惯、不同生活阶段的人,甚至按消费场景设计真正能用得上的信用卡。

与往年不同,今年木木不再只聚焦于神卡,而是按银行分类,整理了行业全量值得办的信用卡 —— 按各家银行分类,每一家都精选了核心卡片:轻松免年费、亮点十足的入门级卡片,适合新手小白或佛系用卡的朋友;进阶卡/高端卡推荐则权益全面,匹配有明确出行、健康、生活品质需求的卡友。

攻略篇幅虽长,希望大家在信用卡变化中也跟上变化,找准适合自己的信用卡。如有遗漏好卡,也欢迎卡友们留言补充;后续新增的好卡,木木也会置顶在本篇留言中:

图片

工行

图片

作为国有大行里的 "老大哥",工行的优势简直肉眼可见——网点全国遍地开花,去网点办理业务也相对便捷,在信用卡活动和权益上也相对稳定。在额度上给的也很慷慨,之前木木有写过授权公积金、融e借等方式不少卡友轻松提额到30万+。工行的刷卡活动不少是按地区的,比如浙江的本地优惠和刷卡活动还是非常多的。

01

工行入门卡

推荐1:工银运通Safari财富卡

图片

年费政策:消费5笔或5000元免年费,消费不达标为每年1000元。


核心权益

  • 星级酒店自助餐免单:当月消费满9999元,次月领1张单人免单券(可兑换万豪、希尔顿等酒店自助餐)。

  • 境外消费双重返现(可叠加):笔笔1%返现(需报名,月上限500元)、美国运通2%返现(亚洲精选活动,需报名)

  • 美国运通卡高端礼遇:高端商场会员匹配、境外指定乐园门票5折
  • 容时3天


木木说卡办卡建议:全国可以网申,刷免门槛很低只需每年5笔消费。作为运通人民币卡,绑定国内网付渠道均可畅通使用。消费达标领免单霸王餐活动已经续期到2026年年底,有专属的境外消费返现活动可叠加运通卡组织推出的日常活动。作为美国运通高端卡系列,还能匹配商场高端会员,以及境外指定乐园门票5折活动也很不错。

推荐2:工行悦爱卡简爱版(全新中国万事达卡)

图片

年费政策消费5笔免年费


核心权益

  • 全新中国万事达卡(世界卡等级),可参与万事达消费大挑战

  • 消费达标有机会领取阿玛尼等品牌口红、香水(活动大概率续期)

  • 可以网申;享容时3天


木木说卡办卡建议:全新中国万事达卡,一张卡境内外消费全覆盖,境内网付可用,境外消费叠加工行和万事达境外消费返现;还能低门槛拿下万事达世界卡参加万事达消费大挑战活动,适合尝鲜全新中国万事达卡和万事达世界卡的卡友。

其它入门级推荐:牡丹超惠真金卡(银联卡组织、卡面好看、5笔免年费)

图片


02

工行大白金:15笔减免年费

工行白金卡分大小白金,核心区别:一是年费规则,大白金年费2000元,需年消费20万或特定条件减免,特殊类大白金可1万消费或15笔免年费;小白金多为简约白金,年费减免要求更低。二是权益差异,大白金可享工行自营机场/高铁贵宾厅(软件上不可查),消费达标提升M等级赠龙腾权益、接送机等(工银e生活可查);小白金无高端出行权益,适合低门槛持卡参与日常活动。

如果你符合特殊大白金的办理资质、或者在这些办卡城市,建议优先办理特殊大白金(消费15笔减免2000年费),这类卡往往设有职业或地区准入门槛,木木总结如下表:

图片

优质单位可办奋斗白、科创白,目前科创白也降低了门槛,很多大公司都可以进件办卡了;特殊职业有教师白、医护白;地区限制的北京国贸香白、上海环球白、天津/广州/上海万事达牡丹白金卡等

图片

特殊类大白金大家按地区/行业查看。详细文章见:工行大白金!消费15笔免2000年费


图片

农行

图片

2025 年的农行信用卡简直是火力全开。不管是上新卡的速度,还是搞活动的力度,都直接拉满。即使是持有免年费的日常卡也能参与到多倍积分、刷卡送刷卡金、以及其它小活动上。农行积分的用法也超实在,就算不换里程也可以1万积分=10元抵现使用。不过最新政策以优惠比例积分换里程,需要农行大白金才行,如果资质达标建议办一张农行尊然系列、航司白金卡,有贵宾厅权益且消费能变现到里程上。


01

农行入门卡

推荐1:农行万事达超然商务卡(全新中国万事达卡)

图片

年费政策:有效期内免年费

核心权益

  • 消费达标可领高铁、机票优惠券(消费2/5/12/20万,有机会领2张260元火车票和2张800元机票)--活动延续到2026年5月31日

  • 境外线下消费笔笔3%返现,免货币转换费。可叠加农行、万事达官方境外返活动


木木说卡办卡建议:这张也是全新中国万事达卡,一卡境内外可用。年费有效期内减免,管卡很省心。消费比较多的卡友用这张卡消费还能叠加消费达标送火车票、机票优惠券活动,还能叠加农行多倍积分、刷卡活动。

推荐2:农行悦卡

图片

年费政策:160元/年

核心权益

  • 消费达标月月兑,消费满888、1888、8888可次月兑换星巴克、网易云音乐等礼品,持续一年

  • 积分限量抢兑,888积分兑换价值10元的礼品卡、1888抢兑价值20元商品、8888积分抢兑价值50元礼品卡(肯德基麦当劳等50元礼品卡、爱奇艺季卡、50元叮咚礼品卡等)

  • 新客礼8积分月月兑(麦当劳代金券、腾讯视频会员)、首刷拿茶咖一分购(喜茶奈雪瑞幸等三选一)


木木说卡办卡建议:刚性年费160元,适合喜欢玩抢兑的卡友,每月达标次月抢兑,如果能积分兑换/每月兑换完成还是能享受到不少福利的。

其它入门级推荐:

农行京东Plus联名卡,新户送2年京东年卡、每周六京东支付满99-10(限量)、新客送100元京东支付券;农行万事达全球支付白金,自带境外消费笔笔1%返现无上限

02

农行高端卡

目前农行信用卡积分兑换里程更优比例只限农行高端白金才可以25:1兑换,农行高端白金卡的含金量预估2026年还会提升。搭配多倍积分、刷卡活动、优惠比例换里程,适合有大额消费且有里程/贵宾厅需求的卡友申请。

推荐1:农行尊然白金卡

图片

年费政策:主卡880元,可用10万积分兑换;2026年通过木木说卡办卡部分地区新户办卡可减免首年年费(点击登记办卡

核心权益

  • 积分玩法:搭配五倍积分活动,10万积分可兑换1次境内接送机(全年最高12次),也可抵扣年费、兑换里程。
  • 出行权益:境内机场贵宾厅(6次免费+3次积分兑换/消费达标无限次;附属卡同有)、无限次24小时免费道路救援、3次/年导医导诊(亲友可用)。

木木说卡办卡建议:2026年农行大白金权益已经定了,无限次贵宾厅权益有了限制,不过主要玩法依旧稳定无大缩水,多倍积分活动常年在线,多倍积分+刷卡活动后消费回血可高达5%。不过需要注意的是积分换里程有库存限制,如果里程刚需可办理下面的航司联名卡。点击登记办卡

推荐2:农行航司白金卡(6张)

图片

年费政策:首年刚性880元,2025年7月1日起申请的新卡,消费满10万元免次年年费。通过本公众号团办后,就可以免首年880元年费了点击登记办卡

核心权益:兑换里程的比例基本为12:1或13:1,虽然算不上最佳,但是支付渠道丰富(含线上微信支付宝、线下刷卡),获取的积分每月5日和20日会自动转化为航司里程,里程兑换上限也高。

  • 东航白、国航白、海航白、厦航白比例12:1

  • 南航白比例13:1

  • 吉祥白比例220:1


除里程兑换权益外,另外还含有6次境内机场自营贵宾厅(消费未达标情况下)+3次预约挂号/陪诊+全国农行网点贵宾通道权益。

木木说卡办卡建议建议里程需求大且消费多的农行新户办航司白金卡,首年的880元可通过办卡减免。加上现在农行白金系列积分换里程有限制总库存,用航司大白金刷卡攒里程就没有这个困扰,最重要的是攒里程比例优秀。点击登记办卡)。农行航司白金卡有进件门槛,如果想年费压力小一点也可以网申农行的航司联名卡金卡。

其它农行高端卡推荐:农行运通黑金卡

图片

享全年无限次机场/高铁站贵宾厅、6次接送机、运通巅峰卡组织权益直接一张到顶级,适合年消费几十万的卡友持有,办卡门槛当然比农行尊然/航司白要高的多。卡权益详情:免年费顶级卡!农行运通黑金卡


图片

中行

图片

小白入门信用卡,中行信用卡一定要办一张。小额消费优惠有消费达标赠礼,白金卡每月3笔199元次月领30元自选礼品;顺丰寄件优惠、和唯品会京东时不时推出购物上的满减活动。大额消费有特邀送分、刷卡金活动,以及每月开展的支付超给利。

2026年中行高端卡布局也有了很大变化,新的选择和玩法也更多了。

01

中行入门卡

推荐1:中行长城You卡

图片

年费政策200元/年,首年直接免年费,次年消费5笔免年费

核心权益:新户消费满50元领最高150元立减金、满66元抽2-66元立减金(月4次)、月消费1万得50元电影/打车券、境外消费返消费金最高660美元(可叠加万事达、中行境外消费返现活动)。


木木说卡办卡建议:全新中国万事达卡,一卡境内外都可用,大小额消费活动多,是中行入门优选。也适合留学生、境外出行的卡友持有,卡活动和权益可看这篇文章:中行入门"财神卡",新版上线!


推荐2:中行京东PLUS无界联名卡

图片

年费政策:800元/年,首年直接免年费,次年消费12笔且满5000元免年费。

核心权益新户消费达标送2年京东PLUS会员(到2026年3月31,大概率续期)、每周三京东支付满68-10元(月2次,周限2000名)、每月消费达标领自选电子券(3笔199元领30元福利)。

02

中行高端卡

推荐1:中行长城卓悦白金卡(万事达)

图片

年费政策:首年400元(月日均20万,资产类客户可减免);次年15万积分兑换(资产类客户减半)。

核心权益礼遇金高回血兑换方式是换接送机权益(下卡送2个礼遇金+1次接送机),叠加开卡礼及消费达标所获礼遇金(刷12万还可获得4个礼遇金),最高可兑换7次舒适型接送机权益。礼遇金也可以用来兑换乐园门票、线上会员、健身等20项礼遇。

木木说卡办卡建议:刚需接送机权益且在中行愿意放20万理财的卡友,消费达标获得的礼遇金灵活兑换权益在高端卡中还是比较新鲜玩法。

推荐2:中行长城卓悦Plus白金卡(银联)

图片

年费政策:主附卡3600元/年,2026年享受优惠价1200元/年,或者可用20万积分抵扣年费;如果1月-3月,月日均金融资产达到50万(含)以上,可免首年年费。

核心权益

  • 开卡激活后的次2个自然月内,享指定网付平台享3倍积分,每月上限5万积分。

  • 持续保持月日均50万资产,享无限次境内外机场贵宾厅(龙腾贵宾厅无合作餐食厅)、无限次道路救援,限本人使用。

  • 境外笔笔返还1%消费金,单卡无上限。

  • 持卡人单自然月消费30000元(价值100元)、50000元(价值150元)、80000元(价值200元),可在次月10日前领取多选一权益包。包含:代驾、京东E卡、接送机、高铁贵宾厅、乐园门票等。


木木说卡办卡建议相比中行长城卓悦白金卡(万事达)减免年费的门槛更高,适合机场贵宾厅刚需的卡友。愿意在中行存50万资产的卡友办理,贵宾厅、免年费都拿下了,消费多还可以有额外回血,卡测评看这篇:中行黑长城,居然秒批!

上面推荐的两张中行高端卡均可网申,下卡门槛不高,不过中行新户办理容易低额度。


图片

建行

图片

相比中行、农行,2025年建行信用卡的日常刷卡活动比较少,对于需要大量积分抵扣年费的信用卡建议慎办建行高端卡。近段时间全新中国万事达卡的入局,也焕新了很多建行入门级卡:

01

建行入门卡

推荐1:建行万事龘优享白金卡(新版优享卡

图片


年费政策:580元/年,刷10次免当年年费。 

核心权益
  • 新户消费3笔99元消费,兑拉杆箱等刷卡礼一份。(建行老户也能参与,需消费满3笔、累计境内外线上下满5万可领取)

  • 境外交易笔笔1%返现,每月上限700元人民币,境内消费累计龙积分。

  • 万事达礼遇。携程预订海外酒店、乐园享85折优惠

  • 延误险,航班每延误4小时赔付200元,每自然年不超过2000元


木木说卡办卡建议全新的中国万事达卡,境外消费自带1%可叠加建行境外超额消费8%返现,以及万事达境外活动。主要福利还是在境外,适合有境外出行的卡友持有,卡权益详情:出行笔笔省!建行万事达新卡真香

推荐2:建行生活卡银联PLUS版

图片

年费政策:580元/年,消费满3笔免当年年费


核心权益

  • 微信、支付宝有积分,微信10000积分/月

  • 新户有两重礼128元+66元;无界卡数字生活礼遇


如你所见,建行的入门卡亮点都比较少,办一张日常消费的即可。在高端卡上虽然家庭挚爱推出了万事达版(家庭挚爱臻享版),不过大家好像更喜欢之前的银联家庭挚爱卡。

02

建行高端卡

推荐1:建行家庭挚爱卡(银联)

图片

年费政策:580元/年,可用20万积分抵扣年费

核心权益

  • 新户128元礼券包、开卡礼5万积分+资产达标5万积分。

  • 2次60km机场高铁站接送机(北京大兴、成都天府、青岛胶东、兰州中川接送机可享单程100km)、4次30km代驾,消费达标加赠代驾2次/年、权益次数赠送按自然年

  • 6次/年陪同导诊,可与亲属共享;


木木说卡办卡建议:可以网申且下卡门槛也不高,适合刚需接送机和代驾权益的卡友。不过如需积分抵扣年费,还是有不小的压力,20万积分难攒。


推荐2:建行银联版尊享白金(大山白)

图片

年费政策1800元/年,可用40万龙积分兑换主卡年费,首张附属卡有效期免年费。

核心权益

  • 开卡礼:新户开卡+消费达标+资产达标送对应积分,最高25万积分

  • 1晚贵宾价住高端星级酒店,398元+1000积分或998元+1000积分优惠预订1间夜(仅主卡)
  • 5次/年龙腾机场贵宾厅
  • 3次/年机场高铁接送机,仅限主卡使用。
  • 6次/年30公里代驾,仅限主卡使用。
  • 6次三甲医院挂号+导诊,可与2名亲属同享(共3人)。
  • 航班延误险,不用用卡购票:每延误4小时赔偿1000元,单次赔付不超过2000元,年上限5000元。
  • 最高2000万航空意外险,最高100万公共交通工具意外险。

木木说卡办卡建议老版银联+Visa双标卡正式下架了,新版银联权益基本延续,但凭借无需购票的延误险、贵宾厅接送机代驾商旅权益,仍是卡圈值得持有的白金卡之一。具体可看这篇文章:建行大山白,出新版了!


图片

交行

图片

交行信用卡每年都会推出2-3次大型普惠活动。招牌活动最红星期五也是雷打不动续期。交行信用卡在餐厅5折上布局的餐厅也是相当广,一张日常卡就可以享受5折在大型商场合作餐厅轻松省钱。小白金优逸白系列更是轻松刷免,每年还送3次境外龙腾;大白金交行白麒麟、航司联名卡的主副贵宾厅权益虽有调整,不过依旧值得推荐,并且交行大白金门槛也不高且支持网申。

01

交行入门卡

推荐1:交行腾讯超V优逸白

图片

年费政策首年免年费,银联卡不限金额刷6笔即可减免次年

核心权益

  • 腾讯权益6选1,月月领(信用卡还款现金券20元、手机充值代金券20元、微信支付代金券15元、腾讯视频VIP会员月卡、QQ音乐VIP会员月卡、微信读书30天无限卡),可领12个月
  • 每月2000元还款免手续费额度
  • 3次龙腾境外机场贵宾室,每年都送3点,扣点可带人

木木说卡办卡建议想要一张入门级交行信用卡,年费压力小且还有活动享,办这张就对了。新户礼非常丰厚(通过木木说卡公众号办理还有额外50元立减金),并且还有扣点可带人的每年3次境外贵宾厅权益,对于偶尔境外出行的卡友这张卡绝对nice!

推荐2:交行闺蜜白

图片
有好几个版本,有Y-ELITE水晶蜜卡、DIY蜜卡优逸白、蜜卡优逸白,主要区别是卡面。

年费政策首年免费,消费满6笔免次年年费

 核心权益
  • 3倍闺蜜积分,其中有3倍闺蜜积分的权益在闺蜜日,双方各自使用闺蜜卡消费10000分,可以获得本人消费的10000分和闺蜜奖励20000分。
  • 3次/年龙腾境外机场贵宾室,扣点带人;
  • 积分兑换5大航空里程,叠加闺蜜的3倍积分消费18元攒1里程,年上限为10万里程

木木说卡办卡建议:交行信用卡日常送分活动少,主要在生日月生日当天攒分快,除此之外就是办这类3倍积分卡了。适合想要攒交行信用卡积分的卡友办理,不过需要组队搭配才能3倍积分。

02

交行高端卡

推荐1:交行东航联名白金卡

图片

年费政策:每年刚性1000元年费,首年有优惠,第一次办大白金可参与首年"每月3笔168元消费返100元" 活动(总计返1200元);次年刚性1000元年费

核心权益

  • 12次机场贵宾厅6 次境内机场贵宾厅(含沃德)+6 点境外机场龙腾贵宾厅),附属卡同有(多张共享6+6次)
  • 50公里酒后代驾,6次/年
  • 航班延误险:起飞2小时延误,最高1000元
  • 消费10:1累积东航里程,上限10万积分/月,100万积分/年,且在61家线上第三方支付机构以及线下5812、5813(餐饮类)、7011(住宿类)消费可累计积分。


木木说卡办卡建议:兑换比例非常不错,免年费的附属卡也有贵宾厅权益,且交行高端卡有的代驾权益交行东航白金卡也有!如果东航里程刚需且需要一张交行大白金,建议直接入手交行东航白金卡,联名卡10:1的比例和48:1的交行大白金综合积分兑换,东航航司白还是有不小优势的。首年有消费返年费活动,不过次年是刚性1000元。

推荐2:交行标准大白金

(有多个卡组织可选,办银联/万事达版


图片

年费政策首年刚性1000元年费,第一次办大白金可参与首年"每月3笔168元消费返100元" 活动(总计返1200元);次年25万积分兑换

核心权益

  • 12次机场贵宾厅6 次境内机场贵宾厅(含沃德)+6 点境外机场龙腾贵宾厅),附属卡同有(多张共享6+6次)
  • 50公里酒后代驾,6次/年
  • 48:1积分换里程,年上限10万里程
  • 生日当月享双倍积分,生日当日线下刷卡餐饮娱乐享5倍积分,累积可达10万积分封顶
  • 航班延误险:起飞2小时延误,最高1000元

木木说卡办卡建议是家庭用卡最佳的选择之一,不仅首年有减免政策,免年费的附属卡也有贵宾厅权益。主卡下卡后,APP即可网申附属卡,附属卡再拿下6 次境内机场贵宾厅(含沃德)+6 点境外机场龙腾贵宾厅。沃德贵宾厅部分机场支持的是安检前贵宾要客服务!关于贵宾厅权益的变化和使用查看这篇:交行大白金,玩法变了。也是为数不多的有代驾权益的信用卡,每年6次。


图片

招行

图片

木木经常能用招行信用卡挖出一些不错的活动,比如前段时间写的免税店cdf大额满减。招行信用卡和一些商场、品牌联动力还是非常强的,以及用一张常规卡就能享受力度比较大、支持商家多的餐饮券活动。每到年底的年度集喵活动,也能获取一个实物奖品。高端卡也很稳定,权益调整次数较少且部分高端卡还能通过机票等方式回血年费。

01

招行入门卡

推荐1:招行星巴克联名卡

图片

年费政策首年免年费,刷卡6次免次年年费

核心权益:新户达标免费领6杯咖啡(每月1杯)或星巴克随行杯;自带杯立减6元,每月最高10次,每年最高52元;双杯星巴克咖啡享75折,每月最高2次;799积分可兑换1杯星巴克中杯咖啡。

木说办卡建:适合经常买星巴克的卡友入手,享免费升杯、消费额外送星星等权益,现在星巴克星星还能换接商旅出行权益了,用招行星巴克联名卡加持攒星也不错。

推荐2:招行运通工程师卡

图片

年费政策首年免年费,刷卡6次免次年年费

核心权益新户礼送 CHERRY RGB 背光机械键盘 / 拉杆箱等礼品15选1

木说办卡建:从木木说卡渠道还送50元微信立减金。这张卡主要是卡面好看,新户礼有多样选择。

招行入门级信用卡主要看新户礼,大家也可以去网点或者地推线下办理,按照新户礼比较大的卡办理即可。这些都是轻松减免年费的招行常规卡,再往上就是招行自由白金、刚性年费高端白金。

02

招行高端卡

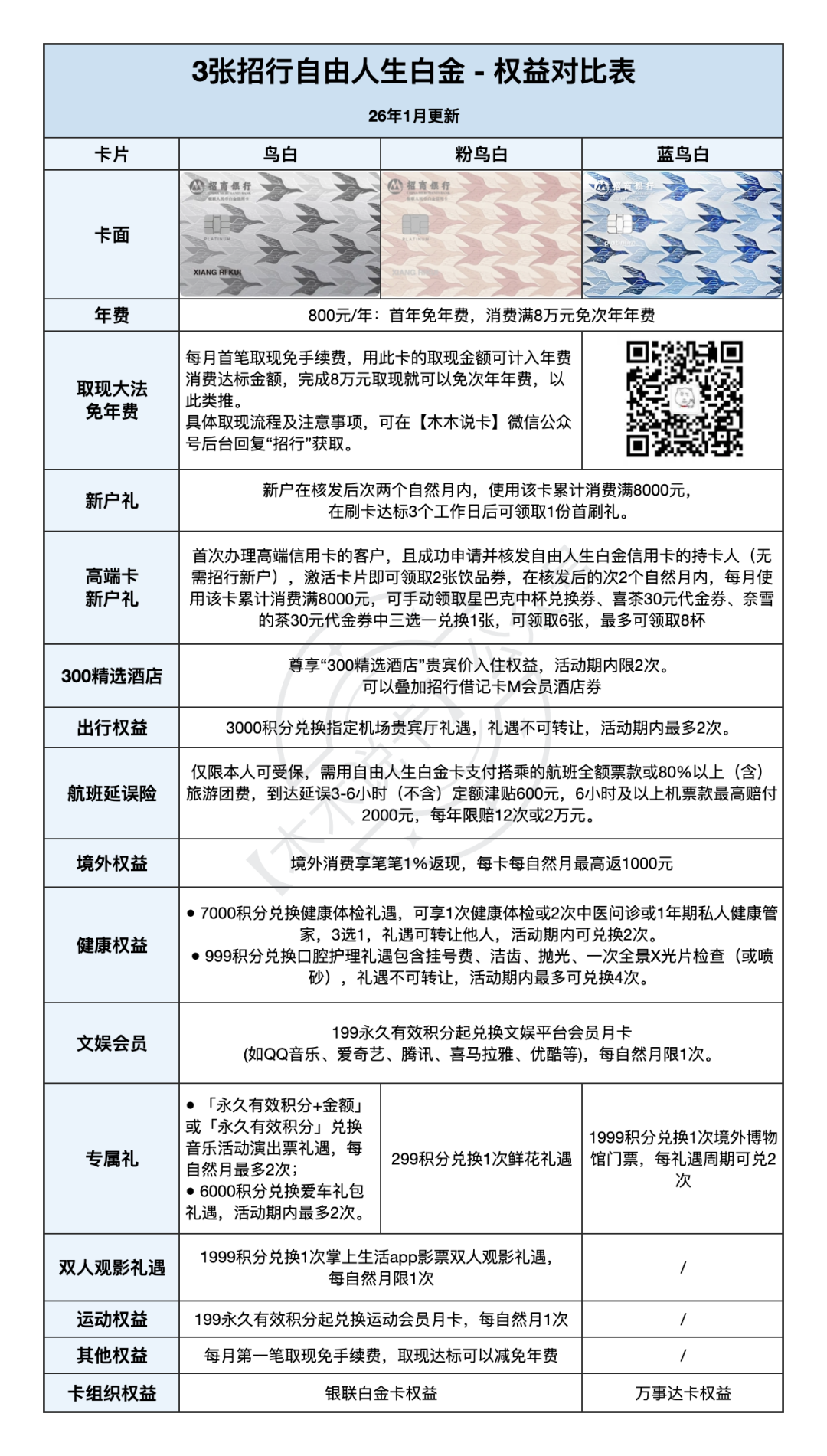
推荐1:招行自由人生白

图片

办理自由人生白金卡可以盘活招行信用卡综合积分,下卡后用综合积分即可兑换体检、洗牙、文娱会员权益,如果攒了很多招行信用卡积分,但是不想持有商旅权益,那么办一张招行自由人生白金卡还是不错的。

更建议大家优先表里的第一、二两张,可以免手续费取现轻松达标减免年费:

图片
一共有3个版本,除了卡面颜色不一样,年费规则、信用卡新户礼、高端卡新户礼以及核心权益都是大差不差的。不过鸟白和粉鸟白可通过取现大法来轻松免次年年费,而蓝鸟白就只能消费8万免次年年费了。卡权益详情见:新卡丨颜值爆表,招行蓝鸟白

推荐2:招行银联钻石信用卡

图片

年费政策:3600元/年,下卡即收取,年费不可减免。

核心权益
  • 4张境内儿童经济舱免费机票覆盖2-12周岁儿童,如北上广深至三亚、昆明等热门航线,机票价值轻松值回3600元年费。

  • 3大亲子口腔服务贵宾礼遇:尊享2次免费儿童全口腔涂氟(3-6周岁),50元+99积分兑单颗窝沟封闭礼遇。
  • 全球100余家机场贵宾厅登机礼遇:每卡享60次礼遇,每次出行可免费携带1位同行嘉宾(嘉宾需扣减1次礼遇)。
  • 1500积分可兑换2000里程(国航、东航),也可兑换体检、口腔护理服务。

木木说卡办卡建议:主打亲子商旅权益,适合家中有2-12周岁儿童且每年有至少2次长途家庭旅行的持卡人。亲子权益独一档,4次儿童机票为核心回本权益,轻松覆盖年费。银联钻石卡等级加持。不过招行信用卡日常刷卡活动较少,消费20元整累计1积分,攒分困难。

推荐3:招行万事达世界信用卡

图片

年费政策:3600元/年,下卡即收取,年费不可减免。


核心权益

  • 开卡礼:首次办理且消费满2万,免费兑换1份全球乐园门票。

  • 4次境内外机票返现:2次境内机票返现,单次封顶返900元;2次境外机票返现,单次封顶返900元;用上可回血该卡年费。

  • 贵宾厅:60次招行自营机场贵宾厅,可扣次带1人;

  • 酒店特价预订:每年6次"300精选酒店"贵宾价入住;

  • 2张境外博物馆门票

  • 1500积分可兑换2000里程(国航、东航),年上限5万里程。
  • 积分兑换活动:7000积分兑换1次健康权益(三选一)、3000积分兑换1次口腔护理;

  • 万事达卡贵宾礼遇,万事达消费大挑战、携程出行礼遇包(和携程钻石会员的权益差不多)


木木说卡办卡建议:招行银联钻石的回血主要靠小孩的机票,但是没有小孩的怎么办?这招行万事达世界信用卡有4张机票返现活动,不过分境内2次、境外2次,如果有用上的需求能回血首年年费,并且开卡礼和免费乐园门票也是相当不错。这张开的权益覆盖到了全球性,卡权益详情看这篇:新卡出炉!又一张高端卡


为什么没有招行经典白?1、已经停发;2、需要消费18万才能减免年费了。



图片

平安

图片

喜欢消费回血的卡友,平安信用卡也是必办。平安信用卡每年至少2-3次大型普惠活动,2025年年底的消费券几乎每人都有机会拿下400元优惠。并且平安信用卡积分价值高,1万积分恒定20元,可以用来兑换各类有价券/加油抵扣。有航司里程加赠活动的时候,兑换里程也是非常不错。不过需要注意的是平安信用卡不少刷卡活动、送分活动是特邀形式。

01

平安入门卡

推荐1:平安瑞幸联名卡

图片

年费政策300元/年,首年直接免年费,消费6笔就能免次年年费

核心权益

  • 首刷礼:新户首刷达标,送12张29元瑞幸咖啡券;

  • 周周礼:新户每周刷卡达标,每周送2张咖啡券,共14周,可以喝28杯瑞幸。如果活动续期的话,更有全年104杯潜力;

  • 全年12次AI医生在线问诊、72小时盗刷保障、百万交通意外险,运通星级酒店礼遇、境外2%返现(全卡升级,5 大保障0元拿下)。


木木说卡办卡建议2026年的瑞幸自由,这一张卡就能承包。越早办越好,具体权益细则可以看这篇:40杯免费瑞幸

02

平安高端卡

推荐1:平安万事达好车主白金超享版  

图片


年费政策首年刚性2800元/年,消费6笔后,可使用28万积分兑换次年年费

核心权益

  • 每月8笔388元解锁9张兑换车主的加油、充电、洗车券;餐饮美食喜茶、奈雪、星巴克券;视频的芒果、腾讯、爱奇艺会员卡;商旅的接送机、贵宾厅权益;一张券价值近30元。
  • 延误险,2小时最高赔付2000元,全年最高12次。
  • 4次全球机场贵宾厅
  • 全年2次,同城不限公里、跨城100km道路救援


木木说卡办卡建议虽然年费刚需,但是每月14张兑换券,单券价值30元,12个月合计12*14*30=5040元,可兑换接送机、车主、视频娱乐等权益随心选择,适合有车一族且经常商旅且消费能力强的卡友入手,卡测评:车主王牌卡再升级!这次是王炸。通过木木说卡组织活动办理还有额外奖励

推荐2:平安百夫长白金卡

标准版/Flower/建筑师版


图片

年费政策:6000元/年,刚性收取。关注限时首年8折年费优惠活动。通过木木说卡组织的办卡活动入手还有300-500元奖励。


核心权益

  • 新卡礼:达标享豪华酒店、乐园套票二选一;

  • 消费达标享豪华酒店、乐园门票二选一礼(核金卡6个月内消费25万元);

  • 境外10%返现,返现上限1000元/季度,4000元/年;

  • 2次/年携程半价机票,每次最高减500元,按自然年更新;

  • 境内4次+境外2次接送机,最高支持商务型车型;

  • 本人无限次全球机场+无限次境内高铁贵宾厅,服务商为龙腾;

  • 10倍MR积分:1倍基础+9倍额外,额外赠送月上限3万,可兑换航司/酒店积分;

  • 亲子运动权益:每月2次188元优惠价格享马术、滑雪、网球亲子教学;

  • 延误2小时,最高赔付3600元机票款;

  • 百夫长贵宾厅:无限次,每次可免费携带2人,配偶和子女不限制人数。

  • 运通卡组织权益:比如酒店会籍匹配、高端医疗、星级酒店健身游泳/瑜伽等



图片

广发

图片

2026年广发信用卡也有了很大的换血,贵宾厅自由仅限刚性年费卡,返现卡已经下架停发,很多没留意广发信用卡变化的卡友打开软件一看,居然不会玩了。变化很大,持卡人也要拥抱变化,广发信用卡在发力的时候还是有很多好活动的。

01

广发入门卡

推荐1:广发臻萃白金卡

(银联+Visa无限卡套卡)(限新户)

图片

年费政策800元/年,激活90天内消费12笔就能免首年,后续持续绑定微信、支付宝等支付方式,或者满足消费条件就能免次年。

核心权益

  • 10大热门咖啡茶饮(瑞幸咖啡、奈雪的茶、喜茶、霸王茶姬、茶百道、古茗、星巴克、%Arabica、皮爷、Tims)享10%返现

  • 携程APP预订机票、酒店、门票等,享笔笔返现2%

  • 配发Visa无限卡,境外消费达标可以抢兑五星级游泳健身权益(12个月内消费8000美元,每周2次)

  • Visa无限卡可以匹配GHA钛金,并且还有一些卡组织权益同样可以享受


木木说卡办卡建议:核心权益还是银联卡的携程消费2%返现,目前还没有别的卡能做到携程返现权益。也是最低门槛拿到Visa无限卡的方式(随机开放匹配GHA钛金活动),境外高消费达标记得抢兑五星级游泳健身权益。不过目前广发好像不太主推这张卡,把Visa无限卡介绍隐藏了。


推荐2:广发车主精英白金卡(限新户)

图片

年费政策:480元/年,发卡90天内消费3笔且每笔≥88元免首年年费,消费12笔免次年年费。

核心权益
  • 加油/绿色出行返现(二选一):加油返现——每月非加油类计积分消费满1000元,加油享10%返现,每月最高50元;满2000 元,当月首周周五加油额外享10%返现,每月最高50元,合计每月最高返100元;绿色出行返现——每月计积分消费满1000元,充电、高速通行费享20%返现,每月最高返50元。

  • 月消费达标可兑换免费洗车券;

  • 首年享100公里道路救援。


木木说卡办卡建议:广发商旅+车主信用卡非常多,一只手数不过来~很多卡友选卡也选晕了,广发很多车主卡还搭配商旅。如果是单纯的车主权益,木木建议大家选择这张广发车主精英白金卡,年费可以刷免且加油权益力度大上限高。只不过限制广发新户办理。

01

广发高端卡

推荐1:广发航司臻享白系列

(南航/东航/国航)


图片

年费政策:刚性800元/年

核心权益
  • 10:1兑换里程,每年6万里程上限,不同航司里程独立计算;

  • 本人无限次机场贵宾厅,4次/年高铁贵宾厅、3次/年就医绿色通道

  • 商旅达标送的广发商城券


木木说卡办卡建议:广州白云机场、深圳宝安机场、北京首都/大兴机场、上海虹桥/浦东机场、杭州萧山机场,这些机场用广发贵宾厅权益有很大优势。可享北上广深等城市的贵宾楼,含金量高。广发航司白金消费攒里程比例优,且网付也能攒,适合有以上城市刚需贵宾厅且航司里程需求大的卡友持有,叠加消费达标送商场券回血很高。均可网申,看木木说卡详细测评。

推荐2:广发万事达真情臻享白金卡


图片


年费政策:首年刚性800元,次年起可用8万积分兑换400元年费。


核心权益

  • 无限次广发自营机场高铁贵宾厅;

  • 6点龙腾/悦途机场贵宾厅(扣点带人);

  • 2点龙腾/悦途高铁贵宾厅(扣点带人);

  • 京东、唯品会消费10倍积分,微支2倍积分。


木木说卡办卡建议:相比航司白金联名卡,这张卡也有无限次机场高铁贵宾厅权益,可以指定渠道10倍积分快速攒广发信用卡积分,攒的积分100:1兑换里程,用上10倍差不多消费10元攒1里程。里程不刚需可以加办一张可以换签账额的卡,250积分价值1元。适合商旅出行多且高消费的卡友持有,通过10倍攒积分灵活变现。


图片

中信

图片

中信值得办的信用卡相当多,不过大部分是为新户推出的:指定渠道15%返现卡、10%返现i白金、可刷免的航司白金卡,给了中信信用卡新户还是有不少选择;中信信用卡的积分可玩性也比较高,8倍积分悦卡多倍积分搭配可换里程的信用卡综合下来比例也算优秀;并且中信在航司联名白金卡上搭配的商旅出行、36+1权益,也让单卡消费的时候不止有里程的回血。每月消费达标还有长期的99365月月享兑好礼活动(9元看电影、9分享兑)。

并且中信带延误险的白金卡,用该卡买随心飞且单个行程用中信该卡付款延误达标后可获得520元/次的定额赔付,这个也是超大亮点。

01

中信入门卡

推荐1:中信信运无界(有4个版本)

图片

年费政策:4个版本都是一样的,首年免年费,次年及以后交易满12次就能豁免。

办卡活动:点击查看

核心权益

爱行版新户首月享支付宝、微信消费返现1%;核卡第二月起每月交易满3000元或交易满15天,当月通过高铁/火车购票、高铁餐厅、滴滴打车、动卡空间国际国内机票消费15%返现,每月累计返现上限100元返利金。

爱吃版:新户首月享支付宝、微信/云闪付消费返现1%;核卡第二月起每月交易满3000元或交易满15天,当月通过大众点评app、动卡空间app、以及指定品牌或门店可享15%返现,每月共累计返现100元返利金。

爱家版:支付宝、微信消费返现1%,单笔交易满10元即可享受返现,每月最高返现100元返利金;缴物业费、电费、燃气费、水费能享最高15%随机立返,单笔交易满10元即可享受返现,每月最高返现100元返利金。两类返现最高可获得200元返利金

大湾区版:每月交易满3000元,次月享携程、山姆(app或线下)、滴滴出行app、大麦app交易10%返现礼遇,每月累计返现100元返利金。另外,在中国港澳地区通过银联清算网络支付公共交通费用更是直接10%立减,每月最高立减100元。两类返现最高可获得200元返利金。

木木说卡办卡建议:建议办理爱吃版、爱行版,消费15笔即可解锁15%返现,另外两张需要3000元消费达标才行。四张卡均需中信信用卡方可申请享受权益,建议按日常消费比较多的场景去选择办卡。办卡活动和卡权益详情:点击查看

推荐2:中信万事达i白金卡

图片

年费政策:首年免年费,刷卡12次免次年年费

核心权益:下卡当月激活并通过指定渠道(美团、抖音、盒马、cdf中免、宜家、中山壹加壹超市、孩子王、果蔬好等商户)消费享受10%返现;激活次月开始,每月消费满3000元次月享抖音、美团等指定渠道10%返现,每月最高返100元返利金。

木木说卡办卡建议仅限中信新户申请,核心权益就是10%指定渠道返现。相比4张信运无界卡是卡组织区别、消费返现商户的区别,如果常在盒马、美团消费建议办中信万事达i白金,美团渠道还有变相玩法(扫码/被扫也算)。办卡活动和卡权益详情:点击查看

推荐3:中信运通Safari精英白金卡

图片

年费政策:480元/年刚性,6万积分抵扣次年年费。

核心权益开卡或消费达标获得36+1新生活权益,每年最高9点;2 点龙腾贵宾厅(可用于机场或高铁站餐食厅、列车餐食,每次需加付9元);

1次预约挂号及陪诊、1次/年儿童口腔涂氟、航空延误险2小时最高1000元。

木木说卡办卡建议:中信36+1权益可以兑换一些生活类、商旅类等权益,比较实在的是兑换一些现金券,不过需要注意的是近一年该权益有缩水,一些热门的都需要抢兑。想玩转中信高端卡这张卡是入门级选手,熟悉36+1以及中信龙腾权益的使用。通过木木说卡有限时办卡活动,额外有上百元的办卡福利。

02

中信高端卡

推荐1:中信万豪精逸白

图片

年费政策:980元/年,刚性年费

核心权益

  • 万豪权益:自动成为万豪金卡;每年送10个万豪房晚每年送一晚万豪酒店(12500积分房券);

  • 中信权益:4点/年龙腾贵宾厅、3次/年预约挂号及陪诊、延误2小时最高1000元;2次境内+1次境外道路救援

  • 消费积分:酒店内消费10元得2万豪积分,酒店外消费10元得1万豪积分积分,上限10000积分/月,其中线上2000积分/月。


木木说卡办卡建议:玩万豪的卡友入手还是很不错的,可以加房晚保级,并且通过该卡消费还能攒万豪积分,还有4点支持合作餐厅的龙腾贵宾厅。什么时候办最好?加码活动有赠送3万万豪积分,积分+1晚万豪酒店差不多也把年费回血了,可以多关注木木说卡公众号的更新和提醒,有些时候办卡有活动加码。

推荐2:中信航司联名白金卡

图片
图片

中信的航司白金卡产品线丰富,东航、海航、南航、国航均有大白金(以及国泰金卡),在有效攒里程的消费上,中信航司联名卡线上线下消费全渠道有分,每月里程上限有1万里程。如果你是中信信用卡新户还可以参与消费达标减免年费活动,首年的2000年费减免,并且中信航司白金卡还有消费达标的36+1权益、8点龙腾贵宾厅。

图片
也可以考虑中信480元年费航司白金卡,比如中信南航精英白,南航里程兑换比例为10积分:1里程,网付也算合格消费,每月最高兑换1万里程。不过需要注意的是每月的破上限达1万里程,需要每月用该卡在南航APP商场随意买个商品破解。中信480元年费航司白金卡玩法看这篇:只花3元,2000里程变1万!

图片

浦发

图片

2025年浦发信用卡新卡和活动都较少,年底出炉了消费达标可退1500年费的浦发Safari卡热闹了一阵。招牌活动66生活也越来越丰富,2026年一开始浦发信用卡就推出了一系列限时好活动:周六1元购买瑞幸、霸王茶姬(到2026年3月31日);周二美团折上再立减50(到2026年1月31日),一开年就上好活动,期待2026年的浦发信用卡。


01

浦发入门卡 

推荐1:浦发南航联名卡

图片

年费政策:首年免年费,任意消费6笔免次年年费。

核心权益

  • 浦发新户南航增值权益礼包:两张境内优先登机券(一张50元境内贵宾休息室优惠券、 一张40元境内升舱券)

  • 15:1自动兑换南航里程(线上线下都有分),每年可兑换里程上限3万里程。


木木说卡办卡建议:刚需南航里程的卡友可以考虑入手。比例还算不错了15:1且每年上限也高。关于南航联名卡的盘点可以看这篇:盘点丨南航联名卡,这 5 张最佳

推荐2:浦发京东PLUS联名卡

图片

年费政策首年免年费,任意消费6笔免次年年费。

核心权益

  • 新户礼(三选一):100元京东支付券包、120元京东外卖券包、9.9元开京东PLUS会员京典年卡

  • 基础权益:消费达标1分购1年PLUS会员;京东购物每周一享99-10。


推荐3:浦发万事达无价世界卡(红沙宣)

图片

年费政策首年免年费,任意消费6笔免次年年费。

核心权益境外消费笔笔1%返现,万事达世界卡等级还可参加"万事达消费大挑战"活动。

02

浦发高端卡

推荐1:浦发美国运通Safari卡

图片
年费政策首年刚性1500元,消费12万免次年,限时特邀用户消费达标返还首年年费。办卡免首年活动见:倒计时!免1500年费的高端卡

核心权益

  • 接送机:当月消费3笔,次月可获得1次,最多3次;

  • 贵宾厅:当月消费3笔,次月可获得1次,全年最多12次;

  • 延误险:无需购票,起飞延误2小时及以上,最高赔付1500元;

  • 机票返现:每自然月累计消费满2000元,且有任意一笔单笔实付金额满500元得机票交易,可抢500元刷卡金;

  • 境外返现:境外消费笔笔返现1%,每月最高500元。


木木说卡办卡建议:2025年年底有一次限时特邀用户消费达标返首年年费活动,卡权益每月几笔消费即可获取,并且还有比较硬实的延误险权益,还是非常不错的。倒计时!免1500年费的高端卡;相比之下浦发AE白的权益就没亮点了,适合季度消费满6万元继续用权益,浦发AE白权益:权益不变,是这张卡最大的升级

推荐2:浦发美国运通超白金

图片

年费政策:3600元/年,2026年起新办卡用户,首年免年费;当年刷满20万元可免次年年费,未达标则直接收取年费,彻底取消积分抵扣选项

核心权益(目前只更新了第一季度权益)

境内外接送机,境内2点+境外1点;境内外机场贵宾厅本人无限次;游乐园门票,消费达标2点;1点酒店贵宾价预订服务点数。

里程10:1兑换,季度上限2.5万里程;境外线下10%返现,每月上限1000元人民币/次;延误险权益;一季度每月累计消费满18888元及以上,赠观影服务点数6点。

卡权益详情:权益不变,是这张卡最大的升级

木木说卡办卡建议有境外消费高返现、境外接送机权益的信用卡并不多,浦发超白适合境外消费比较多的卡友作为核心主刷卡,积分换里程的比例也很不错。不过下卡门槛比较高,需要浦发资产达标满半年600万才能申请,有境外出行且高消费的卡友可以考虑办理。


图片

民生

图片

民生信用卡的周日餐饮5折活动也不错的,木木用了好几次了,2025年民生信用卡刷卡活动虽少,不过木木每月基本都有几次民生信用卡的消费,因为他们有独一无二的民生山姆联名卡。

01

民生入门卡

推荐1:民生山姆联名卡

图片

年费政策600元/年,首年免年费,当年山姆会员商店(含山姆APP)内消费1笔或开通民生借记卡关联还款且成功还款一笔,即可免次年年费。

核心权益用民生山姆联名信用卡付款享会员消费返利,普通山姆会员可享山姆官方渠道消费1%返利(每月150元)、卓越会员可享2%返利(每月最高800元),不设达标门槛也不设名额限制,民生信用卡新老用户都可以参与。

木木说卡办卡建议如果你经常逛山姆门店、山姆APP购物,这张卡一定要办哈!毕竟其它银行能长期有满减优惠的几乎没有,但是有了这张卡即使你是山姆普通会员也有1%返利,木木是山姆卓越会员可享2%返利。而且年费轻松就能减免,属于几乎零成本的山姆垂直返现好卡。

推荐2:民生More世界卡

图片

年费政策:有效期内免年费

核心权益:境外消费笔笔1%返现,万事达世界卡等级。低门槛入手一张万事达世界卡,参与消费大挑战活动,以及万事达卡人民币卡与一些商旅平台支付满减优惠活动。

02

民生高端卡

推荐1:民生精英白金卡

图片

年费政策1800/年,新户首年免年费(销户满12个月也可以免),次年20万积分抵扣。

核心权益:

  • 下卡激活赠送900积点,可兑换出行、运动、生活等权益:境内机场快速安检、机场贵宾休息室服务、高铁贵宾厅(休息室)服务、口腔护理、体检、三甲医院预约挂号

  • 延误2小时最高赔付300元/次,延误4小时最高赔付500元/次。


木木说卡办卡建议:权益是以积点形式下发后自由兑换的,相比中行长城卓越卡资产达标减免年费、消费达标再获得其它回血,木木觉得民生精英白金卡更优秀,下卡达标激活积点就到账了。并且民生积点可兑换的贵宾厅很多都是全套的机场贵宾要客服务,可惜每年赠送的点数才900点,用完点数获得的权益没有很多。起批额度5万元,新户办卡免首年年费。

推荐2:民生百夫长白金卡

图片

年费政策:刚性3600元,激活后收取,第一张附属卡免年费。有些时候有资产达标减免年费活动、年费打折优惠。

核心权益
主卡1800积点、附属卡900积点,可兑换出行、运动、酒店、健康等权益;无限次PP卡,主附卡各1张,不限次本人可用;无限次免费道路救援;延误2小时最高赔付1000元,4小时最高赔付2000元,月限1次,年限8次。

美国运通卡组织权益:无限次美国运通百夫长®贵宾厅;匹配希尔顿金卡、万豪金卡、丽笙金卡等;每月8次星级酒店泳健(88元/次);运通高端就医权益等等。

线上消费可得乐享积分,线下消费可得百夫长专属积分。专属积分可以11.25:1兑换万豪积分,5:1兑换希尔顿积分,12.5:1兑换法荷航里程。还可兑换国航和川航的里程。

木木说卡办卡建议:几张百夫长中,民生百夫长的下卡门槛其实不高的,通过房子/车子都算资产可以进件,资产达标后的下卡率超高的。可惜这张卡不能兑换SPA了,关于民生百夫长的详细测评可以看这篇:要说百夫长,这张更具性价比


图片

邮储

图片

邮储2025年也上新了几张高端信用卡,在高端卡上也丰富了产品,不过遗憾的是刷卡活动比较少,如果能搭配一些日常活动那就更好了,卡权益+刷卡活跃都流通起来。都说邮储是"老油条",不过邮储信用卡推出的日常活动都比较实在,活动形式都很直接,大家也可以关注本地特惠活动。

01

邮储入门卡

推荐1:邮储万事达小绿卡

图片

年费政策:首年免年费,消费7万或20笔减免年费

核心权益:

  • 消费礼周周享:每累计消费满6天且每天至少有一笔微信/支付宝9元以上消费,可领取20元携程礼品卡、10元微信立减金、10元支付宝立减金(三选一)。目前活动延续至2026年3月31日。

  • 白金卡专属消费礼:每自然月消费满10000元,有机会次月领取1次50km接送机,活动期间限领1次。


推荐2:邮储瑞幸联名白金卡

图片

年费政策500元/年,首年免年费,消费满7万元或20笔免次年年费

核心权益:新户礼消费达标领6张29元、周周享银联渠道消费每累计满6天可享1张29元咖啡券(每月3张,全年52张)线上快捷支付享积分、生日当月消费享双倍积分。

推荐3:邮储车主白金卡

图片

年费政策:800元/年,首年免年费,消费满7万元或20笔免次年年费

核心权益:加油券满200-30限中石油每月1张;充电满20-10每月2张;洗车券30-20元每月1张;需自然月消费满1000元次月5日领取,有名限制。办理分期和生日当月可享双倍积分,消费1元积1分。

其它入门卡推荐:邮储青春卡有双倍积分,用来攒分兑换高端卡年费也不错。下卡门槛很低..适合搭配邮储鼎致白攒分换年费。

02

邮储高端卡

推荐1:邮储鼎致白金卡

邮储鼎致白金卡.jpg

年费政策:2600元/年,下卡三个月内消费5.8万元免首年年费;次年20万积分抵扣。

核心权益

  • 出行权益:6次机场/高铁悦途贵宾厅,每次可扣点携伴1人;2次60公里接送机(每月消费1.5万次日发放1次);6次40公里酒后代驾;8次机场CIP快速安检;

  • 生活权益:1次洗牙;2次预约挂号+全程导诊;1次代办年检;无限次道路救援。

木木说卡办卡建议:该卡可以网申且权益覆盖全面,涵盖出行、医疗、生活等,低门槛获取比较全面高端权益的方式之一。贵宾厅点数支持合作餐厅,代驾、洗牙等权益日常使用率高。不过积分获取难度较高,次年需兑换年费的 20 万积分不易累积,并且邮储的积分不可兑换里程。


推荐2:邮储鼎盛白金卡(运通版)


图片

年费政策:首年刚性2000元/年,激活后收取,消费30万元免次年年费。可免两张附属卡。

核心权益
  • 可选择商旅出行权益包,有6次机场/高铁贵宾厅,服务商悦途,可吃饭;接送机4次免费+2次达标赠送(每月消费1万再送1次,最多2次);3次/年50元购买60公里接送机、6次机场CIP服务,可扣次数带3人;1晚精选豪华酒店免费入住
  • 也可以选择健康管理权益包,有4次专家号预约及陪同服务,2次三甲医院专家线上咨询,1次高端综合体检;1次口腔护理。

木木说卡办卡建议如果名下有商旅权益、健康权益,建议就不要办了;如果对高端体检和酒店权益刚需可以考虑。目前还有新户还有600红包,可以回血部分。部分地区会推出新办卡送立减金活动,比如湖北地区曾推出办鼎盛白金卡送2300元微信支付宝立减金(限时),用上这个办卡活动就相当不错啦。具体卡权益细则及玩法可看这篇:新卡登场,一下来2张

推荐2:邮储中铁网络联名信用卡


图片

邮储中铁网络联名信用卡(优行版

图片

邮储中铁网络联名信用卡(畅行版)

核心权益

  • 优行版无限次高铁CIP+专属管家;2次高铁VIP送/接站服务;720元高铁用餐券;12次高铁CIP携伴

  • 畅行版无限次高铁贵宾厅;2次高铁CIP(含专属出行管家)服务;80元(2张40元)高铁用餐券;2次高铁CIP5.5折购


年费政策

  • 优行版主卡首年2600元/年,激活后首个账单日收取,当年消费满30万元(不含分期)免次年年费。附属卡最多可办两张,免年费。

  • 畅行版:主卡首年年费500元/年,激活后首个账单日收取,消费(不含分期)满10万免次年年费,附属卡最多可办两张,免年费。


木木说卡办卡建议:目前有高铁贵宾厅权益的信用卡不多,主要依托银行提供的第三方贵宾厅权益兑换(龙腾、悦途兑换)。如果日常很刚需高铁出行权益,那么以上卡可以考虑,如果不是常出行建议用其它卡的贵宾厅点数兑换就行了,具体卡权益细则及玩法可看这篇:新卡丨无限次高铁贵宾厅


图片

华夏

图片

华夏信用卡在2025年表现还是相当不错的,刷卡活动很多还推出了各类刷卡活动大家用卡不亦乐乎(巨惠花、10分心意、叠加高额刷卡活动),后半场华夏Safari也发力很猛。不管是入门级消费返现卡还是商旅出行高端卡,华夏信用卡均有选择。

01

华夏入门卡

推荐1:华夏UP白金卡

图片

核心权益:消费返现近0.7%

年费政策:首年免年费,次年及以后需每年任意6个月有动卡交易,可于产生年费后3个月内使用50UP金兑换年费 。

木木说卡办卡建议:这张卡对年龄有明确限制,仅限45周岁及以下的用户申请。通过微信、支付宝、云闪付(线上)渠道消费支付都可享1%返现UP成长金,每月最高可兑换100UP成长金的礼品。目前比较好的选择是换微信立减金,35UP金=20立减金,UP金在兑换使用时1up金≠1元,有一点折损,最终算下来差不多返现0.7%。

推荐2:华夏KPL王者梦之队联名信用卡

多款卡面可选

图片

年费政策680元/年,主卡核卡首年免年费,每年任意6个账单月有动卡交易,可用50梦积金兑换年费。

核心权益:1%返现

通过微信、支付宝、云闪付线上交易,白金卡返1%梦积金,每月累计上限200梦积金。每自然月累计消费满10笔,次月通过华彩生活APP-权益平台-电竞专区-梦积金专区,可用梦积金兑换指定礼品。单个自然月兑换上限100梦积金,可兑换视频月卡、外卖券等刚需礼品,1梦积金=1元,兑换比例友好。

02

华夏高端卡

推荐1:优享白金信用卡

图片

年费政策:新户首年680元刚性年费(回赠240元微信立减金),次年5万积分兑换或连续6个账单月,每账单月累计计积分交易达到5000元,可于第七个账单月退还年费。老户首年380元刚性年费+2万积分抵扣,次年年费同新户次年。

核心权益:12次高铁贵宾厅或6次全球机场贵宾厅;3次/年境内机场速通;4次/年50公里代驾;2次/年洁牙;2次/年高端健身5选1。

木木说卡办卡建议:权益布局还算丰富,有贵宾厅、代驾、洁牙、甚至高端健身权益。在年费上也算友好,新户可以刷免且老户可以用380元+2万积分抵扣年费,轻松拥有代驾和商旅权益。华夏新户办卡等木木说卡办卡活动一般还会再送额外百元办卡奖励。

推荐2:华夏Safari卡

华夏Safari.jpg

年费政策:3600元/年,目前首年可优惠1800元。新户可在6个月内用15万积分抵扣,老用户可用1200元+5万积分抵扣;次年15万积分抵扣。


核心权益

  • 豪华酒店:3晚贵宾价入住;

  • 健康体检:1次/年;

  • 12次高铁贵宾厅或6次全球机场贵宾厅;

  • 境内同城不限公里数接送机:6次/年,舒适车型;

  • 境内机场CIP:6次;

  • 汽车代驾:6次,50公里;

  • 境外返现:笔笔返现1.5%,600元/月。

  • 生日双倍积分

木木说卡办卡建议:这张卡是Safari中性价比最高的一张,华夏信用卡新户通过积分还能减免年费,权益更是覆盖到了体检、机场高铁出行、接送机、汽车代驾权益,每类给到的权益次数也是很足的,除了没有延误险堪比当年建行大山白了。卡权益详见:免1800年费,高端卡中的天花板?

2026年华夏信用卡还会上线更多新卡,卡友们也可以期待一下。


图片

光大

图片

2025年的光大信用卡比较"安静",活动安静、很多高端卡的权益也缩水了~木木原本想等2026年光大福卡上线,但是迟迟未出,大概猜测光大马年卡应该会恢复之前光大白金卡的主要权益。

光大瑞幸联名卡木木搜遍全网好像下架了,2年的调整,光大信用卡的变化还是很大的。卡友们还是很期待后续推出新的高端卡产品,往年再多倍积分加持下光大信用卡可谓活力十足啊!以及每年电商活动大家也必备一张光大信用卡,在京东上的满减力度还是很大的。

01

光大入门卡

推荐1:光大京东PLUS联名卡

图片

年费政策:有效期内直接免年费

核心权益:新户送2年京东PLUS会员年卡

推荐2:光大运通车主数字卡

图片

年费政策:500元/年,消费满3万元返还首年年费,次年10万积分抵扣。

核心权益:5点/年悦途贵宾厅、4次/年免费代驾。


图片

兴业

图片

兴业信用卡的高端产品矩阵完善且权益常年稳定,航司、商旅、健康三大类白金卡均划分中高等级适配不同需求,2025 年更是凭借灵活的年费补贴政策、乐园酒店刷卡活动加持,让行悠白金卡成为卡圈爆款。

兴业的不少高端白金卡还是很值得入手的,近几年木木说卡和兴业也开展了深度合作,通过木木说卡办以下部分高端白金卡还可以获得百元现金奖励。

推荐1:兴业行卡美国运通白金卡(悠系列)

兴业美运行悠白.png

年费政策:刚性900元(一般会有年费补贴活动)

核心权益


  • 境内外接送机:境内4次、境外2次(按自然年更新次数)。
  • 机场贵宾厅:境内12次当年可携伴2人、境外无限次当年可携伴2人(按自然年更新次数)。
  • 里程兑换:10:1兑换六大航司里程(国航/东航/南航/亚万等),年上限可换1万里程。
  • 延误险:航班延误4小时赔600元
  • 道路救援:100公里拖车每月2次,30分钟现场快修每季度3次。

木木说卡办卡建议这张卡的王牌亮点当属境内外接送机权益,如今市面上能给到境外接送机的信用卡本就凤毛麟角,单是一次境外接送机,就能轻松用出七八百的实打实价值。大家也可以多留意公众号的办卡补贴,年费有优惠的情况下、刚需接送机还是非常值得入的。可惜2026年的刷卡送乐园活动未续。具体卡权益可看这篇:高端卡太卷了

推荐2:行卡白金信用卡(标准版)

图片

年费政策:刚性2600元(关注木木说卡年费补贴活动)

核心权益
  • 境内外接送机:8次境内、4次境外
  • 机场贵宾厅境内本人无限次免费畅行,当年可免费携带随行4人次;境外本人无限次免费畅行,当年度可免费携带随行4人次
  • 里程兑换:8:1兑换里程,年上限兑换2.5万里程

  • 尊尚租车特惠礼遇:免费1次
  • 航班延误定额赔偿:航班延误四小时及以上时,享受每次600元的定额补贴(一年累计最高赔付额度不超过3000元)

  • 24小时非事故道路救援服务:行驶公里数在100公里以内的免费紧急拖车服务、免费现场快修服务


木木说卡办卡建议:和兴业行悠白金卡比起来,它的核心差异点就在境内外接送机的年度次数上;境内贵宾厅还能享无限次,每年的携伴人数也比行悠白金卡更多;这张卡的里程兑换比例更优,年度里程兑换上限也更高。适合境外出行次数多且里程刚需大的卡友。2600元的刚性年费,不过大家可以多蹲守木木说卡的办卡活动,赶上活动的话能领到非常大的奖励。

推荐3:东航银联单标白金精英版

图片

年费政策500元年费可减免。核卡日起60天内累计交易满2000元可减免首年年费,计积分交易满3万可减免次年年费。

核心权益
  • 消费攒里程:10:1自动兑东航里程,每年上限6万东航里程

  • 机场贵宾厅:每年2次

  • 线上消费无积分,需要线下刷卡才有


木木说卡办卡建议:可以减免年费并且攒里程比例也不错,但是只能线下刷卡才累计里程;需要注意的是这张卡只限兴业新户申请,需要去东航APP专区办理。另一张卡还有东航万事达双应用芯片白金卡,网付消费有东航里程,比例为15:1。


推荐4:兴业南航白金卡(精英版)

图片

年费政策:500元年费可以减免。核卡日起60天内累计交易满2000元可减免首年年费;计积分累计交易满3万元,可减免次年年费。

木木说卡办卡建议:攒南航比例比较好,12:1,但是线上消费无积分。只限兴业新户申请,需去南航APP办理。适合南航里程需求大且线下消费多的卡友。

推荐5:兴业兴享白金信用卡

图片

年费政策:主卡2600元/卡,核卡即收;核卡第二个月起,连续6个月,每月累积交易达到15000元,可减免首年年费,到2026年8月31截止;次年可用50万积分抵扣;通过木木说卡办理还有额外奖励。


核心权益:
  • 五星酒店游泳健身,本人每自然月最多可享用1次服务
  • 境内外机场贵宾礼遇,本人境内每年4次免费畅行,全年可免费携带随行2人次;境外本人无限次免费畅行,当年可免费携带随行2人次;
  • 境内机场免费接送服务,本人每年2次100公里;
  • 航班延误险:航班延误4小时及以上时,每次600元的定额补贴(一年累计最高赔付额度不超过3000元)
  • 生日当天交易畅享双倍积分;


推荐6:兴业悠逸商旅白金卡

悠悦健康白金卡


图片


年费可刷免的兴业小白金,商旅白带境内6次、境外6次贵宾厅;如果你对洗牙医疗健康类权益刚需,建议就办兴业健康白,这张卡也是全网独一无二的存在"垂直类健康联名卡"。兴业悠悦健康白金权益


  • 无限次专家预约挂号服务

  • 专家健康咨询3次/年

  • 积分优惠兑换体验

  • 积分优惠兑换洁牙

  • 汽车租赁至尊礼遇,免1日


2026年这两张卡均有刷免政策,来看看以下两张兴业可刷免高端卡的详细权益:开闸了!返400元免2年年费!


图片

上海银行

图片

推荐:上海银行标准白金卡


图片

年费政策:刚性1250元/年,附属卡625元/年

核心权益:12点/年出行权益点数(可兑换接送机);6次机场或12次高铁龙腾贵宾休息室;12点/年运动权益点数;无限次延误险,2小时最高1000元。附属卡权益独立。

办卡建议:如果接送机需求很大,建议办上海银行外滩银联钻石卡,不过这张卡的下卡门槛挺高且年费是3600元。不如看看次之的上海银行标准白金,权益也很均衡,出行、车主、运动权益都有。另外附属卡权益独立,权益次数需求大的建议加办附属卡。


图片

浙商

图片

推荐:浙商诗画浙江文旅联名信用卡

图片

年费政策480元/年首年直接免年费,次年只要消费或取现合计满6笔就能豁免

核心权益

  • 微信/支付宝消费享1%返现,每月100元,活动按月续期

  • 还送一张价值199元的文旅惠民卡,官方写的价值1万+(可转赠),消费达标次年继续送。


木木说卡办卡建议:这张浙商诗画浙江文旅联名信用卡是浙商红利卡的升级版本(新户更建议优先办理),微信、支付宝享1%实打实返现,还能拿全年景区畅游权益,性价比直接拉满。办卡以及更多细则看这篇文章:26年返现神卡!


图片

汇丰

图片

一次拿下双顶级卡组织权益(银联钻石卡、万事达世界之极),一卡卓越全球卓越。年费可通过资产达标全额减免,长期持有性价比拉满。近期还限时推出了汇丰银联卡境外10%返现活动,让这套卡的含金量再次提升。

推荐1:汇丰中国信用卡

图片

年费政策:刚性3600元,50万元资产达标可减免年费。可通过木木说卡账号对接办理。

核心权益

  • 2次/年粤港澳跨境礼宾车或境外接送机二选一,需要消费满1000美元解锁使用

  • 8次/年机场/高铁贵宾厅

  • 6次/年境内礼宾车接送,每月发放2次

  • 限时活动汇丰钻石卡享境外10%返现

  • 延误险3小时赔500元,每超1小时加200元;

  • 12:1累积里程(亚万、英航、国航等)

  • 附属卡一套免年费

  • 银联钻石卡权益+万事达世界之极卡权益。


木木说卡办卡建议:"1地卓越,全球卓越",在某一国家或地区成为汇丰卓越理财客户,即可申请成为任何其他国家或地区的卓越理财客户。50万资产解锁全球卓越,顺便办一张资产减免的汇丰中国信用卡,再转10万港币到汇丰香港,办理下面这张汇丰Pulse信用卡。

推荐2:汇丰香港银联钻石Pulse信用卡

图片

年费政策:1800港币,首两年免年费,之后手动/电话申请永久免年费。

核心权益:新户奖励800元;基础0.4%返现,无上限;最红赏世界加赠2%返现,上限2000封顶;内地云闪付/Apple pay加赠2%返现;Pulse特别奖赏2%返现。支持人民币消费和还款,避免额外费用。

木木说卡办卡建议汇丰香港Pulse信用卡的消费返现叠加后轻松可以吊打国内的消费返现卡了,消费返现轻松高达4%+。不过办卡过程中有很多坑或者注意事项,详细看木木说卡后期文章以及办卡活动。


图片

富邦华一

图片

富邦华一是2025年的黑马,推出的几张信用卡都不错,不过覆盖的网点比较小。一张入门级白金卡、还有一张可通过资产达标减免年费的万事达世界之极高端卡。两张卡的详细测评请看这篇:2张新卡!自带招财 BGM 的卡

推荐1:富邦华一万事达白金卡

图片

年费政策首年免300元年费,消费3次即可免次年年费

开卡礼三选一:申请后激活90天内完成3笔至少58元以上消费,Folli Follie时尚20寸拉杆箱、Loomoo乐默磁吸快充移动电源、新秀丽三合一盥洗包可以三选一领取。

核心活动:

  • 消费达标,领双重福利:消费1888元领价值20元奖品、消费3888元领价值25元奖品;

  • 独家活动:用入门级信用卡低门槛体验了一把「世界卡、世界之极卡待遇」,境外消费享超值权益5选1,按境外消费金额对应奖品:里程、酒店、境内接送机、视频会员等。

推荐2:富邦华一万事达世界之极卡

图片

年费政策5000元/年,激活前3个月存50万元直接免首年年费,次年年费还能用25万积分抵扣。

核心权益

  • 开卡礼:在激活后的3个月内累计消费满8888元,达标次月1日起,就能从大疆Osmo Action4标准套装、添可芙万Stretch Plus吸尘扫拖一体机、新秀丽27寸拉杆箱这三种礼品里任选其一。

  • 商旅权益:10点/年境内外机场贵宾厅、10点/年境内外接送机,未用完点数不顺延至第2年。

  • 全球贵宾厅,可扣点带人:每年赠送10点,未用完点数不顺延至第2年。

  • 生活类权益:每月9选2可领取以下出行/视频类会员,全年最高兑换720元礼遇

  • 万事达卡境外消费大挑战


木木说卡办卡建议:喜欢持卡门槛低的卡友可办富邦华一万事达白金信用卡,日常网购消费多就可以拿下双响福利;商旅出行人士建议办万事达世界之极卡,开卡礼就能羡慕爆其他卡友,出行的贵宾厅境内外接送机开卡即可拥有,境外消费多还可拿下升级版万事达消费大挑战福利。高净值卡友还能叠加资产达标政策免首年年费。两张卡的介绍可以看这篇2张新卡!自带招财 BGM 的卡



2026

可以看到2025年全新的中国万事达卡在国内发行的好卡是真的多啊,本篇文章也是"含达量"很高。2026 年各大卡组织和银行的发力方向是否会调整,目前还是未知数。咱们持卡人只需保持对信用卡市场的关注,同时把手中的卡片权益用足用好就够了。
如有新增的好卡和测评,会置顶本篇文章留言中
航司联名卡、有贵宾厅、有接送机权益的信用卡,木木已经将最新卡权益表更新在菜单栏里,感兴趣的卡友请移步查看。



信用卡| 商旅出行丨优惠福利
关注木木说卡公众号
图片