要了解的朋友加微信hp119v(已经加了流氓兔小灰灰、小灰灰001、小灰灰助理1、小灰灰助理2的,不用再加hp119v)。为了降低盗刷概率,现在银行都推芯片卡了。招行的经典白金卡本来是磁条卡,现在为了刺激你主动更换为芯片卡,给500元酒店券/8杯星巴克中杯券。但是让持卡人伤心的是,年费门槛大幅提高,经典白的年费从1万永久积分(磁条卡)→消费满18万元才能用1万积分抵扣(芯片卡)。
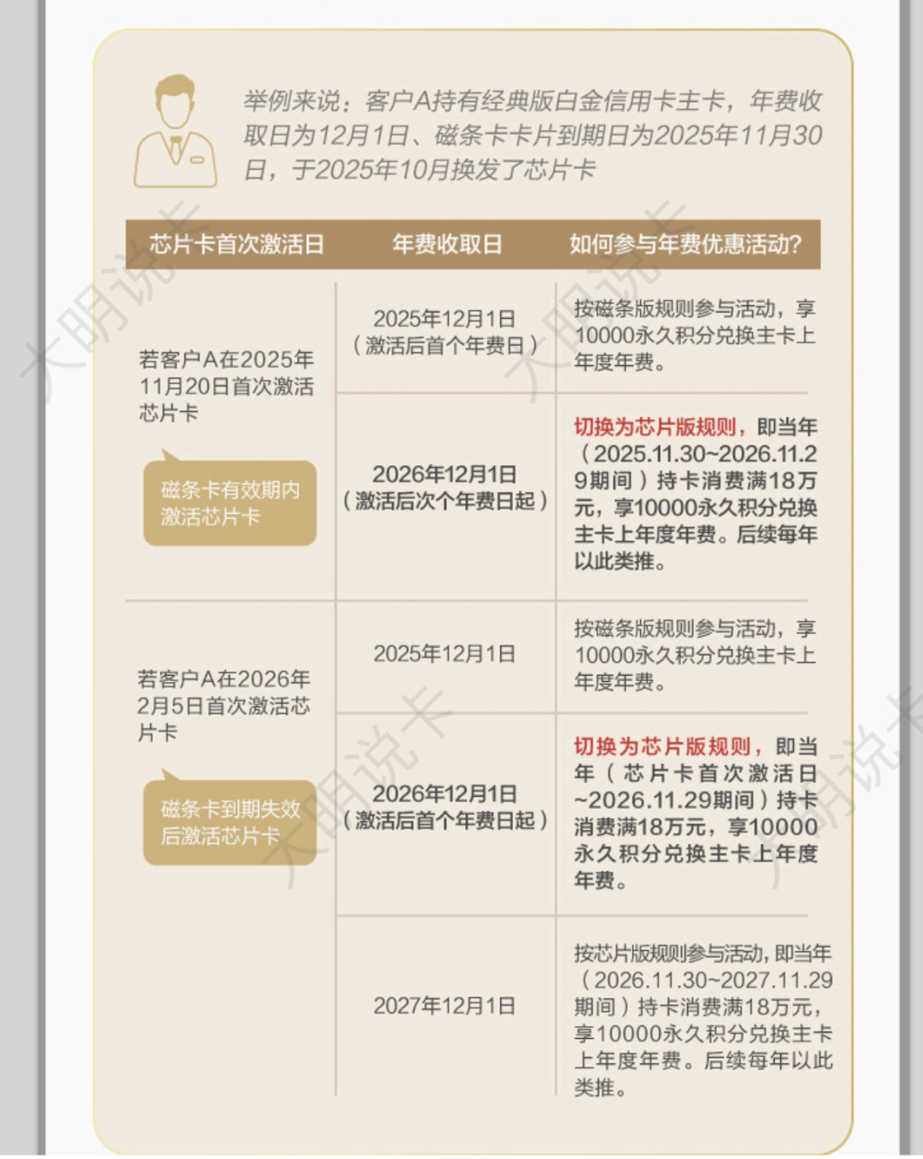
18万难度确实比较大,硬刷成本也不低,很多朋友可能会选择到期销卡,如果是你的经典白磁条卡这几个月到期,先别直接销,可以选择更换芯片卡白嫖换卡礼再销。当然如果你经典白磁条卡虽然没有到期,但觉得这卡鸡肋没啥用处了,也可以选择撸换卡礼后销了。换卡路径:掌上生活app--我的--卡包管理--换芯片卡如果你经典白磁条卡有效期还很久,且没有销卡的打算,那就没必要着急更换芯片卡。因为年费门槛大幅提高,切换年费,招行给了1年的缓冲期,所以我们要卡好时间点。招行比较贴心的给了例子,大家对照自己的卡片就能分析出来了。看个人对权益的需求,洗牙、体检价值不算高,我目前感觉最好的是6次酒店权益,一般每次酒店都能省两三百,节假日可能省更多。部分机场的贵宾厅权益用得上也不错,但我用不上,因为经典白在白云机场进不了贵宾厅。
我是打算继续持有的,18万可以趁着10元风暴活动的时候刷出来拿点礼品,减少点手续费成本。
四、经典生日10倍最高1万积分如何刷?
经典白生日当天10倍+生日当天微信10倍来攒积分,合并封顶1万积分。
1、生日10倍报名:掌上生活app--我的--我的权益高端卡礼遇
2、微信生日10倍报名:掌上生活app--首页右上角机器人--机器人客服--发送"微信支付积分报名"--手机支付
3、怎么消费?因为招行只有支付宝消费获得积分最稳定,所以生日当天支付宝消费22240元或微信消费2万元,不懂怎么消费的朋友看文章最顶部的黄颜色图片介绍。
4、生日10倍积分到账时间?比较慢,一般是次月账,耐心等待。
大家也可以加群(免费),活动线报比公众号更多更快,毕竟有些活动很快就黄了,来不及发公众号,不刷屏、不闹心,本公众号对话框回复"加群"(不是文章底部留言)。

根据国家市场监督管理总局发布《互联网广告管理办法》,本文中含有二维码,故本文标明为广告。