今晚22 :00约马币,22 :30约马钞,到手就是捡钱,快速预约方法速看!

每年一次的纪念币/钞白捡钱活动开始了,千万不要错过,2026年马年纪念币纪念钞预约活动开始,跟着用卡屋一起来操作!

玩信用卡,就找用卡屋!

老屋聊天室每天按时出摊啦~~

每年一次的纪念币/钞白捡钱活动开始了,千万不要错过,2026年马年纪念币纪念钞预约活动开始,跟着用卡屋一起来操作!
预约了找用卡屋出货,包赚钱的~~
图片

先来说之前的纪念币和纪念钞行情,龙年的那一波跟着用卡屋的小伙伴是赚到大钱了的,蛇年的纪念币纪念钞行情稍微弱了点,但也是赚钱的行情,今年马年纪念币寓意更好,相信行情不会差的。

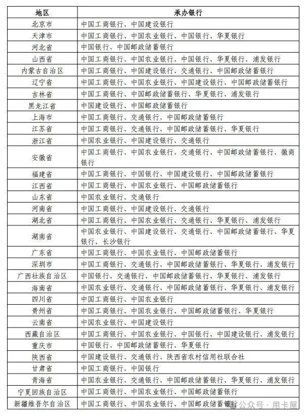
先上预约的总图:
图片
你所在的省份的几家银行都可以约

尽量用手机app预约,预约不需要开户、不需要银行卡,点击进去输入姓名、身份证号、手机号,收验证码(部分银行)就行。


预约时间如下:
图片


最快的方式是提前准备好你的这些信息,直接复制粘贴


基本要求:
有效身份证件必须为第二代居民身份证原件。可以代办,代他人办理的,须提供代办人和被代办人的有效第二代居民身份证原件,且被代办人数不超过5人。
可以使用户口簿、临时居民身份证办理。

理论上是手机版最快,但是之前有过一次网页版比手机版还快的,有需要可以上电脑版网页,不要想双系统操作,容易两边都抢不到。

以下是几家银行的页面

中国银行:

图片

1.官方网站预约:以下链接为中国银行"纪念币预约"系统

https://cmcoins.boc.cn/BOC15_CoinSeller/welcome.html

2.微银行预约:微信关注"中国银行微银行"公众号,点击"微服务"功能菜单,选择"纪念币预约"功能,根据页面提示填写相应信息。

3.手机银行:下载最新版"中国银行"手机APP客户端软件,无须登录注册,点击"生活"频道,选择"纪念币预约"功能,根据页面提示填写相应


农业银行:

图片

1.手机银行:首页广告图或搜索"纪念币预约"进入

2.手机浏览器:登录https://coin.abchina.com.cn

3.门户网站:登录或通过首页广告图进入

https://coin.abchina.com.cn

4.微信公众号:"中国农业银行微银行"—"生活驿站"—"纪念币预约"、"中国农业银行"—"热门推荐"—"纪念币预约"或"中国农业银行云客服"—"智享服务"—"纪念币预约"

5.个人网银:首页—本地—网上预约—纪念币预约


工商银行:

图片

1.官方网站(www.icbc.com.cn):首页纪念币轮播广告-点击进入预约,或纪念币专区-纪念币/钞预约兑换入口。

2.中国工商银行APP首页纪念币预约入口。

3.工银e生活APP首页纪念币预约入口

4.个人网银:首页纪念币轮播广告-点击进入预约。

5.微信公众号:中国工商银行-热门推荐-预约纪念币,中国工商银行客户服务-服务-纪念币预约,中国工商银行信用卡-办理-[纪念币]线上预约。

6.微信小程序:"工行服务"小程序-纪念币预约广告-点击进入预约。


建设银行:

图片

1.建行国际互联网网站(PC端IE8以上浏览器登录www.ccb.com- "网点业务预约"-"预约纪念币")

2.移动门户(移动端登录m.ccb.com-"预约纪念币")

3.个人网银(登录网银-"我的账户"-"网点业务预约"-"预约纪念币",浏览器需设置允许弹窗)

4.个人手机银行(下载4.3.5以上版本建行手机银行客户端-点击首页右侧"更多"-"网点服务"-"预约纪念币"或在首页顶部搜索栏搜索关键字"纪念币")

5.中国建设银行微信公众号(关注"中国建设银行",点击"悦生活"-"预约纪念币"菜单)

6.建行生活APP(点击"网点"-预约宣传图,预约前需进行用户注册)

7.中国建设银行客户服务微信公众号(点击"热门服务"-"预约纪念币")


邮政储蓄银行:

图片

1.官方网站入口:首页—公告栏—纪念币公告—点击进入预约。

2.手机银行入口:下载邮储银行手机银行,点击首页-全部-网点服务-纪念币预约。注意:请务必提前下载最新版邮储银行手机银行,本次预约仅支持8.0及以上手机银行版本。

3.微信公众号入口:关注"中国邮政储蓄银行"微信公众号,服务—纪念币专区—纪念币预约。注意:请使用微信移动客户端,暂不支持微信电脑版访问。

4.个人网银入口:访问中国邮政储蓄银行门户网站(www.psbc.com),首页—个人网银登录—我的账户—纪念币管理—纪念币预约。

注意:请使用Internet Explorer 9及以上版本或使用其他浏览器,暂不支持Internet Explorer 8及以下版本。


交通银行:

图片


1.交行门户网站(www.bankcomm.com)首页主图广告位置,点击广告即可转至门户网站纪念币预约页面;或通过"首页-纪念币预约"路径进入纪念币预约页面。

2.交行个人手机银行:首页广告位置,点击广告即可转至手机银行纪念币预约页面;或通过"手机银行首页-全部服务-投资理财-纪念币预约"路径进入纪念币预约页面。

3.交行微信公众号"交通银行":通过"财富交行-纪念币预约"路径进入纪念币预约页面。交通银行微信公众号"交通银行微银行",通过"惠活动-纪念币预约"路径进入纪念币预约页面。

4.交行微信小程序"交通银行":点击首页广告"纪念币预约"路径进入纪念币预约


华夏银行:

图片

1.华夏银行官网(访问www.hxb.com.cn,选择"快捷服务"-"纪念币预约"菜单)

2.华夏银行手机银行APP(首页-广告栏或首页"全部"-"投资理财"-"纪念币预约"菜单)

3.华夏银行微信公众号(关注"华夏银行",点击"乐生活"-"纪念币预约"菜单)


浦发银行:

图片

1.浦发微信公众号:底部菜单"财富权益"-纪念币(钞)预约;

2.浦发手机银行:首页搜索栏-搜索"纪念币/钞预约";首页全部菜单-财富-"纪念币(钞)预约";

3.手机浏览器输入:


https://wap0.spdb.com.cn/mspmk-cli-coinrsv/CoinHome



话不多说,大家快去页面等着吧,记得把个人信息先保存