“温暖”继续!五家银行信用卡权益最新调整一览,延误险/贵宾厅/自助餐纷纷中枪

多家银行信用卡权益持续缩水,延误险、贵宾厅、自助餐等福利范围"温暖升级"

玩信用卡,就找用卡屋!

老屋聊天室继续出摊啦~~

信用卡权益缩水,近两年消息不断。老铁们早已司空见惯,毫不稀奇。但目前看来还远未到"触底反弹"的时候。

最近,又有好几家银行继续削减信用卡权益,需要各位持卡人留意。让我们来看看具体内容吧。

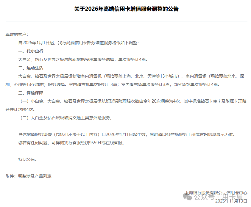
上海银行高端信用卡增值服务调整
图片

1.代步出行大白金、钻石及世界之极层级新增携宠用车服务选择,单次服务计4点。


2.运动生活大白金、钻石及世界之极层级新增室内滑雪机(场馆覆盖上海、北京、天津等13个城市)、室内滑雪场(场馆覆盖北京、深圳、苏州等13个城市)服务选择。室内滑雪机单次服务计3点;室内滑雪场单次服务计3点,部分场馆单次服务计4点。


3.保险保障小白金、大白金、钻石及世界之极层级航班延误险理赔次数由全年20次调整为4次,其中标准钻石卡主卡及附属卡理赔合并计次限4次。大白金及钻石层级取消交通工具意外险服务。


总体来看,新增携宠用车服务和滑雪机服务。但延误险理赔次数大幅度降低。属于有升有降的调整。

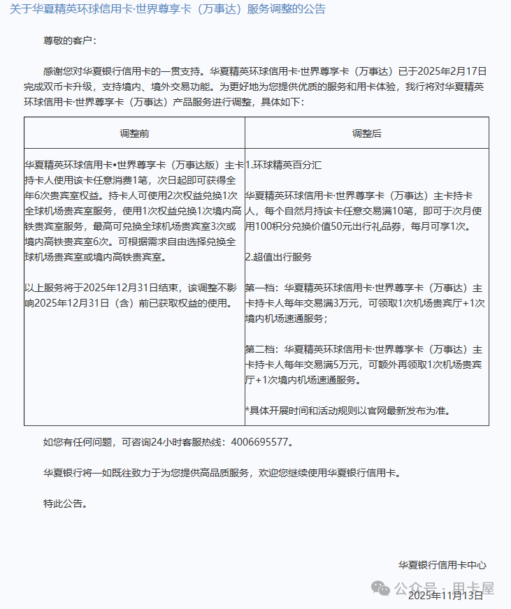
华夏银行精英环球信用卡·世界尊享卡(万事达)服务调整

图片

从原来的任意消费1笔,即可获得全年6次贵宾室权益,变更为:

每个自然月消费满10笔,次月使用100积分兑换50元出行礼品券,每月可享1次。

每年交易满3万元,可领取1次机场贵宾厅+1次境内机场速通服务;

每年交易满5万元,可额外再领取1次机场贵宾厅+1次境内机场速通服务。


获取门槛条件提升,明显属于"温暖升级"。


光大银行白金卡取消"自助餐买一赠一"权益

图片
公告内虽然号称优化升级,但实际内容只告知原来的自助餐买一赠一权益,将会在2026年1月1日开始停止。将光大白金卡本来就不多的权益,再次削减。


民生高端信用卡"非凡礼遇"调整

图片

新增多个热门视听平台年卡兑换,同时停止腾讯视频年卡兑换(含移动端年卡、超级年卡)。


老屋发现,目前用积分已经不能兑换腾讯视频会员,仅剩爱奇艺视频会员可以兑换。希望明年新增的"多个热门视听平台"会让人惊喜一下。


交行新增"信用保障尊享版"附赠保险

图片

最后这则消息勉强算是正向的好消息,交行信用保障新增重疾住院权益,可以每年享受3天住院护工服务。

但这个服务是需要按10元/月去开通的,所以总体算下来也是十分鸡肋。


以上各个消息,削减权益的居多,正向升级的少。虽然削减权益也几近于减无可减,但还是不免让人一声叹息。


希望寒冬早点过去,春天早点到来,以便迎来真正的"温暖"


(常驻小尾巴:阅读原文加入我们玩卡群)