农行缩水后,没有大白金信用卡,这样也能免费进贵宾厅!甚至不要信用卡也可以进贵宾厅

农行缩水贵宾厅权益后,利用工行、建行等低端卡积分免费兑换贵宾厅权益的攻略

玩信用卡,就找用卡屋!

老屋聊天室继续出摊啦~~

最近农行变相取消了大白金卡的"无限次贵宾厅"权益,引起不少老铁的恐慌,昨天写完以后群里有朋友都说准备销卡了

有很多老铁,只申请了可以轻松免年费的低端卡,本身没有贵宾厅权益,但偶尔也需要用到这个权益来应急。

办法仍然是有的,因为低端卡消费往往也能获得信用卡积分,而很多银行用积分也可以兑换贵宾厅权益。换言之,就是白板低端卡,也有机会享受贵宾厅权益。

下面说几个办法, 给大家应急,其实大部分用卡屋以前都有写过的,可以搜一下

工商银行(六星级以上客户)
打开中国工商银行app,在"生活"板块,点击"工银i豆商城",
图片

点击中间横幅海报"私享礼遇"
图片
再点击"畅享旅程",即可看到工银i豆能兑换接送机,贵宾厅等权益(如果选择其他板块,还可以兑换视频会员,洁牙,体检等权益)
图片

建设银行
打开中国建设银行app,信用卡,积分兑换,
图片
下拉到下方"卡券好礼"可以看到,可以选择积分兑换贵宾厅,接送机等权益。跟工行不同的是,建行并无星级要求,只要积分足够就可以兑换。
图片
如果觉得不舍得用积分兑换,那么有cc豆也可以兑换。

打开建行生活app,我的,cc豆,出行
图片
可以看到里面能兑换机场/高铁贵宾厅,快速安检,接送机等权益。

另外,交行买单吧app-首页-白金服务-高端专区-更多权益-积分兑换服务-龙腾出行全球机场贵宾室, 同样可以兑换贵宾厅权益。但因为交行大白金卡本身有较多贵宾厅权益,所以这条就有点鸡肋了。

而接下来两家银行,是需要靠存款达标,获得尊享积分/权益点数才能兑换贵宾厅权益

中国银行

登录【中国银行】APP -【我的】【我的积分】-【尊享积分】 -进入【尊享积分商城】点击【机场休息室】 挑选产品进行兑换

图片

邮储银行

登录邮储银行app标准版页面 "其他服务"-"高端尊享" -选择【机场贵宾厅】-点击【立即兑换】


图片

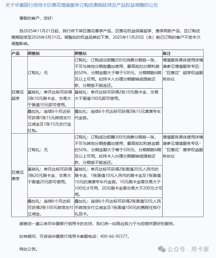
华夏银行999元的巨惠花产品,可以享受价值2200元的权益返还,但目前出公告说11月21日下架,所以欲购从速。
图片

另外,免费送贵宾厅的也有,之前我们写过,可以点击这里看更多,
比如屋主我个人比较喜欢的中国移动,之前写过很多次啦!

中国移动全球通,银卡以上会员可以领取,很爽,高铁站也可以享受

图片

另外,今天有一位老铁来问我一个问题,"网上查征信收费那种是真的吗?"

看到这个问题,我颇有点愕然。
因为自己查自己的征信是完全免费的,所谓的要收费,都是一些私营机构借着给客户查征信的名头收钱的

我们之前也撰写过这篇文章,详细介绍了自己查询正信的所有途径(都是免费的,只有线下一年内查询3次及以上,才需要每次缴纳10元)

现在再发一次,以避免某些老铁花冤枉钱

如何查询个人征信报告(企业征信报告)


如果想要系统学习信用卡,可以参加我们的信用卡学习班,教你如何正确使用信用卡,给你搭一套更适合你的用卡组合拳,扫码加入查看。

图片

(常驻小尾巴:阅读原文加入我们玩卡群)