抓紧上车,交行双十一福利放大招,邮储新户红包助力,年底最后一波!

交行双十一活动持续至年底;邮储推新卡,开卡最高送600元红包。

玩信用卡,就找用卡屋!

老屋聊天室继续出摊啦~~

随着11月的到来,距离双十一已经越来越近啦,今天我们继续更新交通银行信用卡活动

打开买单吧app,首页横幅海报,就是交行的双十一活动"交你惠玩双十一"

图片

点击进入活动页面,即可看到活动明细。交行的活动时间比较长,直接延续到12月31日。
图片

可以看到,使用交通银行信用卡,在淘宝,京东,拼多多,抖音,美团等主流网上平台消费金额达标,都可以立即获得各种满减优惠以及分期优惠。

图片

第二个是邮储银行信用卡的活动,双十一期间用邮储信用卡在淘宝,京东,拼多多,抖音平台消费,均可享受不同程度的优惠。
图片

另外,大概是因为要冲刺年底任务的缘故,新一轮开卡送红包的活动又来了
图片

活动时间

2025年10月29日至2025年12月31日

活动对象:

活动期间,首次成功核发并激活鼎致白金卡、中铁网络卡优行版、鼎盛银联白金卡以及中铁网络卡畅行版、鼎昌银联白金卡的中国邮政储蓄银行信用卡主卡客户。

活动内容:

活动期间,首次成功核发鼎致白金卡、中铁网络卡优行版、鼎盛银联白金卡主卡客户,成功激活卡片后有机会领取600元支付宝红包礼包;

首次成功核发中铁网络卡畅行版、鼎昌银联白金卡主卡客户,成功激活卡片后有机会领取300元支付宝红包礼包。


老屋觉得像鼎盛白这个卡种,只交一年年费就可以长期享受各种权益,还是不错的。加上这次还有额外600元红包,进一步减轻了首年年费的负担,值得考虑入手。

第三个内容是,以前我们文章里面,不止一次提到过,鉴于信用卡用户趋于饱和,年轻人不太待见信用卡等多方面原因,银行开始对信用卡客户群进行精细化管理,对于信用卡种的权益也开始体现出场景化思维。

老农最近又推出了一张农行美团联名卡,就很好地体现了银行这方面的考量

图片
图片

年费:

580元/年;首年免,次年消费满10次可免


亮点权益:
  • 核卡后次两个自然月内,通过美团支付完成6笔满18元的交易,可解锁360元新客礼。

  • 每月前30笔美团支付订单可享0.01-5元随机立减

  • 每1000积分抵扣1元,最高可抵订单金额的10%

  • 景区门票满100减10元

图片


这张卡明显属于美团忠实客户的专属卡,平均每天用一次,一个月算下来也能节省不少钱。申请门槛也挺低,比较亲民。


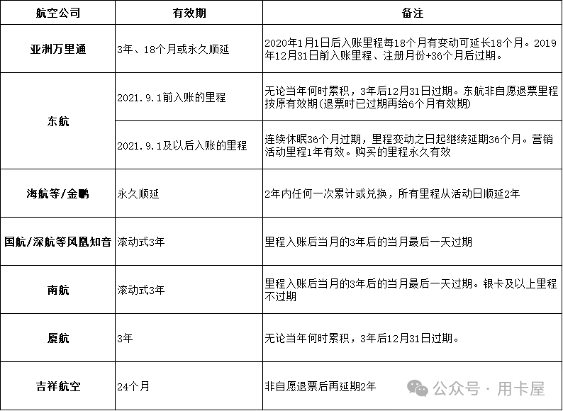
最后一个内容是,因为有老铁说搞不清楚各航空公司里程有效期的规定,老屋今天再次总结一下,免得大家因为忘记使用里程而过期浪费
图片


(常驻小尾巴:阅读原文加入我们玩卡群)