无门槛人人可撸,保底几百大毛!附快速攻略技巧!

最全预约入口!快速预约通道来了!

26马币马钞公告发行,各发行1亿,预计利润不少,详见此文:
黄牛摩拳擦掌,2500+大毛稳赚不亏人人可撸!

央行发行公告细节看此文:
【央行公告】刚刚!定了!马币、马钞都来了!

根据央行公告,发行时间已经定了,1月13日开始!

马年纪念币22:00开始预约
马年纪念钞22:30开始预约
纪念币每人可约20枚,纪念钞每人可约20张

图片

马钞马币行情分化:稀缺号段溢价再刷新!


2026马钞尚未正式发行,行情分化态势愈发显著。


通货单张实时报价35元,较45元的历史高点回落22.2%,虽较20元面值仍有75%溢价,但普通号码的市场热度相比之前已明显降温。


而稀缺号段的求购价再创新高,无12347金马王单张求购价达440-460元,无2347金马号标百、的求购价更是冲上18000元,即便是带4标百(除001/401号段)也有3808元/标百的求购价,此前无3457朦胧号单张求购价也达255元,稀缺号段与普通通货的溢价差距进一步拉大。


图片
图片


反观马币,期货价已冲高至13.7元(面值10元,溢价37%),创历史新高。


图片


作为第二轮生肖纪念币收官之作,其价格从13.1元低点回升后稳步走高,市场信心十足。而马币设计图公布后,因颜值获藏友认可,不少人认为其比马钞更具视觉吸引力,这也让马币热度持续攀升!


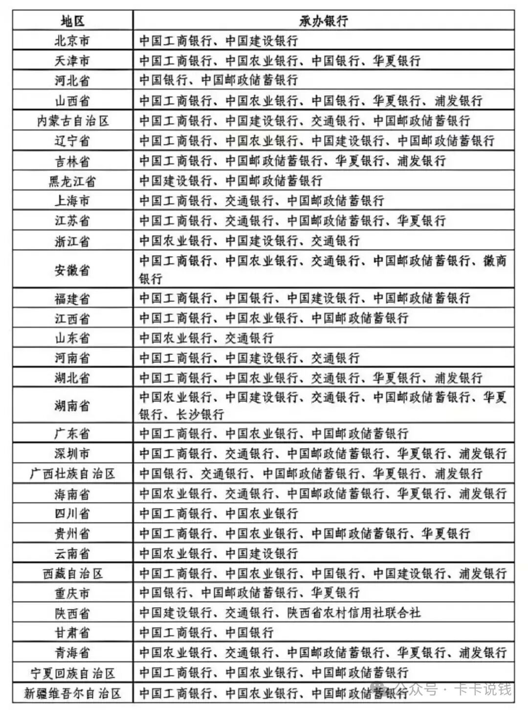
注意!银行预约有变!


根据央行公告,本次预约仅有11个预约银行,没有苏州银行!


以下是地区马钞马币预约承办银行明细。


图片


分批预约!22:00约马币,22:30约马钞!


具体马币马钞的预约安排如下,大概率还是分批预约,马币将于22:00率先进行,马钞则在22:30


图片

2,各地分配额度


图片


快速预约攻略,与预约神器!

根据以往的预约经验,给大家整理了几条提高预约率的方法,大家可以先准备起来!


第一条:相关信息提前准备填写。


1,利用输入法。用手机预约,可以用预约神器—讯飞输入法,提前把姓名、身份证号、手机号等输好存储在常用语中,预约开启后点一点就能填入,能省下不少时间。其他有常用语存储功能的输入法软件也同样可以。


另外,按照以往几次的预约总结,建行可以提前填写资料:可以在21:58左右填写好相关资料,22点准时按提交按钮提交预约!


2,利用APP。部分银行(建行、农行、浦发、邮政等)使用APP端预约的话,只要你有银行卡,就可以一键预约,不用再填写相关的资料信息了。


第二条:手机和电脑相结合。


26马币马钞的预约会非常非常火爆,所以最好能找个家人朋友一起,手机不行,马上用电脑端。有些银行,电脑端会比手机端流畅一点。


用电脑预约,可以提前把要预约的账号信息填写到文档中,复制粘贴即可;有些浏览器还支持网页端自动填写的表格。


用手机端预约,有微信入口,和APP入口两种,哪个方便,哪个顺手,就用哪个。


分批!最全预约入口公布!

马币马钞发行量各1亿,按每人每证最多预约20张算,只有500万人能约到,更不用说还有黄牛、学生党、外挂的加入,实际能约到的非常少!

所以大家千万看准预约网点,做好准备!

图片


微信端

长按识别下方二维码即可进入工行微信端预约界面

图片

电脑端

复制以下网址用电脑浏览器打开即可进入工行电脑端端预约界面:

https://www.icbc.com.cn/ICBC/ICBCCOIN/coinorder.htm

APP端

1.下载"中国工商银行"APP

2.打开APP,点击首页的"全部"按钮,下拉页面,在"其他"一栏找到"纪念币预约"。

图片
图片


图片


微信端

长按识别下方二维码即可进入农行微信端预约界面:

图片

电脑端
复制以下网址用电脑浏览器打开即可进入农行电脑端端预约界面:
https://eapply.abchina.com/coin/

APP端

1.下载"中国农业银行"APP

2.打开APP,点击首页的"全部"按钮,下拉页面,在"网点\特色"一栏找到"纪念币"。

图片
图片


图片


微信端

长按识别下方二维码即可进入中行微信端预约界面:

图片


电脑端
复制以下网址用电脑浏览器打开即可进入中行电脑端端预约界面:
https://cmcoins.boc.cn/BOC15_CoinSeller/welcome.html

APP端

1.下载"中国银行"APP

2.打开APP,点击页面下方的菜单栏里的"生活"→再点击上方的"纪念币预约"。

图片
图片


图片


微信端

长按识别下方二维码即可进入建行微信端预约界面:

图片

电脑端
复制以下网址用电脑浏览器打开即可进入建行电脑端预约界面:
http://www1.ccb.com/cn/jnb/subject/index.html


APP端

1.下载"中国建设银行"APP

2.打开APP,点击首页的"更多"按钮,下拉页面,在"网点服务"一栏找到"兑换纪念币/钞"。

图片
图片


图片


微信端

长按识别下方二维码即可进入邮储银行微信端预约界面:

图片

电脑端
复制以下网址用电脑浏览器打开即可进入邮储银行电脑端预约界面:
https://pbank.psbc.com/perbank/index.html?ZmFxVGFnPXBvc3RDb2lu

APP端

第一步下载【邮储银行】APP不需要注册登录

第二步点击首页的"全部"

图片

第三步页面拉到最下方,在"网点"一栏,点击"纪念币预约"图标即可进入。

图片


图片


微信端

长按识别下方二维码即可进入浦发银行微信端预约界面:

图片



电脑端

复制以下网址用电脑浏览器打开即可进入交行电脑端预约界面:

http://www.bankcomm.com/BankCommSite/getDispatcherUrl.do?reqType=218


APP端

第一步下载【交通银行】APP不需要注册登录

第二步在首页搜索框内搜索"纪念币预约",再点击"纪念币预约"即可。

图片
图片
图片


图片


微信端

长按识别下方二维码即可进入浦发银行微信端预约界面:

图片

APP端

第一步下载【浦发银行】APP不需要注册登录

第二步:直接点击首页广告即可进入。

图片
图片


图片


微信端

长按识别下方二维码即可进入华夏银行微信端预约界面:

图片

电脑端

复制以下网址用电脑浏览器打开即可进入华夏银行电脑端预约界面:

https://mcm.hxb.com.cn/p/coin/coinHomeWeb.html?publish_channel_id=006


APP端

第一步下载【华夏银行】APP不需要注册登录

第二步点击首页的"全部"→在"投资理财"一栏,选择"纪念币预约"。

图片
图片


图片


微信端

长按识别下方二维码即可进入微信端预约界面:

图片


图片


微信端

长按识别下方二维码即可进入微信端预约界面:

图片


图片


微信端

长按识别下方二维码即可进入微信端预约界面:

图片


注意:等正式开约前,各行入口都会提前更新完成。

具体预约的提醒,到时候既明一般通过小号既明宝鉴发,各种纪念币大毛都是这个号发,点一下关注,第一时间获取预约消息:



打开支付宝扫一扫直接领钱即可,无门槛!

图片

保存此图到手机,每天都能领一次!

识别下图,可以申请各家银行目前值得申请的好卡,且很多都有既明的独家实物新户礼!
图片

更多内容,点击直达:
新出大毛!完美刷卡攻略表,必中大量刷卡金!

大毛上线,有额度了!

年底放水!银行1800元大毛可叠加!

收藏!11家银行千元大毛路子入口!

收获时刻到!千元大礼包等你解锁!

永不反撸!千元大毛!

要进微信群的,扫码加我拉你。(群内禁止一切广告、推广、链接、助力、人头、返利、机器推销等,发现直接自动踢且永久拉黑并且连坐,另外请勿重复加群,系统会自动踢出重复加群的人)

图片

温馨提示:
公众号修改了推送规则,很多人发现收到的消息不及时,路子知道晚了可能就黄了。

为了能够第一时间收到消息,不错过大路子,请星标置顶本公众号,以便第一时间获取重磅内容!
图片

以下几个公众号每天分享的内容都不一样,都点击关注一下,能获取更多活动攻略路子。
以上内容包含广告。