捡漏~

华住通兑特别受欢迎,覆盖广是一方面,主要是能捡漏,200就能住套房,有些春节还不加价,今天特别花时间整理的一下
这一波有效期到3月31号,覆盖了寒假、春节,大家都囤几份备上吧,不定啥时候就用上了。而热门日期的,咱们趁早约一下。
同样的通兑,美团能叠加用券
咱们先把券领上,想多囤的就多领几张券,有两个地方可以领券
第一个
图片
图片
第二个
图片

1、518元/2晚

图片
这个通兑直接叠加50的券,468元一份,一晚只要234元,不少套房,还有春节不加价的,建议大家多囤几份,别不够用了。
领券后,戳过去下单
华住518元/2晚可拆分
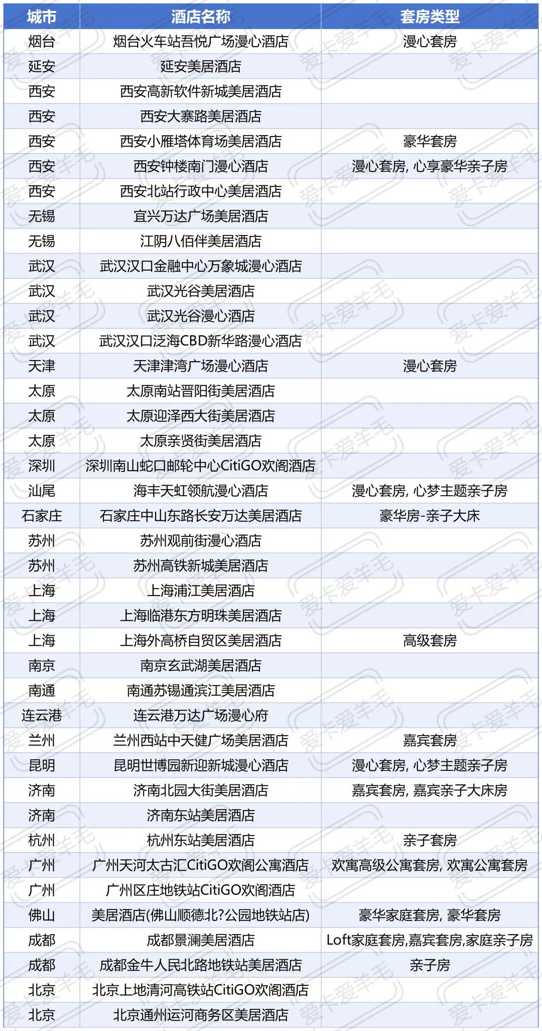
通兑涵盖了50家酒店,列了一个表格
图片
不少的套房呢,比如济南的漫心,不但能约套房,16、17号都是不加价的
图片
而开封的清明上河上河园美居,虽然没给套房,但是给了家庭房,日常也是要花四五百的
图片
大家根据自己的目的地比比日历房,划算就下手
华住518元/2晚可拆分

2、598元/2晚

图片
上面用了50的券,这次可以用100的券,下单两份,一份只要549元,一晚只要274元
领券后,戳过去下单
华住598元/2晚可拆分
同样是3月底到期,涵盖春节和寒假
涵盖酒店如下
图片
我们看厦门,家庭套、行政套都有,估计春节很快就会抢光的,寒假的也得早下手
图片
再看西安钟鼓楼的漫心
图片
还是那句话,早下手吧
华住598元/2晚可拆分

3、678元/2晚

图片
这个通兑使用200的券,最优
领券后,下单3份,每份只要611元,一晚只要305元
华住678元/2晚可拆分
有效期同样是到3月底的,寒假、春节都能用。
列表如下:
图片
昆明的给套房、家庭房,16、17号还不加价
图片
天津也有套房
图片
杭州、成都给亲子房、家庭房
图片
图片
总之一句话,抓紧囤,抓紧约啊
用-200券,下单三份,最优
华住678元/2晚可拆分

4、798元/2晚

图片
这个也是用-200的券,下单三份最优,折合365元一晚
华住798元/2晚可拆分
同样是3月底到期的
图片
这个套餐连西安不夜城的也给套房了,春节部分日期还不加价的
图片
上海亲子房
图片
昆明翠湖公园的行政房、亲子房
图片
深圳的,顺腿去趟香港
图片

5、878元/2晚

图片
叠加-200的券,下单3份,折合一晚405元
华住878元/2晚可拆分
图片
这个套餐主打位置。
西双版纳、平遥古城、尔滨,北京环球附近(酒店带着去环球的接驳车)

6、998元/2晚

图片
这个套餐用100的券,一份898元拿下,一晚只要449元
华住998元/2晚可拆分
图片
重点推荐北京前门大街上这家,看看位置
图片
看看可约时间
图片
2019年开的,硬件还算能打,瞅瞅房间,1.8大床,还能免费加床呢
图片
后续我们会继续发现好货,一些来不及推文说的,会在群里分享给大家,想要进旅行交流群的,扫码加小助理微信号,邀请入群
图片