黄牛摩拳擦掌,必撸大毛很疯狂!

最全预约入口!快速预约通道来了!

26马币马钞公告发行,各发行1亿,预计利润不少,很多人已经摩拳擦掌,黄牛、学生党已经准备了大量身份,跃跃欲试!


目前既明所了解的,很多学生党和黄牛们,为了预约马币马钞,已经卷疯了,每天都有新花样冒出来!成摞的户口本、身份证,和大排场龙的学生党:


图片
图片

详见此文:
黄牛摩拳擦掌,2500+大毛稳赚不亏人人可撸!

26马年币钞将在
1月13日开启预约
银行正式公告马年币钞预约时间
马币将在22:00开始预约
马钞在22:30开始预约

图片
马币马钞预约有变!附最新价!


截止今日,大宗市场中马钞价格稳定在35元左右,马币行情在14.5元左右。马币马钞的行情目前只是小幅波动,开盘后行情会有新的一波调整。


此次预约中,马币马钞预约有两点要注意:一是预约银行有变,部分地区预约银行有略微改变,大家千万看仔细了。


二是分批预约,而且根据农行公布的信息,马币22:00开约,马钞22:30开约。注意,虽然发行量都是1亿枚,但马币马钞是分批预约,不是成套打包预约。


本文既明整理各行预约入口和相关预约信息,收藏起来!千元大毛!


1,预约安排


图片


2,各地分配额度


图片


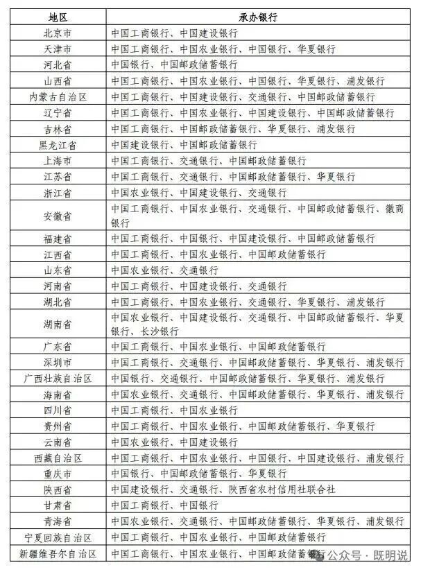
3,各地预约银行安排


个别地区会有调整,大家看仔细了,看清楚所在地具体的银行网点。


图片


用电脑预约,可以提前把要预约的账号信息填写到文档中,复制粘贴即可;有些浏览器还支持网页端自动填写的表格。


用手机端预约,有微信入口,和APP入口两种,哪个方便,哪个顺手,就用哪个。


分批!最全预约入口公布!

马币马钞发行量各1亿,按每人每证最多预约20张算,只有500万人能约到,更不用说还有黄牛、学生党、外挂的加入,实际能约到的非常少!

所以大家千万看准预约网点,做好准备!

图片


微信端

长按识别下方二维码即可进入工行微信端预约界面

图片

电脑端

复制以下网址用电脑浏览器打开即可进入工行电脑端端预约界面:

https://www.icbc.com.cn/ICBC/ICBCCOIN/coinorder.htm

APP端

1.下载"中国工商银行"APP

2.打开APP,点击首页的"全部"按钮,下拉页面,在"其他"一栏找到"纪念币预约"。

图片
图片


图片


微信端

长按识别下方二维码即可进入农行微信端预约界面:

图片

电脑端
复制以下网址用电脑浏览器打开即可进入农行电脑端端预约界面:
https://eapply.abchina.com/coin/

APP端

1.下载"中国农业银行"APP

2.打开APP,点击首页的"全部"按钮,下拉页面,在"网点\特色"一栏找到"纪念币"。

图片
图片


图片


微信端

长按识别下方二维码即可进入中行微信端预约界面:

图片


电脑端
复制以下网址用电脑浏览器打开即可进入中行电脑端端预约界面:
https://cmcoins.boc.cn/BOC15_CoinSeller/welcome.html

APP端

1.下载"中国银行"APP

2.打开APP,点击页面下方的菜单栏里的"生活"→再点击上方的"纪念币预约"。

图片
图片


图片


微信端

长按识别下方二维码即可进入建行微信端预约界面:

图片

电脑端
复制以下网址用电脑浏览器打开即可进入建行电脑端预约界面:
http://www1.ccb.com/cn/jnb/subject/index.html


APP端

1.下载"中国建设银行"APP

2.打开APP,点击首页的"更多"按钮,下拉页面,在"网点服务"一栏找到"兑换纪念币/钞"。

图片
图片


图片


微信端

长按识别下方二维码即可进入邮储银行微信端预约界面:

图片

电脑端
复制以下网址用电脑浏览器打开即可进入邮储银行电脑端预约界面:
https://pbank.psbc.com/perbank/index.html?ZmFxVGFnPXBvc3RDb2lu

APP端

第一步下载【邮储银行】APP不需要注册登录

第二步点击首页的"全部"

图片

第三步页面拉到最下方,在"网点"一栏,点击"纪念币预约"图标即可进入。

图片


图片


微信端

长按识别下方二维码即可进入浦发银行微信端预约界面:

图片



电脑端

复制以下网址用电脑浏览器打开即可进入交行电脑端预约界面:

http://www.bankcomm.com/BankCommSite/getDispatcherUrl.do?reqType=218


APP端

第一步下载【交通银行】APP不需要注册登录

第二步在首页搜索框内搜索"纪念币预约",再点击"纪念币预约"即可。

图片
图片
图片


图片


微信端

长按识别下方二维码即可进入浦发银行微信端预约界面:

图片

APP端

第一步下载【浦发银行】APP不需要注册登录

第二步:直接点击首页广告即可进入。

图片
图片


图片


微信端

长按识别下方二维码即可进入华夏银行微信端预约界面:

图片

电脑端

复制以下网址用电脑浏览器打开即可进入华夏银行电脑端预约界面:

https://mcm.hxb.com.cn/p/coin/coinHomeWeb.html?publish_channel_id=006


APP端

第一步下载【华夏银行】APP不需要注册登录

第二步点击首页的"全部"→在"投资理财"一栏,选择"纪念币预约"。

图片
图片


图片


微信端

长按识别下方二维码即可进入微信端预约界面:

图片


图片


微信端

长按识别下方二维码即可进入微信端预约界面:

图片


图片


微信端

长按识别下方二维码即可进入微信端预约界面:

图片


注意:等正式开约前,各行入口都会提前更新完成。

具体预约的提醒,到时候既明一般通过小号既明宝鉴发,各种纪念币大毛都是这个号发,点一下关注,第一时间获取预约消息:



打开支付宝扫一扫直接领钱即可,无门槛!

图片

保存此图到手机,每天都能领一次!

识别下图,可以申请各家银行目前值得申请的好卡,且很多都有既明的独家实物新户礼!
图片

更多内容,点击直达:
今天大毛太多,速度!

上闹钟!420元大毛!

快去点一下!全年暴多积分!

开年银行最大毛,能撸好几千!

万众期待的2026第一神卡,浮出水面!

近期各行信用卡政策调整汇总!积分、权益、费用、还款、增值服务、交易、风控、分期、资金等各种调整!

大量微信支付宝立减金!都是无门槛!

银行开门红,3000元大毛!

要进微信群的,扫码加我拉你。(群内禁止一切广告、推广、链接、助力、人头、返利、机器推销等,发现直接自动踢且永久拉黑并且连坐,另外请勿重复加群,系统会自动踢出重复加群的人)

图片

温馨提示:
公众号修改了推送规则,很多人发现收到的消息不及时,路子知道晚了可能就黄了。

为了能够第一时间收到消息,不错过大路子,请星标置顶本公众号,以便第一时间获取重磅内容!
图片

以下几个公众号每天分享的内容都不一样,都点击关注一下,能获取更多活动攻略路子。
以上内容包含广告。