这届双十一,卷飞了~

闭眼囤

这届双十一实在疯狂,预售期就火星四射了,昨晚列了一波数据:
疯狂,预售就卖了2W多份~
之所以大家这么疯狂,今年的商品非常"卷",很多商品都是全程不加价的,甚至春节也不加价,有的有效期甚至到了年年底。
而且用花呗囤货,不核销不还款,只占用花呗额度。
所有商品,今晚(10月20日),20点开售!
之前预售的记得20点后把尾款支付了,别让预付款打了水漂。
文章较长,大家可以通过右上角搜索🔍检索自己想要的好货
或者去爆款清单也查询,扫码直达
图片
或者复制口令打开飞猪:

69¥ MF287 ziQ1fXLzYQb¥ https://m.tb.cn/h.SjcSWQO

或者看我们小号的列的产品大清单

一年一度,飞猪双11爆款清单~

本文细说,顺序如下:

必囤TOP20>境内通兑>境内单店>境外通兑>境外单店>乐园门票>自由行>交通


 必囤top20 


爆款回归!

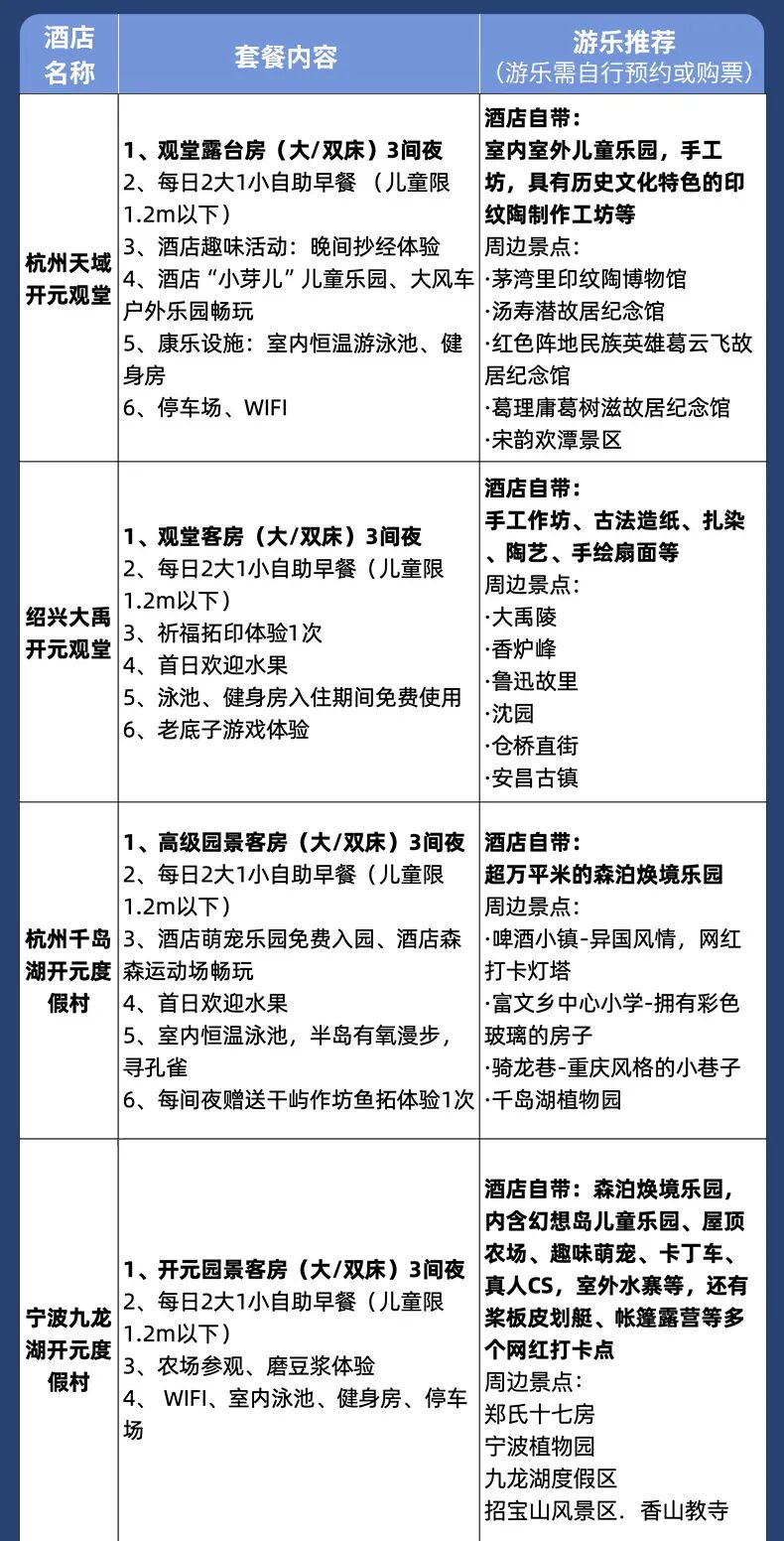
1、开元999全国18店3晚可拆含早通兑=999元

全程不加价!有效期至:9月30日

复制口令,打开飞猪/淘宝:

19¥ CZ057 pme8fXnZDE2¥ https://m.tb.cn/h.Sj0ljfe  

图片


开元全国18店3晚可拆通兑回归!这个通兑每年飞猪大促都是大爆款!已经有很多人问飞猪双11期间有没有这个货了,现在终于可以放给大家啦~

而且今年权益升级!

三晚预约出行完成一晚后赠送一张99元餐饮无门槛抵用券,有效期到26年9月30日!餐饮券节假日不可用,部分门店暑期周末不可用,详细可以参考详情页!

除了售卖,大家最关心的还有核销库存!

10月20日晚上20点准时开售,大家一定要先加购物车。目前已经确定的放核销库存时间:
  • 10月20日晚上20:00,即买即约
  • 11月1日中午11:50-12:00放第二波核销库存
  • 11月11日中午11:50-12:00放第三波核销库存
想要约春节、暑期、五一等节假日的,要定好闹钟了!

套餐有效期到25年9月30日,覆盖整个暑假!而且全程不加价!以杭州天域开元观堂举例,日常自己订,含早的观堂双床房大概是六七百,现在通兑999元3晚含早,还都可拆,就说值不值吧。


图片
图片
图片
图片

下滑查看更多



99元的餐饮消费券怎么用呢?
每套999配送一张99元餐饮消费券,会在首次入住并交易完成后,会在11月4日之后,以券码的形式,直接放在你的飞猪账户里。
用餐前告知餐厅服务员,买单时出示券码就行了。消费券是无门槛的,但需要一次性用完。

不管现在有没有出行的需求,先囤上,用上就是赚到!开元是江浙沪人民的老朋友,服务品质都没话说。尤其是观堂,开元旗下主打文化主题的酒店品牌,所以选址很多都在古镇或者古村落,度假、或者亲子游体验都很棒。

图片

杭州天域开元观堂|

绍兴大禹开元观堂、宁波十七房开元观堂,杭州天域开元观堂,古色古香的观堂直接把度假氛围拉满。

图片

绍兴大禹开元观堂|


2、宁夏沙坡头沙漠星星/钻石/一叶星空/S帐篷酒店多晚套餐含门票=券后599元起

有效期至:26年6月15日

复制口令,打开飞猪/淘宝:

18¥ MF287 750Ffc2E7A7¥ https://m.tb.cn/h.SRfX6kS  

图片


今年沙坡头的酒店选择很多,沙漠星星、钻石酒店、S帐篷、一叶星空帐篷,今年还开放了一晚的套餐,让大家有更多的选择。关键是价格,券后直接599起步!


当然也还是有2晚和3晚的套餐的。特别是沙漠星星,两晚2499,3晚3099喜欢这家酒店的建议直接囤3晚。如果想要住得更好些,推荐直接上钻石酒店的星钻套房~


酒店内含双早和双晚,还有沙坡头门票和景点接送,吃的玩到都有了。


图片


沙景房是沙漠星星大五角星的主楼区域,更暖和,景观也更好。很多人来住这两家酒店都是为了看冬天的半沙半雪,住沙景房,一开窗帘,外面就是。


图片


星星酒店除了晚上观星,酒店的活动也非常丰富:沙漠瑜伽、沙漠徒步、木版画、观星讲解),3天2晚可能都不够玩的。


图片


钻石酒店就像它的名字一样,酒店整体呈现为一条大漠中曳住流沙的钻石项链。


钻石酒店配备了星旅之家、360°全景餐厅、星空餐厅、露天酒吧、五行沙疗、星光泳池、星空剧场、星咖啡等非常多配套设施,这在广袤的沙漠里真的很少见。除此之外,酒店还有野奢沙漠下午茶和沙漠烛光晚餐和宝贝托管等服务,总之注重品质和体验的选这家准没错了。


图片


这几家酒店本身就有很多体验项目,比如观星活动、落日星辰、太阳黑子观测等等,都非常有意思。


图片


套餐是包含沙坡头景区门票的,沙坡头可玩的非常多,沙海冲浪、沙漠骆驼、飞黄腾达、羊皮筏子等30种体验项目,这些项目不来沙漠根本玩不到。


图片
3、开元森泊6店1-2晚可拆分通兑含乐园门票=699元起

有效期至:26年6月12日

复制口令,打开飞猪/淘宝:

17¥ CZ225 uz6Ofccqfj5¥ https://m.tb.cn/h.S872yi4  

图片


开元森泊6店2晚连住通兑含乐园门票旅拍等=1158元起

有效期至:26年6月12日

复制口令,打开飞猪/淘宝:

19¥ tG-#22>lD WOn2fc2mQJ4¥ https://m.tb.cn/h.SRINZ9K  

图片

这是两个开元森泊的通兑,开元森泊算是江浙沪的老朋友了,他家的水乐园在江浙沪是天花板级别的!这个套餐包含了浙江的四家、,以及日照和武汉的两家。其中日照和武汉两家是新开的,现在去玩正合适~


第一个套餐是1晚和2晚可拆的套餐,都是含早含门票的,699元起每晚;
第二个套餐是两晚连住的套餐,也是含早含门票的,基础房型1158元起,高级房型1498元起,也是相当于每晚579元起了!

图片


另外,今年开元森泊也是有有价券的,达到档位的可以用,能便宜不少钱~


开元森泊,1001元会员券包=1.1元

复制口令,打开飞猪/淘宝:

19¥ MF287 GNTAfcfXwy0¥ https://m.tb.cn/h.SRhSXHh  

图片


开元森泊,100元新人券包=0.1元

复制口令,打开飞猪/淘宝:

19¥ HU287 QTRwfcf3LDT¥ https://m.tb.cn/h.S8PIbsq  

图片


开元森泊是一年四季玩水的好地方,夏天室内外水乐园够你玩一整天!而到了冬天,室内恒温水乐园不惧寒冬也能畅快玩水~


图片


带娃亲子游除了水乐园,还有专门给孩子准备的幻想岛,无数适合孩子的游乐项目是小朋友的天堂!


图片

而且开元森泊的位置都很好,不是在自然环境优美的山下湖边,就是在美丽的海边,度假也非常不错。

享SNP!

4、万豪370+店3晚含早可拆通兑=777元起

部分酒店全程不加价!有效期至:26年3月31日

复制口令,打开飞猪/淘宝:

59¥ CZ225 QVThfc2jfOL¥ https://m.tb.cn/h.S8iCQYN  

图片


今年万豪很有诚意,所有套餐都有SNP,即包含S-Stay入住次数,N-Night入住晚数,P-point积分,可以享受会员权益,累计房晚,叠加刚刚官宣的万豪Q4会员活动,可谓是王炸!

最关键,绝大多数通兑套餐还是全程不加价的!真是令人窒息的优惠力度呀!


如果说万豪是王炸,那么这个套餐就是王炸中的王炸!万豪的大通兑,相比去年也是做了升级,除了享受SNP以外,还升级成了三晚可拆,单晚的价格更是低至259元起!而且酒店覆盖面也更广了,增加到了370+。不管你是不是万豪粉,这个套餐都不容错过~

图片


套餐还有提前预约权益,只要你在今年内预约,入住时就可以最多享受2位12岁及以下儿童的免费早餐!


图片


覆盖最多的是1299元和1599元档位,性价比最高的是2799元档位,这里去年大爆款的珠海瑞吉、珠海东澳岛万豪都在里面……


图片


5、希尔顿花园130+店2晚可拆含早通兑=599元起

全程不加价!有效期至:26年3月31日

复制口令,打开飞猪/淘宝:

58¥ HU293 rZiWfccvzRH¥ https://m.tb.cn/h.SRNxrxw  

图片


希尔顿花园酒店是希尔顿旗下的中高端线,花园的分布很好,既有城市中心酒店也有度假型酒店,在热门旅游目的地的分布比较多,比如九寨、拉萨、丽江、三亚等,是非常具有性价比的酒店!


这次套餐里总共有60多个城市130+店,最低价格599两晚,全程不加价!希尔顿花园酒店价格最低也要500左右一晚,两晚就便宜了200了!而且这个2晚也是随心可拆的,特别适合商务出行或者旅游度假!


图片

更关键的是,这次除了三家酒店部分时间不可用,其他酒店都是全程可用不加价的!

凯悦集团14城21店2晚可拆含早通兑=999元起

部分酒店不加价!有效期至:26年3月31日

复制口令,打开飞猪/淘宝:

59¥ HU108 lWfifc297Yo¥ https://m.tb.cn/h.S8iBih1  

图片

这个套餐,我愿称之为凯悦精选,就像头图里说的一样,每一家都值得住。套餐两晚含早999起步,而且是可拆分的。

999档位的酒店就很不错,景德镇陶溪川凯悦嘉轩,景德镇酒店的大热门,这次除了春节和三月下旬不可用外,其他时间都是不加价的!

图片

套餐手首北兆龙饭店和杭州木棉花凯悦甄选是全程可用不加价的,春节也可以住这两家。

图片

图片

具体酒店如下:
图片
图片
图片

下滑查看更多


万达全国高星50+城70店1-3晚可拆通兑=599元起

春节、五一不加价!有效期至:26年5月31日

复制口令,打开飞猪/淘宝:

19¥ CZ356 kSwcfc2RJNw¥ https://m.tb.cn/h.SRI7BXH  

图片


万达的全国50店的通兑,性价比也是很高,599三晚起步,最低每晚也是200的价格了!热门的像北京、泉州、天津、长白、齐齐哈尔、重庆、厦门等地都包含在内~
而且这个套餐的有效期是直到5月31日的,相比很多集团来说要长一些,而且套餐全程都不加价,这也就意味着,春节和五一假期都是不加价的!

具体酒店如下:
图片
图片
图片
图片
图片

下滑查看更多

三亚海棠湾熹棠费尔蒙1-3晚连住+双早 可选行政礼遇/晚餐=699元起

有效期至:26年3月31日

复制口令,打开飞猪/淘宝:

58¥ CZ007 OpBifc29vQa¥ https://m.tb.cn/h.SRMPpZS  

图片

三亚海棠湾费尔蒙的位置不错,在海棠湾正对蜈支洲岛的位置,和很多大牌酒店也都挨着。


酒店占地面积也是超大,总共有16万平方米,有大片的草坪、超大的室外泳池、18洞的高尔夫推杆球场,免费对客人开放,还有高尔夫教练一对一教学,格调一下就上来了。此外还有爬树体验和冲浪课程体验,趣味性直接拉满!


这次所有的套餐都含金尊行政礼遇或者一次套餐,价格上699每晚起步,极具性价比~


图片

下滑查看更多

酒店里面有一条河环绕着整家酒店,据说是把海水引进酒店形成的,入住还能体验威尼斯韵河龙船,这也是三亚费尔蒙的特色之一。
图片

悦榕集团全国26城35店2晚通兑+双早酒店套餐=699元起

部分酒店不加价!有效期至:26年3月31日

复制口令,打开飞猪/淘宝:

18¥ CZ009 FEBwfcyhVrp¥ https://m.tb.cn/h.S8RVBFc  

图片


要我说悦榕的度假酒店,不管是悦榕庄、悦柳,还是悦椿、悦苑等,一晚真的住不够,有时间完全可以一家一家住过去,服务和感受都非常好,但是每家店还都有不一样的特色!


这次给到的就是全国126家酒店两晚含早的套餐,最低只要699的价格,每晚低至350!还有许多不加价!



最推荐的是2999元两晚的档位,覆盖了冬季泡汤热门的南京园博园悦榕庄、丽江悦榕庄、以及大爆款三亚悦榕庄!尤其三亚悦榕庄,除了部分不可用日期,全程不加价!两晚的泳池别墅!YYDS!


图片
图片
图片
图片
图片
图片

下滑查看更多


其中很多酒店都是宠物友好酒店,如果想带着自家的萌宠出行,也可以选择(具体以详情页为准)。


图片


Club Med千岛湖度假村1-2晚亲子套餐含玩乐/餐食=679元起

有效期至:26年3月31日

复制口令,打开飞猪/淘宝:

17¥ HU293 Lx9wfccFJW0¥ https://m.tb.cn/h.S87g8cb  

图片

亚运会运动员的指定酒店。对ClubMed品牌简直爱到不行,充满活力的G.O真的很有亲切感,以及全程体验了他们的服务,整体感受下来就是两个字"充实!"这才叫做度假。

图片

想要高性价比的直接上899两晚,每晚才450元~这个是限量的!

想要玩得尽兴的,有首日一价全包的套餐,可以花一天的时间体验整个度假村的活动,还有首日三餐,再花一天时间用来游览千岛湖的风景,2大1小才1299的价格!

图片

千岛湖洲际度假酒店2晚连住客房含双人汤泉权益套餐=999元起

有效期至:26年4月24日

复制口令,打开飞猪/淘宝:

19¥ CZ193 Yxkkfc21u6J¥ https://m.tb.cn/h.S8inumy  

图片


这家说是千岛湖的门面酒店大家不反对吧?江浙沪的亲子天花板千岛湖洲际酒店终于返场啦,有一说一,这家酒店很多亲子家庭2刷、3刷的,毕竟这1800平米的洲际乐园,来过都娃实在都是念念不忘。


这个套餐不仅房型有很多选择,豪华房、亲子房、湖景房、行政房等等,还有汤泉、洲际乐园等权益,价格每晚低至500元起!


999的大爆款仍然是限量的,但其实我们更推荐1299的含早的档位,200元两顿早餐,在这附近来说,都是非常有性价比的!

图片
图片

下滑查看更多


酒店独占千岛湖的羡山半岛,这里本身就是个风景区,有着喀斯特山地和丰富的花果植被,三面朝湖可以尽情享受湖光山色。


唯一缺点就是离镇中心有点远,有点遗世独立,但是想想别人都在千岛湖景区人挤人,你带娃在酒店里美滋滋看湖景还是很香的。


图片


千岛湖华美胜地 Club Med度假村/郝力克别墅/公寓 1-3晚潮玩年卡=999元起

有效期:需在26年4月30日前激活,有效期365天

复制口令,打开飞猪/淘宝:

19¥ CA381 0mGpfXDMjE7¥ https://m.tb.cn/h.SQ31Et5  

图片


江浙沪人一定要人手一张!!!

千岛湖华美胜地是环千岛湖区域配套zui全,游乐设施zui完善的度假区,更是杭州亚运会比赛项目的举办地,品质没得说~


这次飞猪双11千岛湖华美胜地推出了一个年卡,包含住宿、餐饮和玩乐等非常多的权益。属于越用越划算那种!这张年卡都包含哪些权益呢?


1️⃣住宿4选1

ClubMed地中海度假村高级房2晚(2大1小)、郝力克三室一厅别墅(6大3小)再送一晚80平公寓(2大1小)郝力克公寓2晚(4大2小)、郝力克公寓3晚(4大2小,工作日)

2️⃣酒店折扣

  • 仅限郝力克酒店:5折券1张、7折券1张;

  • 酒店通用优惠券8折券1张、9折券10张;

3️⃣游玩权益

  • 无限次畅玩年卡:7号探索乐园陆上4项+UPUP水上俱乐部5项(按实际入住人开卡,有效期一年!)
  • 单次免费:①森林骑行1次(限3人)②儿童卡丁车1次(3圈)③生物多样性研学1次(限3人)
  • 5折券各1张:迷宫航线游船、特色自行车租赁、电动冲浪板、卡丁船、UTV、儿童卡丁车、青山营研学课程、ClubMed地中海儿童托管半日研学托管(300元/人,4-11岁,不含餐)、森屿课堂一日研学托管(128元/人,6-12岁,不含餐)等10项;

4️⃣餐饮折扣

  • 9折券各1张:千岛食记·淳菜馆、喜鹊树、旋转小火锅、7咖啡、郝力克草坪BBQ、地中海彩屿餐厅等6家度假区内餐厅;

  • 买1送1券:7 SEVEN COFFEE单杯饮品


买上一张年卡才999,其中包含的千岛湖郝力克的3卧别墅!能住6大3小!甚至全年可用不加价!再送一晚80平公寓!之后如果还要入住,还有一共13张5折、7折、8折、9折的房券。


图片


这个套餐里的住宿是可以4选1的,但是依然还是最推荐能住6大3小的郝力克别墅,因为年卡里游乐权益的人数,是以入住房型人数为标准的,郝力克别墅最多可以注册6张!


套餐里的乐园年卡权益,WILD WORLD 7号探索乐园单次就要299元办了这张年卡一年内可以免费畅玩其中多个项目。这样看来,住郝力克别墅是最划算的,如果第一次住满6个人,以后经常来玩的话,6个人年卡都值回票,甚至还"有得赚"!光是乐园门票钱能省下多少,想都不敢想,是不是极致的薅羊毛方案!


图片


当然除了住宿和乐园,套餐里还有餐饮的折扣券,6家餐厅7折券各一张。吃的


这张年卡的激活日期是在25年4月30日之前,也就是要早4月30日前完成预约,入住有效期可约至25年10月20日,乐园年卡为开卡后365天内有效,每人限购5张,如果没有激活的话过期是会自动退款的,大家可以放心囤~


图片


北京东方君悦大酒店1-3晚含餐饮权益=1314元起

全程可用不加价!有效期至:26年6月31日

复制口令,打开飞猪/淘宝:

59¥ HU071 ywX7fccFFE7¥ https://m.tb.cn/h.SRV2dMf  

图片


这家位置是真的好【长安街1号】这几个字一甩出来大家就懂其中的分量了,酒店隔壁就是王府井步行街,暴走到故宫也不是问题。这么核心的位置居然全程不加价!五一小长假也不加价!


君悦客房1314一晚,送你1314元餐饮额度,相当于在酒店吃饭送住宿!主打一个白住!


君悦客房2499两晚,直接送你嘉宾轩礼遇!也非常划算!


图片
图片

下滑查看更多


建发酒店国宾馆福建3城5店2-3晚含早通兑=1499元起

有效期至:26年4月30日

复制口令,打开飞猪/淘宝:

17¥ CZ005 027LfcyhF19¥ https://m.tb.cn/h.SjeCTam  

图片


适合扶老携幼的国宾馆系列,福建酒店选建发,怎么都不会错的,覆盖福州、厦门、武夷山3城5店,每个套餐都含了品茶或茶文化体验。可用酒店包括:厦门海悦山庄酒店,厦门五缘水乡酒店,福建鲤鱼洲酒店,福州悦华酒店,武夷山大红袍山庄。


  • 2晚连住+双早=1499元起;

  • 2晚连住+双早+正餐=1799元起;

  • 3晚连住+双早=2099元起;


记得用建发集团的有价券券,还能再减:


建发酒店旗舰店 400元券包=1元起

复制口令,打开飞猪/淘宝:

19¥ HU071 Rc9Rfc4HeuZ¥ https://m.tb.cn/h.SRFqsMu  

图片


一住升金!

曼谷希尔顿格芮精选2晚含早=1611元起

部分春节不加价!有效期至:26年3月31日

复制口令,打开飞猪/淘宝:

59¥ CA381 JOU1fccmYwv¥ https://m.tb.cn/h.SRNpv8z  

图片


曼谷新开的希尔顿格芮精选,最大的特点就是购物方便,距离EmSphere购物中心咫尺之遥,距离埃姆卡阿希厄新购物广场600米,距离Terminal购物中心1.8公里,可以说是被购物中心环绕着了。


新店开业,特惠价2晚含早1611的价格,日历房一晚含早要1100+,买套餐可以便宜600块!


而且套餐只有周五周六加价,每晚100,不是很多。甚至除夕春节那两天也不加价,过年也可以去曼谷玩~


图片


首尔君悦客房2晚含双人滑冰场入场券+面膜=2999元起

全程不加价!有效期至:26年3月31日

复制口令,打开飞猪/淘宝:

58¥ HU293 l9UqfcctRgF¥ https://m.tb.cn/h.SRJFlnx  

图片

首尔君悦历史爆款返场,2999元2晚含早无脑冲!再加码双人滑冰入场券和面膜礼盒一份!


这家酒店是不少人愿意反复前往首尔的核心原因!


首尔酒店不便宜,正常来说,一般3-4星的酒店在1000-1500元/晚,像君悦同等级的基本都在2500+元/晚以上,这次2999两晚无早,3099元2晚含早的价格,可以说十分诚意了!正常预订一晚含早就要3000+了,套餐2晚比日历房1晚还便宜!


对了,套餐除了今年12月24/27/31不可用以外,全程不加价!!!


图片


首尔君悦的风景属实好,在首尔能同时望到双塔的酒店不多,一边是首尔南山塔的山景,一边是汉江的江景,可以远眺乐天世界塔,首尔君悦就像是一座建立在南山上的城堡一般,静静注视着热闹的都市。


图片


落日后,夕阳从首尔乐天塔上方升起,倒映着酒店的泳池,一幅"人生画卷"就此展开!


如果你认识首尔人,跟他提起首尔君悦,他一定知道。因为这家酒店历经两次翻新,多位全球政要下榻,早已成为了韩国人心中的"国宾馆",它也见证了许多首尔人的婚礼,是名副其实的首尔地标、首尔记忆。在许多韩剧中,都有首尔君悦的身影。


图片


酒店周边也很方便,酒店天上午8点到下午6点之间,提供免费的短程巴士往来酒店和热门景点,走路就能到首尔市中心和三星美术馆,打车15分钟到梨泰院和明洞。


图片


凯悦新加坡2店2晚含早=3699元起

全程不加价!有效期至:26年3月31日

复制口令,打开飞猪/淘宝:

59¥ CZ009 mAkJfcX6LRH¥ https://m.tb.cn/h.S87t74B  

图片

凯悦新加坡的两家酒店通兑,2晚含早3699起步,而且全程不加价!其中新加坡君悦套房甚至春节也不加价!

图片

就以新加坡君悦套房来说,日历价一晚含早要5000+,套餐7899两晚含早,买套餐可以便宜3000+!

图片

两家酒店位置都还是非常好的,君悦在乌节路上,安达仕在小印度,出门玩都挺方便的~

图片


韩国济州君悦酒店客房1-2晚连住城市度假套餐=1399元起

有效期至:26年3月31日

复制口令,打开飞猪/淘宝:

59¥ HU006 nco4fc2grcX¥ https://m.tb.cn/h.SR4NMHO  

图片

"亚太最大的君悦""济州岛第一高楼",还未看资料这家君悦的Title已经迎面扑来,购物中心、娱乐场和16间酒店餐厅酒吧,还拥有1600间客房的酒店,是亚太区最大体量的凯悦系酒店。


这次也是蛮不错的价格:基础客房2晚只要2299元起,2晚含早2999元起!要知道,这个房型日历价一晚是要近1500的!

还有一个含汗蒸的套餐,1晚含早是1399元起,如果想要好好休息的完全可以享受一下~


图片

下滑查看更多


酒店位置很好,从房间里就能看到汉拿山。酒店距济州国际机场2.4公里、距新罗免税店576米、距东门市场4.9公里,出去玩也方便。

图片


一住升金!

希尔顿香港2店1-2晚含双早+餐饮额度可选=1999元起

有效期至:26年3月31日

复制口令,打开飞猪/淘宝:

59¥ HU071 HymrfcXbZCl¥ https://m.tb.cn/h.S879nkv  

图片


这个套餐里有希尔顿的港丽酒店和香港苏豪希尔顿摩庭酒店两家。港丽大家应该都很熟悉了,就在太古广场上,而香港苏豪希尔顿摩庭是新开的酒店,就在上环地铁站边上,两家地理位置都很好。


图片


香港港丽酒店有豪华客房和豪华海景客房可选,每晚1800起的价格。部分套餐是有300港币的餐饮额度的,当然你也可以换成双人山顶缆车体验,只要提前三天联系酒店预订就好了~


香港苏豪希尔顿摩庭这次带来的是客房两晚含早的套餐,2699的价格,还能视房态升级到市景房!要知道,市景房一晚含早基本上都将要2000+的价格了,这次直接打67折!


图片

 境内酒店爆款 

享SNP!

万豪150+店行政房2晚可拆+双人行政礼遇=988元起

部分酒店全程不加价!有效期至:26年3月31日

复制口令,打开飞猪/淘宝:

59¥ HU287 NonDfc2XbSl¥ https://m.tb.cn/h.SRIXnsX  

图片


有很多小伙伴喜欢行政礼遇,带早餐,带午后小食,带欢乐时光(晚餐简餐),四舍五入早晚餐都包含了!而且行政房品质更好,一举好几得。行政房一般视野更好楼层更高,酒廊除了差旅需求省心外,也很适合亲子家庭入住,不知道吃什么就在酒廊解决!

这个套餐就是万豪的行政房+行政礼遇的套餐,2晚可拆的价格988起,一晚只要494元起!覆盖的门店也很多,覆盖杭州、苏州、成都、厦门、西安等数十个热门城市的150多家店,将近一半的酒店全程可用不加价!

而且万豪今年所有的套餐都有SNP,如果你在今年内预约这个套餐,还会赠送额外积分!

图片

享SNP!

万豪奢华品牌40+店2晚含早可拆通兑=1388元起

部分酒店全程不加价!有效期至:26年3月31日

复制口令,打开飞猪/淘宝:

59¥ CZ001 Bb1Lfc2LUi7¥ https://m.tb.cn/h.S8RcZAe  

图片
万豪奢华品牌酒店大特价!两晚含早可拆的价格1388,比去年还要低200!
这50多家店包含的品牌有JW、W酒店、瑞吉、豪华精选、丽思卡尔顿等,很多都是万豪粉非常熟悉的酒店,这次都打包成套餐了!
套餐中,全程可用不加价的酒店有以下这几家:
  • 1388元档:银川JW万豪酒店;
  • 2588元档:北京瑞吉酒店;
  • 3188元档:北京金融街丽思卡尔顿酒店、深圳星河丽思卡尔顿酒店
春节不加价酒店有以下这几家:
  • 2088元档:深圳前海华侨城JW万豪酒店;
  • 2588元档:北京JW万豪酒店、大连一方城堡豪华精选酒店;
  • 3188元档:北京丽思卡尔顿酒店、上海波特曼丽思卡尔顿酒店

更多酒店:

图片
图片
图片
图片

下滑查看更多

享SNP!

万豪海南22店3晚含早可拆通兑=999元起

有效期至:26年3月31日

复制口令,打开飞猪/淘宝:

57¥ HU108 GrMSfcfVPiD¥ https://m.tb.cn/h.SRr4TLM  

图片

万豪的海南通兑也升级了!今年飞猪双11,万豪海南酒店通兑直接3晚含早999元起,而且可拆分!

海南一年四季去玩都是非常合适,套餐包含了海口、三亚、万宁、陵水、儋州、琼中6个城市,选择很多。

如果想要海边度假,三亚湾、大东湾、亚龙湾、海棠湾、清水湾、香水湾、石梅湾、神州半岛等也是全都包含了。

图片

而且这个套餐十分亲子友好,如果不知道带小朋友去哪玩,海南是个不错的选择~

具体酒店如下:
图片
图片
图片
图片
图片
图片
图片

下滑查看更多


享SNP!

万豪江浙10城17店2晚含早可拆通兑=888元起

有效期至:26年3月31日

复制口令,打开飞猪/淘宝:

57¥ HU926 XPiBfccHOyM¥ https://m.tb.cn/h.SRNvESJ  

图片


江浙沪的小伙伴,如果让你们周边游,不知道你们会去哪里呢?不如选择个小城市,人少还悠闲!这个套餐就是江浙小城通兑,其中的城市都是悠闲的二三线小城,比如嘉兴、绍兴、无锡、丽水等,让你可以安然度过美妙的一两天时间~


套是两晚含早可拆,价格是888起步,其中常州富力喜来登和盐城万豪酒店是全程可用不加价的!


图片

下滑查看更多


部分享一住升金!

希尔顿江浙沪40+店基础房2晚含早通兑=699元起

部分酒店不加价!有效期至:26年3月31日

复制口令,打开飞猪/淘宝:

57¥ CZ193 HeamfcXTgio¥ https://m.tb.cn/h.SRVN8bU  

图片

江浙沪的朋友看这里!希尔顿的江浙沪40+店2晚可拆大通兑!门店数量就比之前要多了。

最低699两晚含早,两晚可拆分,周边游的话刚好可以买两晚,玩两个地方,然后分别住上一晚。而且今年的通兑还有加码,预约送30元的星巴克咖啡券~

其中,宁波北仑世贸希尔顿逸林、宁波春晓世贸希尔顿逸林,宁波东钱湖华贸希尔顿全程不加价,去宁波玩的朋友们可以关注一下这两家酒店哦~

具体酒店如下:
图片
图片

下滑查看更多


一住升金!

希尔顿华尔道夫&康莱德全国17店2晚含早+每晚500餐饮额度=1988元起

部分酒店不加价!有效期至:26年3月31日

复制口令,打开飞猪/淘宝:

57¥ CZ321 BoVffc23nvz¥ https://m.tb.cn/h.S8iqlRw  

图片


华尔道夫和康莱德是希尔顿旗下的高端品牌了,相信很多对酒店有品质的要求都很喜欢这两个品牌。希尔顿这次把全国17家华尔道夫和康莱德做了个打包,两晚含早可拆低至1988元起!


而且套餐每晚还有500元的餐饮额度,两晚加起来也有1000元了~


其中,北京康莱德(3088元档)和乌鲁木齐康莱德(3588元档)是全程可用不加价的!


具体酒店如下:

图片

下滑查看更多


部分享一住升金!

希尔顿海南11店基础房2晚可拆+2大2小早餐=699元起

有效期至:26年3月31日

复制口令,打开飞猪/淘宝:

58¥ HU108 Mez1fc2Gf1e¥ https://m.tb.cn/h.SRIuXtS  

图片


这个是希尔顿的海南通兑,2晚可拆分+2大2小早餐的价格是699起步,而且住三亚亚龙湾是可以一住升金的!其中詹州洋浦葛洲坝希尔顿花园酒店全程可用不加价!


具体酒店如下:

图片

下滑查看更多


酒店权益也很不错,2大2小早餐的配置十分亲自,而且基本上所有的套餐都有升房或者是延迟退房的权益。


图片


凯悦20城25店2晚+嘉宾轩礼遇=999元起

部分酒店不加价!有效期至:26年3月31日

复制口令,打开飞猪/淘宝:

57¥ CZ028 QHogfcXaf8B¥ https://m.tb.cn/h.SRn1zZ1  

图片
凯悦的嘉宾轩通兑!都是2晚的配置,999元起两晚含嘉宾轩,性价比很高了。有早餐,有晚间的欢乐时光,基本上可以包早晚餐了~
而且这个嘉宾轩礼遇基本上都是2大1小的,有些甚至是2大2小的,带娃一起住也没问题。
图片
套餐覆盖了20座城市的25家门店,其中包含北京、上海、重庆、广州、青岛等热门城市。
而且在这25家酒店中,还有4家是全程可用不加价的:
  • 999元档:株洲凯悦酒店;
  • 1299元档:广州增城凯悦酒店、杭州萧山国际机场凯悦酒店;
  • 1599元档:贵阳中天凯悦酒店
具体酒店如下:
图片
图片
图片

下滑查看更多


凯悦16城20店套房2晚含早+700元消费额度=2199元起

部分酒店不加价!有效期至:26年3月31日

复制口令,打开飞猪/淘宝:

58¥ CZ193 seQyfc2UtML¥ https://m.tb.cn/h.S8iHLXS  

图片
想住套房,就看这个!凯悦全国20店套房通兑,2晚含早2199起步,所有酒店都有700元的餐饮消费额度!
就以苏州凯悦来说,套房一晚含早就要1893了,两晚直接3400!我们这两晚含早2699,还送700元餐饮额度,算下来可以省下近2000!而且苏州凯悦还是全程可用不加价的!
除了苏州凯悦,北京东方君悦大酒店也是全程可用不加价的~
图片
套餐20家酒店中,14家是有嘉宾轩礼遇的,如果想要吃住更方便些,可以选择。
具体酒店如下:
图片
图片
图片
图片

下滑查看更多

享SNP!

洲际集团525家酒店2晚含早可拆通兑=588元起

部分酒店全程不加价!有效期至:26年3月31日

复制口令,打开飞猪/淘宝:

57¥ CZ225 KUNFfc2sUxq¥ https://m.tb.cn/h.S8R41Hp  

图片

除了万豪以外,洲际的这个大通兑也是含SNP的!可以累积房晚和积分!

爆款回归!每年618、双11都能卖几千万的大爆款。而且今年覆盖范围更广了,去年是480+门店,今年直接525+门店!

洲际旗下的假日、智选假日是品质经济型的酒店,覆盖非常广,国内从一线到三四线的城市均有覆盖。你可以先囤着,万一到了某个地方想要住酒店,刚好就可以派上用场了。

而且套餐性价比很高,最低档588两晚可拆,对比日历房甚至可以低至5.1折!


享SNP!

洲际行政房135+店2晚含早可拆含礼遇通兑=1688元起

部分酒店全程不加价!有效期至:26年3月31日

复制口令,打开飞猪/淘宝:

59¥ HU293 KDEyfcXUY7c¥ https://m.tb.cn/h.SRVliUs  

图片
洲际这次还有一个行政房通兑,这也是洲际在飞猪上首次上线行政房通兑!而且同样是含SNP的!

套餐覆盖了130多家门店参与,品牌包含洲际、皇冠、英迪格、皇冠假日等,覆盖范围也还是非常广的~

套餐行政房两晚含早+行政礼遇的权益,价格是1688起步,而且两晚还是可拆分入住的,价格非常好!

雅高心悦界全国2晚无早可拆通兑=399元起

部分酒店不加价!有效期至:26年3月31日

复制口令,打开飞猪/淘宝:

58¥ CZ007 UKbUfccz8JT¥ https://m.tb.cn/h.SRrZ3PF  

图片


雅高今年也加入了全国大通兑的大战,而且一加入就来了个大的,全国百店的两晚可拆通兑,399起步!一晚最低200元的价格,直接打了个5折起!


其中最推荐的是599元和999元两个档位,覆盖上海、三亚、杭州、西安、广州、南京、长白山等非常多的热门目的地。


推荐1499元两晚的北京港澳中心瑞士,位置就在三里屯,还有三亚理文索菲特,999元两晚的伤害静安诺富特,在寸土寸金的静安区!还有1799元档位云南弥勒美璟阁!


图片


当然,套餐中是少不了很多不加价酒店的,就不给大家一一介绍了。酒店很多,大家可以去详情页看看,雅高这种大通兑很难得,大家赶紧上!


一住升钻!

君澜全国50+店2晚可拆含早通兑=498元起

全程不加价!有效期至:26年6月30日

复制口令,打开飞猪/淘宝:

17¥ HU926 hLX0fccDZTX¥ https://m.tb.cn/h.SRNzNuq  

图片

君澜的全国通兑实力非常能打,两晚含早可拆498元起,而且这个通兑的时间非常长,一直到6月30日,而且全程不加价!五一也不加价!


另外,套餐是有一住升钻的,君澜钻石会员有下午茶、免费加床、儿童早餐、会员专享8折等权益,也是非常划算!


图片


此外,绝大部分酒店还有积分累计的活动!君澜的积分价值很高,1积分=1元,囤着后续可以直接抵房费~


图片


这次也是费尽心思才把这个爆款反场回来,通兑一直都是性价比极高的度假酒店,江浙沪的酒店基本在景区/度假区周边,像迪士尼/太湖/南浔/安吉/千岛湖等,其他热门目的地如三亚/青岛/武功山/福州也都有,覆盖面非常广!


德胧全国70+店2晚可拆含早通兑=698元起

有效期至:26年3月31日

复制口令,打开飞猪/淘宝:

57¥ MF278 3tLMfc2MBy7¥ https://m.tb.cn/h.SRMLwd2  

图片


又是一个大爆款返场!德胧是品牌管理公司,开元是酒店方,大家看准心仪的酒店和价格冲就对!


德胧全国70家酒店的大通兑,覆盖全国30多家城市,两晚可拆含早,价格只要698元起,而且所有酒店周末全都不加价!75%的酒店元旦不加价!12%的酒店春节不加价!


这个套餐非常适合度假,冬天有度假需求的闭眼入~


香格里拉全国38城52店2晚连住通兑=988元起

有效期至:26年3月31日

复制口令,打开飞猪/淘宝:

18¥ MF287 RrVYfcXfXXR¥ https://m.tb.cn/h.SRr5mmY  

图片

香格里拉酒店也是国内的老牌酒店了,这次的通兑不仅有北上广深杭、三亚、厦门、成都等热门城市,还有曲阜、包头、莆田等等地方,整整34座城市的47家店,既有休闲度假、也有历史名城,覆盖面非常广。

两晚连住的价格是从998起步,不到500元住香格里拉?想想也是YYDS!

史低价不到1000元两晚,对于香格里拉这个品牌来说,日常都是千元左右一晚的水平,所以500元就能住上香格里拉,可以是很多人的酒店的初次进阶选择和尝试,也可以是高星酒店爱好者性价比之选。

另外重点,整整20+店不加价,9家店全程可用不加价,非常值得一囤。

涵田集团11店3天2晚含早通兑=499元起

有效期至:26年4月30日

复制口令,打开飞猪/淘宝:

17¥ CZ225 opP4fcy9xMI¥ https://m.tb.cn/h.SjVb362  

图片
江浙沪度假,涵田也是非常不错的选择。涵田的选址一般都在山林、竹林、湖边、森林保护区等自然环境特别好的地方,所以喜欢亲近大自然,周边游吸个氧,都特别合适。
这次的套餐包含天目湖、峨眉、南京、安吉、镇江多地的11家酒店,499一晚含早的价格,接近日历价6-7折,套餐里一般都含下午茶或温泉、美食、玩乐等很多权益,性价比很高!
详细酒店如下:
图片
图片

下滑查看更多

凯宾斯基与诺金酒店全国17店2晚含2大1小早餐通兑=999元起

有效期至:26年3月31日

复制口令,打开飞猪/淘宝:

19¥ CZ028 P7rGfcy9ox8¥ https://m.tb.cn/h.S80pVDI  

图片

作为历史悠久的豪华酒店品牌,凯宾斯基一直都为许多住客所喜爱,每一家都是五星级标准,位置好品质也好。

这次凯宾斯基将位于重庆、北京、银川、上海、成都、杭州、苏州、南京、长沙、贵阳、广州、深圳、厦门、福州等10多个城市的17家店做了个打包的通兑,5星级酒店最低999两晚含早!其中,太原凯宾斯基饭店全程可用不加价!

诺金有两家门店,在1899元档位里~

图片
图片
图片

下滑查看更多


宁海安岚/新昌安岚/千岛湖安岚3店1-2晚通兑=券后1599元起

有效期至:26年4月30日

复制口令,打开飞猪/淘宝:

18¥ HU071 gtxVfcySK53¥ https://m.tb.cn/h.S80kPV2  

图片
江浙沪度假酒店中,安岚的品质也是数一数二的,这次安岚还是老样子,把宁海、新昌、千岛湖三家门店做了个打包,券后1350每晚的价格极具性价比!
图片
图片
图片

下滑查看更多

宁海安岚作为落地国内的第一家酒店,可以说是野心勃勃了。100套别墅隐入千亩山林,环境不用多说,很野奢很避世。

位置可以说是避世但不离城,下了高铁之后,一路上都是竹海山峦,虽然七拐八拐翻山越岭但是大概只要20分钟能到酒店。

图片

房间真的大,都是超过100㎡的,落地窗视野开阔直面山林竹景。房间的布局和设计很舒适,这里的露台也是真大!

宁海安岚的卫浴空间真的好大,最惊喜的应该是将温泉引入室,大家可以在房间里泡上"神仙水私汤"!

图片

新昌安岚的房间全部都是靠近韩妃江的别墅,弧线型的挑高房梁设计,视觉上增大了屋内的空间面积。

整体的风格都是很舒适房间很明亮,眺望看过去都是山色。

图片
千岛湖安麓是写意山水的风格。其实他的设计更多是比较抽象的国风,更多的是干净利落的气质,线条简单,但是你又很明确这就是中式美学,那个度把握的很好。
图片

享SNP!

浙江安吉JW万豪2晚含早+150元餐饮代金券2张+旅拍=1188元起

有效期至:26年3月31日

复制口令,打开飞猪/淘宝:

58¥ CZ057 p56xfc22grT¥ https://m.tb.cn/h.SRIXWKe  

图片

安吉的大牌酒店也可以算是"大牌云集"了,安吉JW万豪则是中国第一家度假型JW万豪。这一次的价格真的很不错,双早价1188元,再加两张150元的餐券(中餐厅、西餐厅各一张)!

高尔夫练习场放在整个江浙沪都可以说是top级别的,酒店被一座18洞的高端锦标级山地高尔夫球场环绕,所以来说有高尔夫体验真的超棒的。

图片

安吉JW万豪的房间整个就是非常的通透,推开落地窗就能看到林海茶田和高尔夫球场。

图片


享SNP!

长白山万达威斯汀/喜来登2-3晚连住含滑雪+温泉+SPA/正餐=2699元起

有效期:25年11月20日 至 26年3月31日

复制口令,打开飞猪/淘宝:

58¥ CZ005 4EEnfc2gfLk¥ https://m.tb.cn/h.S8iHuPc  

图片
万豪在长白山万达度假区的两家酒店通兑,北欧风,自带独立雪屋,可以滑进滑出,来长白山滑雪住这两家非常不错!
而且这次飞猪双11的价格是两晚2699起,三晚3199起,每晚低至1000出头!再加上今年万豪酒店套餐都享受的SNP权益,真的非常具有性价比~
图片

两家酒店共用同一个雪屋,都可以滑进滑出,距离小镇的距离也适中,可以根据预算来选,

喜来登和威斯汀,两家的风格整体比较相似,喜来登的房间内部like this:

图片

威斯汀的房间内部(床品会更胜一筹,毕竟是号称天梦之床)。

图片

喜来登的健身房有大大的落地窗很明亮~

图片

不过两家都可以撸狗!这里有着超可爱的柴犬,牵着在雪地拍个照超酷的!

图片

三亚亚龙湾丽思卡尔顿1-3晚连住=2788元起

有效期至:26年3月31日

复制口令,打开飞猪/淘宝:

58¥ CZ057 UiJnfc2JfAO¥ https://m.tb.cn/h.SRMqLwW  

图片


我爱亚龙湾,多半因为丽思!丽思的位置非常好,在亚龙湾这一片海岸线的最西侧,符合丽思隐秘的调性。


  • 丽海轩一居海景套房:1晚含早=2788元;

  • 丽思阁红树林景观房:2晚含早+烧烤自助晚餐1次+匹克球场白天1小时体验=4888元;

  • 华海阁行政海景房:2晚含早+行政礼遇=6888
  • 丽园居一居园景家庭泳池别墅:3晚含早+中餐厅晚餐1次=8888元


图片


酒店贴心地在穿梭的公区建上长廊,免去"未去海边就先晒"的苦恼。


图片


对丽思印象最深刻的是,在酒店工作人员的指引下你可以自己用"长镰刀"采摘椰子,那可是最新鲜的椰子。酒店所有的员工,时时刻刻都是微笑的。酒店靠近沙滩还有一个室外恒温泳池,分分钟出大片!


享SNP!

西双版纳云投喜来登2-3晚=899元起

有效期至:26年3月31日

复制口令,打开飞猪/淘宝:

58¥ CZ001 fUphfc21brX¥ https://m.tb.cn/h.SRI1RcK  

酒店黄昏鸟瞰图
西双版纳云投喜来登大酒店坐落于嘎洒温泉小镇温泉度假区的核心地带, 周围环绕着郁郁葱葱的热带花园,环境非常好,如果想来西双版纳,这家是优选。
这次的套有两个房型:
  • 豪华客房:(日历价一晚含早500+元)
    2晚+体验活动+旅拍权益=899元
    3晚含早+每晚自助夜宵一份+体验活动+旅拍权益=1299元
  • 豪华庭院房:(日历价一晚含早700+元)
    2晚含早+晚餐一份+体验活动+旅拍权益=1199元
图片
图片
图片

下滑查看更多

最喜欢套餐里的豪华庭院客房,景色非常好,看下面这张图就知道了。
庭院景观
门前古寨, 门后山河,是这家酒店的真实写照。酒店不仅与佛寺毗邻, 交通也很方便,从这里出发可方便抵达各个文化、娱乐和知名景点,比如原始森林公园、基诺山寨、野象谷、流沙寨、曼弄枫等,在这里度假不要太爽!
外观 - 模拟图

享一住升金!

重庆康莱德1-3晚含早+部分享拓片体验=999元起

元旦不加价!有效期至:26年3月31日

复制口令,打开飞猪/淘宝:

58¥ CZ001 MtKefc2WJd6¥ https://m.tb.cn/h.S8iKh8k  

图片

重庆康莱德这次也有好价啦!日历价1400+的云端景观房,这次一晚含早只要999,2晚含早只要1799!几乎是打近7折!云端景观房的楼层在33到48层,够高,可以尽情享受山城美景~


如果想要更好的景色,云端江景高级房3晚含早只要4199的价格,而且这个房型是有窗边浴缸的,可以一遍赏景一遍泡澡。


图片


如果说要选出最具重庆地方特色的酒店,重庆康莱德一定榜上有名!


这家酒店是由著名的香港郑中设计事务所操刀设计的,以超现实主义感的"东方悬城"作为设计概念,汲取了重庆山城自然与历史建筑文化精髓,呈现独属于山城雾都的独特东方意境!特别是晚上,一眼就能瞧见,雨天雾天犹如鼎立的巨柱,非常震撼!


图片


而且酒店位于重庆市南岸区,北临长江,南倚南山,地理位置和周边环境都非常好。酒店距离各个景区都不算远,索道、解放碑、洪崖洞等等,都是打个车15分钟的距离~


酒店楼层高,住在里面景观也好,还有一个高楼层的云端高空泳池,可以在边游泳边在高空看风景!


图片


三亚天丽湾凯悦酒店2-4晚含早=1088元起

 3晚套餐不加价!有效期至:26年6月30日

复制口令,打开飞猪/淘宝:

57¥ HU071 RUGEfc2IBGv¥ https://m.tb.cn/h.S8ReW4r  

图片


在三亚,一湾一酒店不多,这个价格的更是独一份!1088元两晚含早再加一份双人餐的价格,在三亚,独享一湾的酒店无人出其右。


如果你家有毛孩子,套餐还有宠物狗客房!而且这个客房是有宠物狗鲜食套餐和宠物狗乐园权益的,可以让你的宠物吃得好玩得也好~

另外套餐园景房3晚含早的价格是1818,这个套餐是全程不加价的!而且只有春节和五一不能用,其他时间是可以用的。

图片


天丽湾本身属于三亚湾,离机场近,看日落绝好,景点也丰富(天涯海角、椰梦长廊、西岛……都在这一块),就是三亚湾的大部分酒店都比较老,硬件设施会有些陈旧。


但是天丽湾凯悦是23年开业的,酒店非常新。并且酒店25年还新增加了海滨游泳场,直接在酒店内就可以下海!

长白山凯悦&柏悦酒店2-4晚含早+滑雪+温泉=4199元起

有效期至:26年3月31日

复制口令,打开飞猪/淘宝:

57¥ CZ225 JdgyfcXYmax¥ https://m.tb.cn/h.SRr1paG  

图片

当然你想在长白山滑雪的时候住得更好一点,凯悦的两家酒店十分推荐。
  • 凯悦位置极好,独立雪屋,滑进滑出,自带温泉;

  • 柏悦是国内滑雪奢牌酒店天花板,隐私性强,独立雪屋&温泉。

图片
图片

下滑查看更多

追求私密性和奢华享受的选择柏悦,个人更推荐凯悦,毕竟4199元两晚/4599三晚/6099四晚的价格在这很香!而且两家酒店都有自己的独立的温泉,不用去汉拿山人挤人!

图片

凯悦换好装备,门口就是新手区的魔毯,新人友好度+1;门口走出来就是小镇,娱乐吃喝也很方便。而且酒店风格我很喜欢,仿佛一秒进入到了北欧圣诞,经典打卡点的大厅超出片。

图片
图片

柏悦整体给人的感觉就是,低调的奢华!每一个物件在这里都在讲述自己的故事,加上地理位置,隐蔽在山林雪之中,隐蔽性+1。

图片

凯悦和柏悦都是可以帮客人预约阿拉斯加拍照的,住店的客人千万别错过这个隐藏福利!要提前和前台预约就好,免费的!牵着威风凛凛的阿拉斯加拍照,体验感绝了。阿拉斯加真的太可爱了,又乖又好rua。

图片
图片

享SNP!

三亚半山半岛洲际度假酒店2晚含早+可选行政礼遇=1599元起

有效期至:26年6月30日

复制口令,打开飞猪/淘宝:

59¥ CZ009 6hHcfccGZ2q¥ https://m.tb.cn/h.SRVYSol  

图片


三亚半山半岛洲际这次带花园景观的豪华房两晚含早是1599起步,比日历价便宜了500多!


还有个带行政礼遇的选择,每晚1250起的价格。 可不要小看这两天行政礼遇,有早餐,有下午茶,有傍晚可以当晚餐的鸡尾酒会,还有全天候茶饮水果供应,基本上可以说是一价全包,算下来真的超值!

图片

半山半岛洲际位于小东海,这里的选址隐蔽而安静,去海棠湾免税城、大东海都有巴士,可以说吃喝玩乐游都很方便!

图片

酒店的沙滩吧很出名,正对着大海,吹着海风,望着天海一线的美景,足以让人忘却所有烦恼。酒店是这里的地标,一路开过来相当好认。


面朝小东海,背靠鹿回头的群山,这样的风景也是独一份的。所有的房间都面向海,选房上也不用纠结。

图片

中卫大漠星河度假区酒店沙景房1-3晚亲子度假套餐=1180元起

26年3月及之前不加价!有效期:26年1月1日 至 9月28日

复制口令,打开飞猪/淘宝:

18¥ HU926 NTrufcyld8A¥ https://m.tb.cn/h.S8OTSdf  

图片


不过这次沙漠星星也不是唯一的选择,中卫大漠星河度假区也非常不错!同样是每日双早双晚的配置,每晚1000出头就能玩得非常开心~


而且套餐的时间政策非常好!本身就是有效期直到9月份,暑期也可以用。而且从现在到明年4月4日全都不加价!看雪的大热门时间段不加价!


图片


度假区在沙坡头西北部的腾格里沙漠,看沙、看雪、看星星,这里也是全都有的!而且拍照打卡特别出片,每年的流星雨季,这里也是一房难求的火爆。


图片
图片


厦门海悦山庄酒店1-3晚双早美食度假套餐=999元起

有效期至:26年4月30日

复制口令,打开飞猪/淘宝:

17¥ HU006 eXWAfcyPftL¥ https://m.tb.cn/h.S8RhH06  

图片

这家是厦门亲子酒店榜一哦!亲子游不知道选哪家就选这家~

套餐房型有五种,亲子房、豪华房、海景房、行政房、泳池别墅房,满足不同人群的需求。套餐都是含早的,有的还有下午茶或者午餐,价格只要999一晚!1199起两晚!

图片
图片
图片
图片
图片

下滑查看更多


现在下单还可以使用建发集团的优惠券,最高还能再减180!

建发,400元全包=1元

复制口令,打开飞猪/淘宝:

19¥ HU071 Rc9Rfc4HeuZ¥ https://m.tb.cn/h.SRFqsMu  

图片

酒店位于厦门美丽的环岛路上,占地100万平方米。山庄园林由国际大师专业设计,青山、峡谷小桥、奇石、湖泊和草坪组成了这个私家山海园林。植被覆盖率很高,管家说里面约有400多种珍贵植物,还拥有听涛园、登顶望海18公里跑步道等别样景致。

图片

酒店及水苑区域随处可见的热带植物营造出自然休闲浓郁的度假气氛,酒店房间设计承袭鼓浪屿老别墅风格。

光是室内外泳池就有18个你敢信?说真的,就冲这么多个室外泳池就已经打败大多数酒店了,完美的展示了海滨度假特色。

图片


厦门佰翔波特曼七星湾酒店1-3晚套餐=999元起

有效期至:26年4月30日

复制口令,打开飞猪/淘宝:

17¥ HU071 dvoyfcyc2Il¥ https://m.tb.cn/h.S8iASQ1  

图片

本次套餐包含波特曼的3家酒店,三家酒店是在一起的,选择很多~

对比日历房价格,其中的每一个套餐都非常优惠,每晚低至500元,不仅全包自助早餐,有的套餐还有餐饮套餐,四舍五入最高优惠近1000元!

图片

下滑查看更多


价格上更推荐怡海2晚套餐,合算下来非加价日期650元就可以入住怡海高级房了,还有双人早餐和午餐,相比日历目前纯房850+的价真的很香了~

图片

厦门波特曼七星湾酒店是由"法式经典风格的曦海酒店—法式时尚风格的瑞海酒店—法式民居风情的怡海小镇"及7万㎡欧式园林组成的法式滨海会奖度假目的地酒店群。酒店毗邻全长46.6公里环东浪漫线,风景怡人,赏厦门同安湾绝美天海一色,堪称厦门靓丽的新地标、新名片。

图片


景德镇/丽水陶邑酒店13店1-2晚可拆分通兑=499元起

有效期至:26年3月31日

复制口令,打开飞猪/淘宝:

19¥ CZ007 ruolfcySCUG¥ https://m.tb.cn/h.SjeyLAf  

图片

可能很多人对陶邑不是很熟悉,其实陶邑集团是景德镇的大业主,我们熟悉的景德镇凯悦臻选、凯悦嘉轩,甚至是陶溪川文创街区、景德镇陶阳里御窑景区、景德镇御窑博物馆,都是他家的。

所以今天的套餐主要以景德镇为主,还有一家丽水龙泉的陶邑酒店,如果想去景德镇和丽水湾的小伙伴可以看看。价格也非常合适,2晚499起步,还有1晚999的套房套餐~
套餐的酒店一般都是元旦和春节加价,周末不加价。
图片
图片
图片

下滑查看更多

三亚海棠湾万达嘉华/瑞华2-3晚套餐+迷你吧+早餐可选=999元起

全程不加价!有效期至:26年6月30日

复制口令,打开飞猪/淘宝:

18¥ CZ356 GBeYfc2vj1N¥ https://m.tb.cn/h.SRfXa5X  

图片


全欧式私家别墅的万达瑞华曾经是明星们钟爱的酒店;而万达嘉华则是拥有435米的私家沙滩的宝藏性价比酒店。


除了春节不可用以外,可用日期内全程不加价!这个价格在海棠湾非常能打!


999元在海棠湾一线海景酒店直接住三晚的快乐我们给你!但是,万达嘉华我比较推荐的套餐是海景房1088连住两晚的那个海套餐,含双早的尊贵海景房日历价单晚就是1000+了(来三亚当然是来看海)!


图片


万达瑞华是全别墅的,联排泳池别墅单卧室平常我记得双早的价格就需要2000+,但是我们是两晚2599!如果整个家庭出游,我推荐大家选悠园独栋泳池别墅,面积有220㎡,轰趴聚会超棒的。


泳池别墅在万达瑞华很受欢迎,拥有私人泳池,私密性很好。两家酒店的沙滩都在咫尺之间,步行去沙滩!


图片

西双版纳万达颐华全套房酒店2-3晚+早餐+权益=699元起

全程可用不加价!有效期至:26年6月30日

复制口令,打开飞猪/淘宝:

19¥ CZ005 CwE6fcXV20J¥ https://m.tb.cn/h.SRnUOQe  

图片

西双版纳是真的去了还想再去的地方,今天推荐西双版纳万达颐华,两晚含早699起步的价格,全程可用不加价!五一、泼水节都不加价!


除了五一,泼水节(4.13-4.16)也是西双版纳的热门日期,这次五一和泼水节套餐还有付费升房的权益!只需要200元每晚!不过升房每日限量,抢到就是赚到~


图片


酒店是新开业的,想要在西双版纳找到新开业,价格这么感人,住宿品质也好的酒店,就选这个了!而且酒店是全套房的。住着也很舒服!


酒店离总佛寺和曼听花园都很近,酒店本身颜值也很高。

图片

崇礼太舞凯悦嘉轩酒店1/3晚可拆含早(1晚套餐含滑雪=699元起

有效期至:26年3月31日

复制口令,打开飞猪/淘宝:

57¥ HU591 2KRNfccxSk0¥ https://m.tb.cn/h.S87SJic  

图片
滑雪除了长白山万达,张家口崇礼也很不错!
套餐标准客房1晚含早含雪票是699,3月份预约还能升级成山景房,并且送温泉票!
如果想多来玩几次,可以选3晚含早的套餐,999元,不过这个是不含雪票的。
图片
图片
酒店坐落于太舞滑雪小镇核心地带,太舞是新晋小众滑雪度假胜地,宝藏小镇,清净玩雪!从北京出发也方便,高铁约1小时直达。而且这里作为2022年冬奥会项目主场,雪量雪质完全不输东北地区,冬天玩雪再也不用去东北啦~
图片
从高铁站接送开始,你的度假之旅就已经被安排得妥妥当当。美好的一天从一顿丰盛的早餐开始,接下来可以开始紧张刺激的滑雪,再到舒适的温泉解除一天的疲乏。简直就是一站式享受,让你的度假之旅无忧无虑,尽情享受每一刻的美好!
图片


吉林-松花湖 王子/瞻云/公寓 2晚/3晚+滑雪+专属礼遇=888元起

有效期:25年11月15日 至26年3月30日

复制口令,打开飞猪/淘宝:

17¥ HU006 VN2qfc2YzNn¥ https://m.tb.cn/h.SRMcTDl  

图片


北方滑雪,松花湖是非常好的选择,松花湖度假村"中国十佳滑雪度假村"之称的!6条高速缆车,8条魔毯,平均冰雪期可达150天,拥有初、中、高雪道50条,雪道总长55公里,不管从哪个角度看松花湖滑雪场都是国内顶尖了。


这次带来的三家酒店套餐,都是包含全天候滑雪套票的,有2晚和3晚可以选择,888起的价格,相当于最低每晚444就可以畅滑了!


性价比最高的当然还是V·SKI青山公寓!快捷、经济、舒适。每个房间都配有雪板存储架,自带雪具就选这家,可以存放心爱的雪板。


瞻云是万科和SALOMON联名打造的国内首家户外运动主题酒店,酒店里有室内恒温泳池,可以滑完雪再游个泳。高端度假当然还是推荐王子大饭店啦,专属雪屋滑进滑出,还有室内恒温泳池和娱雪乐园!



十里芳菲五店通兑2晚可拆分+沉浸式体验=1599元起

有效期至:26年9月30日

复制口令,打开飞猪/淘宝:

17¥ CZ057 8i0YfcySaJa¥ https://m.tb.cn/h.S8ReB7Z  

图片
十里芳菲的选址都非常好,不是在环境优美的古村落,就是倍绿色环绕,非常适合度假!
这次十里芳菲带着其杭州、湖州、吉安、雅安、日喀则5家店来啦!5家店同价,2晚含早可拆的价格都是1599,完全可以住完一家,再住另一家!
图片
而且本次套餐,所有的酒店都可以升房!基本上是一晚回本!还有非常多的酒店特色活动可以免费参加~

图片

 国外&中国港澳酒店爆款

享SNP!

万豪香港6店套房2晚含行政礼遇=2888元起

全程不加价!有效期至:26年3月31日

复制口令,打开飞猪/淘宝:

59¥ MF278 BUsDfc29J59¥ https://m.tb.cn/h.SRM9iLA  

图片


要想在香港住套房也有得选!这个套餐就是万豪的香港6店套房通兑。2888起两晚含行政礼遇,每晚低至1444的价格了!


具体酒店如下:

图片
图片

下滑查看更多


就以4188元档的香港天际万豪来说,海景1卧特大床大型套房,日历房1晚就要3500+,周末节假日更是4000往上!套餐直接两晚4188,而且全程不加价,甚至可以打到5折!


图片

享SNP!

澳门新濠影汇 W 酒店1晚+每晚600澳门元餐饮额度=1298元起

有效期至:26年3月31日

复制口令,打开飞猪/淘宝:

58¥ HU293 VD3Nfcc4bQR¥ https://m.tb.cn/h.SRJgzom  

澳门新濠影汇W 酒店| 中国澳门豪华精品酒店

非常炸!爆款返场!23年开业的澳门W,一直备受瞩目,这也是中国澳门第一家W。这次奇妙城市景观房单房一晚1298,含双早一晚1488,还含价值600澳币的餐饮额度!

11月30日及之前入住,房型还会升级到壮美客房,几乎是五折的低折!

如果问今年中国澳门什么最值得买?一定是澳门W。

澳门新濠影汇W 酒店| 中国澳门豪华精品酒店

澳门新濠影汇 W 酒店属新濠影汇大型综合度假村的一部分, 坐落于繁华的路凼金光大道。酒店的557间客房都可以看到迷人的城市景观或繁华的路凼景色。

酒店的潮堂日间供会应咖啡,晚间泽供应鸡尾酒;津津餐厅提供国际风味和当地美食;而嬅特色餐厅有着丰富的粤菜美食;位于酒店顶层的特色酒吧坐拥路环迷人景色,可以在这里一边喝酒一边欣赏夜景。

除此以外,酒店还有一个室内恒温泳池、一个水疗中心和一个健身房,该有的都有~

图片

享SNP!

香港喜来登酒店1晚+300港币餐饮额度+1位儿童餐膳=1688元起

全程不加价!有效期至:26年3月31日

复制口令,打开飞猪/淘宝:

57¥ CZ005 NtNffc2iowo¥ https://m.tb.cn/h.SRIiXug  

外观夜景

香港喜来登位于尖沙咀地区,不仅距离地铁站只有几步路,而且周围遍布购物中心、餐饮娱乐场所等,住这真的非常方便~

套餐是1晚住宿+300港币餐饮额度+1位12岁以下儿童免费用餐,价格从1688元开始,而且全程不加价!

还有限量100套的港景特大床房,这个房型周末一晚要近3000!拼手速的时候又到了!

图片

凯悦马来西亚3城6店2晚含早通兑=1399元起

5店全程不加价!有效期至:26年4月30日

复制口令,打开飞猪/淘宝:

57¥ CZ193 mSMrfc2oArG¥ https://m.tb.cn/h.S8R1Mxl  

图片

这个套餐就全面了,包含了马来西亚吉隆坡、亚庇、关丹3个城市的6家酒店,2晚含早的价格低至1399!其中5家酒店全程不加价!

图片

下滑查看更多


吉隆坡
吉隆坡市中心凯悦尚萃在双子塔附近,吉隆坡中城凯悦酒店在满家乐的黄金地段,位置都非常不错~


图片


亚庇(哥打京那巴鲁

哥打京那巴鲁凯悦尚萃酒店京那巴鲁凯悦酒店就在隔壁,毗邻哲斯顿港码头,算是位于哥打京那巴鲁的中心地带了。

从这里,你不管是想去探索当地丰富自然遗产和附近岛屿,还是想前往各大景点、购物场所、餐厅等地方都很方便。


Hyatt Centric Kota Kinabalu Rooftop Swimming Pool


关丹

关丹凯悦度假村位于马来西亚半岛东海岸,这里的直落尖不辣海滩风景如画,是远离城市喧嚣、享受中国南海宁静美景的逍遥之所。

你可以在这里看野生猴群、观红树林萤火虫,还能吃到独特的地方美食!


Hyatt Regency Kuantan Resort Balcony Beach View


凯悦日本3店2晚连住 部分套餐含早=3268元起

全程不加价!有效期至:26年3月31日

复制口令,打开飞猪/淘宝:

57¥ tG-#22>lD C3LJfc2FhOF¥ https://m.tb.cn/h.SRMEmqS  

图片
凯悦这次也有日本的通兑了!覆盖福冈和东京两个热门城市的3家酒店,套餐都是两晚,3268起的价格,也是除了一些日期不可用以外,全程不加价的!
其中东京桥兜町凯悦嘉荟春节期间也是可以入住的,想要春节去日本玩的小伙伴可以关注一下~
图片
福冈君悦在博多运河城内,东京桥兜町凯悦嘉荟酒店是新开业的酒店,在桥兜町,而东京君悦与六本木新城直接相连,位置都很好,大家可以按需选择~
图片

马来西亚YTL加雅岛/绿中海/月之影 3晚含早通兑=1939元起/人

有效期:25年11月3日 至 26年3月31日

复制口令,打开飞猪/淘宝:

17¥ MF287 JrSYfc2YYMi¥ https://m.tb.cn/h.S8iNL2k  

图片


YTL是马来西亚当地最知名的酒店品牌了,这次就是YTL三个海岛/度假村的通兑。三晚含早1939元起/人,性价比非常高!


其中12月20日到1月5日,加雅岛加价100元/人/晚,绿中岛加价200元/人/晚,不算太多。而月之影是全程不加价的!


图片


接下来就一家一家来介绍:

首先就是绿中海啦,这家在马六甲海峡的翡翠帝王岛上,一岛一酒店,而且是全别墅房型!

岛上有世界十大著名沙滩之一的翡翠湾,还有有着200万余年历史的热带雨林,生态丰富,动物也很多,你甚至可以见到犀鸟和猴子。酒店对于生态保护得也很好,非酒店住客是不许上岛的,还有不少明星和皇室入住过,私密性好品质也高。


图片


加雅岛是直接在马来西亚的海洋型国家公园里的,而且是其海域内最大的海岛,海水清澈、海洋生物丰富,海里能见到很多珊瑚,岛上还有毛谬的红树林,不管是水里还是水上,环境都是好得出奇。


酒店是有自己的沙滩的,直接可以下水浮潜。此外,你还可以跟着工作人员一起保护海龟、雨林徒步、在红树林间皮划艇等等,还是很有意思的。


图片


月之影在三个度假村中性价比最高,只有2099每人,也是一价全包的。虽然不是海岛,但是这里一点也不输海岛,从经常可以见到的猴子和孔雀就能看出,这里的环境有多好了。度假村位于登嘉楼州的南部,新月形的私人海滩直面南中国海。岛上还有海龟孵化中心和植物学工作人员带队旅游徒步,带小朋友去研学非常不错。


度假村的草坪里周六还有市集活动,度假村的SPA也是屡获殊荣的国际好划水疗品牌,是马来西亚本土的水疗方法,去了一定要体验一下。


图片

马尔代夫瑞提法鲁5天4晚+内飞+HB(早晚餐)=6999元起

有效期至:

复制口令,打开飞猪/淘宝:

18¥ CZ001 sPiwfc2FHxK¥ https://m.tb.cn/h.SRMvVOA  

图片
五星岛瑞提法鲁的价格相比去年又降了!6999元起每人的价格,相比去年降了一千多!
而且2026.04.15-2026.09.30期间,HB(早晚餐)免费升级为SAI(YI日三餐),房型视房态可升级为4晚水屋!刚好五一是不加价的,属于是加量不加价了!
图片

瑞提法鲁岛位于鲁阿环礁,壮观的珊瑚礁距离海岸仅30至80米,被誉为"最美丽的珊瑚礁"岛屿。

图片

入住期间每成人一次30美金SPA代金券;一次日落多尼船巡航;一次透明独木舟;一次居民岛游览,游玩也是很全面啦~

岛上也有浮潜,因为离珊瑚礁很近,所以水下景色很好,感兴趣的可以自费游玩。
图片



 乐园 | 门票 

北京环球度假区 非指定日三人票+购物美食券=1095元起

有效期:25年12月7日 至 26年3月18日

复制口令,打开飞猪/淘宝:

57¥ HU006 z1VHfXPSRfe¥ https://m.tb.cn/h.S8BCUyz  

图片

北京环球的门票套餐!三人同行的价格是1095,每人低至300+!最低可以到7折!其中两张成人票,另外一张随便什么年龄段都可以用~
套餐除了门票以外,还有额外优惠券:
  • 北京环球影城餐饮满200减50优惠券;
  • 北京环球城市大道指定餐厅满200减50优惠券;
  • 北京环球度假区商品满399件30元优惠券;
  • 北京环球度假区优享停车满200减62元优惠券

具体的适用日期可以参考下图,时间还是很多的:
图片


方特主题乐园 28乐园单人/双人票通兑=199元起

全程不加价!有效期至:25年12月31日

复制口令,打开飞猪/淘宝:

17¥ HU287 EDDefccCRgL¥ https://m.tb.cn/h.SRJzUjp  

图片

方特这次也有门票可以买!方特主题乐园遍布全国,可以说是大家最亲切的乐园,是真正的家门口的乐园。

这次方特推出的28店通兑单人票199元,双人票299元,单人可以低至150元起!要知道,方特的门票,日历价单人票是可以到近三百的,套餐也是半价了!

除了门票便宜,套餐还有红包,在乐园里吃吃买买也是可以有优惠的~

自由行 | 路线 | 游轮 


Big Bus Tours 全球通兑-全球22城通兑票=399元起

有效期至:26年10月11日

复制口令,打开飞猪/淘宝:

58¥ CZ356 hzItfccyE8A¥ https://m.tb.cn/h.S877QuP  

图片


Big Bus Tours 是全球最大型的敞蓬观光巴士游营运商之一,在全球三大洲共20多个城市内提供观光游。而且Big Bus Tours每辆敞蓬观光巴士都能在多个充满趣味的站点提供随上随下服务,支持数十国语言的录制解说,让旅客可以弹性的方式探索城市的魅力。

如果你喜欢坐观光车旅行,那么这个BIG BUS就是不二之选了。套餐一共包含了全国22个城市,其中不乏很多提供中文语音导游服务!399元起两个人,相当于一人两百块就能坐整个城市里游览路线最好的观光车玩一整天!

图片
图片
图片
图片
图片
图片

下滑查看更多


北海道2日游 温泉/冰钓/星野/破冰船=3090元起

有效期:25年12月20日 至 26年3月9日

复制口令,打开飞猪/淘宝:

17¥ CZ005 1kmefcceCgO¥ https://m.tb.cn/h.S8Sp9xr  

图片

冬天的北海道,因为一部电影《情书》而极尽浪漫。不如出发,就在这个冬天,去北海道亲身感受日本雪季的唯美动人。

套餐的2天跟团游就很合适,不会占用很多时间,但是也能玩到北海道的一些核心项目!你可以选择破冰船、海钓、温泉、动物园等等项目,让你一次在北海道玩个够。中文司导也非常安心~

单人3090起的价格,包含两天的行程和一晚酒店。其中行程D更是入住星野Tomamu度假村!而且除了行程D,其他行程都有早餐和正餐可以享用。

图片


大阪6天5晚机票酒店自由行 赠签证+京都奈良9人团一日游=3999元起

有效期:25年11月4日 至 26年6月1日

复制口令,打开飞猪/淘宝:

19¥ CA381 erfPfcX16Cb¥ https://m.tb.cn/h.S87lasW  

图片

大阪的自由行套餐,包含往返机票和5晚酒店,还包含签证和京都奈良的一日游一共是3999的价格。

如果单买的话,大概要8000左右,套餐也是直接近半价了!

  • 各领区签证平均价格:260元;

  • 5晚酒店:4,000元;

  • 当地一日游:350元;

  • 6天往返机票:2000元—3000元;


图片

套餐全国都可以出发,其中成都、上海、南昌、长沙是直飞的,而且都不是红眼航班!

图片

其中的一日游可以去到清水寺、伏见稻荷大社、奈良公园、京都古刹等众多景点,都是关西地标,一日全部打卡!

图片


住的也不用担心,全程网评4钻或者优质民宿,而且都是距离地铁口小于十分钟路程的地方,交通也很方便。


图片


全国出发 首尔/济州 4-6天 机票+全程市区酒店套餐=1699元起

有效期至:25年11月29日 至 26年3月24日

复制口令,打开飞猪/淘宝:

19¥ CZ009 osPEfc2rLGR¥ https://m.tb.cn/h.SRfaEsN  

图片


这个韩国自由行的套餐出发地很多,杭州、南京、宁波、沈阳、扬州、石家庄,一共六个,目的地是首尔和济州,时长是3-4晚,1600起的价格,基本上4晚酒店也要这个价了!


其中的酒店都是五花特二级别的,五花特二是韩国特有的酒店评级体系中的第二等级,相当于国际四星级或国内准四星级酒店水平,品质还是很高的。


图片


航班时间都很正,很不错,喜欢~


图片
图片


新西兰旅游南岛基督城皇后镇7天6晚日游跟团游=12830元起

春节不加价!有效期至:25年11月21日 26年4月12日

复制口令,打开飞猪/淘宝:

18¥ CZ225 CCG3fc28w7Y¥ https://m.tb.cn/h.SRMQbfU  

图片

北半球的冬天,恰好是南半球的夏天。如果你想逃离寒冷的冬季,不如就去新西兰玩一趟!

新西兰分为南岛和北岛。从旅游来说,南岛有着令人震撼的自然风光,吸引了许多喜欢户外探险的游客。而且这个套餐,南北道中东线的热门景点基本上全部包括,就这么玩上一次,已经算是深度游的体验了。

图片

套餐7天6晚的行程是12830元起,其中春节的2月6日和8日两个时间是不加价的!

图片

以下是行程详情,非常丰富,大家可以看一看:

图片
图片
图片
图片

下滑查看更多


全国联运 | 澳大利亚凯恩斯9天跟团 含机票=20800元起

有效期至:25线11月8日 至 26年8月28日

复制口令,打开飞猪/淘宝:

18¥ CZ356 ymJefc2lgCk¥ https://m.tb.cn/h.SRIOakf  

图片

当然,同样反季节的还有澳大利亚。相比于新西兰的自然风光,澳大利亚的城市美景和袋鼠考拉等本土动植物也是非常有意思了。

真正要去一个国家旅游,玩三四天是不够的,特别是澳大利亚这种大国,城市多景点多,这个9天的跟团游就非常不错了,能一次性玩到很多地方。

图片

虽然全部景点都玩齐那是不现实,但是悉尼、墨尔本、凯恩斯、外堡礁等澳大利亚的主要城市和景点都包含在内了,而且绝不是走马观花式地欣赏,还有非常多丰富的体验,再加上全程8晚的4-5星级酒店的配置,全程五家优选餐厅的餐食,20800元起的价格性价比很高了。

出发是从上海直飞布里斯班,不仅赠送东航VIP浦东机场休息室,还有全国联运,不管你是在国内哪个地方都可以跟团,这一点对于不在江浙沪的人来说也很友好。

图片


含机票签证!欧洲多地9-12跟团游通兑=9899元起

有效期:25年11月10日 至 26年3月27日

复制口令,打开飞猪/淘宝:

18¥ CZ356 YWSffccAJOZ¥ https://m.tb.cn/h.SRnYBb5  

图片

如果你想去欧洲,但是不知道怎么玩,可以看看这个套餐,包含了芬兰10日极光游、英国9日半自由行、德法意瑞11日跟团游、西葡两国12日跟团游、北欧三国峡湾10日深度游,5个选择一个价格,9899!

套餐是包含3-4星级酒店的,还有中式的团餐和当地特色餐。另外还含往返机票和签证,9899每人的价格很值!如果签证被拒绝了,费用全退,所以不用担心签证不过会有损伤~

套餐北京直飞,全国联运,联运费用是800,其他地方出游也很方便。

路线具体行程如下:

图片

下滑查看更多


含机票!德法瑞意12日全国出发欧洲跟团旅游=8888元起

有效期:25年10月29日 至 26年3月26日

复制口令,打开飞猪/淘宝:

18¥ CZ057 7FdefcX1mkI¥ https://m.tb.cn/h.SRVhsNx  

大图

德国、法国、瑞典、意大利是欧洲最有名的几个国家,也是最有文化底蕴和地方特色的几个国家。套餐将这些国家串联起来,做了一个跟团游,12天的行程,包含往返机票和团队签证、全程3-4星级的酒店,以及全程导游带队,8888元的价格让你深入体验和游览欧洲。

还有全程4人一台的高速WIFI,保证你在国外也能轻松上网~

图片

出国一定少不了买买买,行程里还适时会给大家一些自由支配的时间,让大家可以自由逛完和购物~

图片


冰岛6日5晚中文团 夏季冰河湖/冬季蓝冰洞=6999元起

有效期至:25年11月22日 至 26年8月17日

复制口令,打开飞猪/淘宝:

17¥ MF287 Zd7ffc2GipI¥ https://m.tb.cn/h.SRMGe3J  

图片

冰岛是全球少有的可以全境看到极光的国家之一,而且全年200多天都能看到极光!除了看极光,这个旅游团还会进入冰岛深入探索,欣赏冰岛独特唯美的地貌风格。

冰岛是出了名的"贵"价旅行目的地,自由行一趟下来打几万肯定是要的。我们主推的就是一个性价比!用车+住宿+早餐+中文导游,6天5晚只要6999,一天一千多一点就能有非常好的旅行体验啦~

套餐有效期非常长,直到明年8月份都可以用。

图片

蓝湖是冰岛著名的户外浴池,是世界著名的地热温泉,也是世界十大SPA中心之一,水温约37-39°C,湖水富含硅、硫等丰富矿物质。

图片

冰岛著名的"黄金旅游圈",由人称瀑布皇后的黄金溪布,冰岛较大的天然间歇喷泉-盖锡尔间歇喷泉,及古议会日址组成。

很多电影都曾在冰河湖取景,包括《古墓丽影》、《蝙蝠侠诞生》和两部007系列电影等。

图片

黑沙滩是火山爆发后冷却的黑曜岩被风化后所形成的沙滩,黑得天然,黑得通透。

冬季探秘蓝冰洞(11月-4月)、夏季冰河湖游船(5月-10月),这次旅途就将带领大家去欣赏游玩冰岛这些特别的景色~

长江三峡游轮 世纪绿洲/荣耀/神话/凯歌 26年早鸟传票=1599元/人起

有效期至:26年2月6日 至 9月29日

复制口令,打开飞猪/淘宝:

19¥ MF168 ToOkfcceDQG¥ https://m.tb.cn/h.S8SpTMd  

图片


长江三峡的壮观美景,加上世纪游轮的品质保证,让长江三峡的河轮航线可以媲美世界级!
4-5天的行程,单人价格低至1599元起,直接是最低5折的低价!神话相对来说年纪大一些,性价比高一些,其他三艘船比较新,所以贵几百。
而且套餐有效期是从明年2月一直到9月,五一、暑期都是覆盖的。
图片

详情页还有额外优惠券,一些热门日期,或者亲朋好友一起购买,凑够满减就能用得上~

图片

这个通兑有两个航线可选,分别是上水和下水。上下水同价,大家可以按喜好选择~

上水:宜昌-重庆,5天4晚,逆流慢行,整体行程时间多一天更悠闲。

全程包含4早6正餐。

  • Day1:湖北宜昌登船;

  • Day2:三峡人家(自选)-三峡工程博物馆&三峡大坝截流纪念园(包含)-升船机(自选)-欢迎酒会;

  • Day3:神女溪(包含)-巫峡(船观)-瞿塘峡(船观)-夔门(船观)-白帝城(自选)-三峡巡游;

  • Day4:丰都鬼城(包含)-晚间文艺演出;

  • Day5:朝天门码头离船。

图片

下水:重庆-宜昌,4天3晚,顺流快走,行程少一天相对会紧凑一些。

全程包含3早5正餐。

  • Day1:重庆登船。船当天晚上开,开船的时候可以看重庆的夜景;

  • Day2:丰都鬼城(包含)-烽烟三国(自选);

  • Day3:白帝城(自选)-瞿塘峡(船观)-夔门(船观)-巫峡(船观)-神女溪(包含)-三峡巡游;

  • Day4:三峡工程博物馆&三峡大坝截流纪念园(包含)-升船机(自选)-离船。


图片


松赞 云南香格里拉-梅里5天4晚双人私家游=18700元起

有效期至:25年10月25日 至 26年4月24日

复制口令,打开飞猪/淘宝:

18¥ CZ225 woENfcflt8f¥ https://m.tb.cn/h.SRhsXGe  

图片

下滑查看更多


松赞 云南丽江-塔城-香格里拉5天4晚双人私家游=16900元起

有效期至:25年10月25日 至 26年4月24日

复制口令,打开飞猪/淘宝:

18¥ HU287 2P9nfcc4GiG¥ https://m.tb.cn/h.SRelQln  

图片

下滑查看更多


松赞 西藏南迦巴瓦-巴松措-拉萨6天5晚双人私家游=24900元起

有效期至:25年10月25日 至 26年3月10日

复制口令,打开飞猪/淘宝:

18¥ CZ057 D5r3fcc4Gdx¥ https://m.tb.cn/h.S8SpIn8  

图片

下滑查看更多


松赞 西藏林芝 波密-百巴-巴松措6天5晚双人私家游=2280元起

有效期至:25年10月25日 至 26年3月10日

复制口令,打开飞猪/淘宝:

18¥ CZ028 YJe5fcfe3kv¥ https://m.tb.cn/h.SRv3DWA  

图片

下滑查看更多


以上都是松赞的双人私家游套餐,价格包含了全程酒店、每日双人早餐、下午茶、客房迷你吧免费饮品和每日10小时且不超过300km的用车(包含了油费、过路费、停车费、司机费这个时长根据我们的经验,足够可以cover掉你每天的出行安排了!车内还提供饮用水和小吃,总之就是服务很周到和贴心~


图片


这个用车真的很赞,省时省心,第一天是接机,最后一天是送机,第一天和最后一天如果有活动的话,告知司机,司机也会带的。


云南和西藏旅行,光搭公共交通肯定是玩不转的,而且人生地不熟,有藏地出身的老司机保驾护航,就放心多了。


主打一个让你省心,不想做攻略松赞也有推荐行程安排,直接跟司机说按照套餐里面的走就好,要知道松赞推荐的玩法体验感绝对不会差。


图片


成都出发 川西大环线5天4晚12人小团=1450元起

有效期:25线10月26日 至 26年4月25日

复制口令,打开飞猪/淘宝:

19¥ MF287 tFNLfc2LSuK¥ https://m.tb.cn/h.SR4yftL  

图片
人生一定要去一趟川西,走一遍川西大环线,看雪山高原美景,体验藏族文化。这个套餐就是川西的跟团游,6人小团,成都出发5天4晚,1450起的价格性价比非常高!而且除了春节加价700以外,其他时间都不加价~
图片
套餐内容还是很多的,4晚酒店、4份早餐、韬城亚丁和四姑娘山的门票、旅拍、氧气瓶。你能想到的都有了。

图片
因为要在5天里逛完川西大环线,所以行程满满当当!一次打卡完四姑娘山+稻城亚丁+鱼子西+八郎生都!
图片

下滑查看更多



下面是今年的飞猪交通卡全量表。

🛫 国际机票类

  1. 全日空公务舱单人含税机票卡|3790起
    59¥ CZ193 PmHGfXRejLG¥ https://m.tb.cn/h.Sjabvwd

  2. 全日空经济舱双人含税机票卡|2700起
    有100元补贴优惠
    59¥ CZ005 lKNNfXR0Xbz¥ https://m.tb.cn/h.S8E9xqJ

  3. 南航国际单人含税经济舱机票卡|1000起
    58¥ MF287 zidhfXiBW9I¥ https://m.tb.cn/h.S8E7tEz

  4. 南航国际单人含税公务舱机票卡|2750起
    57¥ CZ005 yF70fXRWEqE¥ https://m.tb.cn/h.SjabHSn

  5. 日本航空经济舱单人往返含税机票卡|1640起
    有100元补贴优惠(限量)
    59¥ MF168 uLKBfXR8Nyi¥ https://m.tb.cn/h.S8EEW43

  6. 日本航空经济舱双人往返含税机票卡|3280起
    有200元补贴优惠(限量)
    59¥ CZ007 dUGmfXR2gzl¥ https://m.tb.cn/h.Sjqaj6u

  7. 日本航空公务舱单人往返含税机票卡|4020起
    有100元补贴优惠(限量)
    59¥ CZ009 jInPfXRXAz2¥ https://m.tb.cn/h.S8EmwTv

  8. 阿联酋航空单人经济舱往返亚欧非洲含税机票卡|3436起
    有200元补贴优惠
    57¥ CZ225 I1V0fXitHIr¥ https://m.tb.cn/h.S8PazPh

  9. 阿联酋航空单人公务舱往返亚欧非洲含税机票卡|15120起
    有200元补贴优惠
    59¥ HU287 X4YZfXRUbrl¥ https://m.tb.cn/h.S8EJai0

  10. 666飞全球特价机票盲盒|666起
    0元兑飞全球多地
    58¥ HU108 bP0jfXRSszu¥ https://m.tb.cn/h.S8Eubrg

  11. 香港航空经济舱双人单程机票卡|870起
    1430元起双人飞香港(含税)
    有效期:2025/10/26-2025/12/17
    59¥ HU926 DxQzfXRShkT¥ https://m.tb.cn/h.S8EG4Xx

  12. 香港航空经济舱单人单程机票卡|470起
    470元起单人飞香港(含税)
    有效期:2025/10/26-2025/12/17
    57¥ CZ193 LuRMfXRgOTc¥ https://m.tb.cn/h.S8PlEwD

  13. 韩亚航空经济舱飞韩国双人往返机票卡|1999起
    57¥ MF168 QZT1fXRaZbC¥ https://m.tb.cn/h.S8AEHi9

  14. 韩亚航空经济舱飞韩国三人往返机票卡|2888起
    57¥ HU287 TUA7fXisVBJ¥ https://m.tb.cn/h.S8kyoe0

  15. 韩亚航空商务舱飞韩国往返机票卡|2188起
    58¥ HU926 kYXLfXRRP5J¥ https://m.tb.cn/h.S8EviwF

  16. 韩亚航空飞美国经济舱双人单程含税卡|5760起
    57¥ CZ225 W2RZfXiCTLH¥ https://m.tb.cn/h.S8E7Suj

  17. 韩亚航空飞美国经济舱双人往返含税卡|9960起
    57¥ CZ005 BcSbfXiwHmV¥ https://m.tb.cn/h.S8P13Vf

  18. 韩亚航空飞美国商务舱单人往返含税卡|24780起
    57¥ HU926 qQp2fXR7Ugt¥ https://m.tb.cn/h.S8EGrVU

  19. 澳门航空飞中国澳门双人同行往返次卡|1430起
    1430元起双人同行往返
    有效期:11.3-3.31
    57¥ MF278 k5S9fXRTzQI¥ https://m.tb.cn/h.Sjaex7i

  20. 澳门航空飞中国澳门双人同行单程次卡|810起
    810元起双人同行单程
    有效期:11.3-3.31
    58¥ HU591 aOUQfXRUZUR¥ https://m.tb.cn/h.SjacJAe

  21. 澳门航空飞中国澳门单人往返商务舱次卡|2120起
    2120元起商务舱往返
    有效期:11.3-3.31
    58¥ CZ028 rGqDfXRQ80m¥ https://m.tb.cn/h.Sja6m7j

  22. 澳门航空飞中国澳门单人单程商务舱次卡|1190起
    1190元起商务舱单程
    有效期:11.3-3.31
    59¥ CZ001 eNDbfXRWSvf¥ https://m.tb.cn/h.S8PSb0f

  23. 四川航空飞全球双人经济舱往返次卡|2000起
    2000元起双人往返飞全球
    有效期:2025/10/30-2026/03/31
    58¥ CZ356 7HhkfXiuT2f¥ https://m.tb.cn/h.SjKKVMa

  24. 四川航空飞全球双人商务舱往返次卡|11600起
    11600起双人往返飞全球
    有效期:2025/10/30-2025/12/31
    58¥ HU293 SKTifXR8uMB¥ https://m.tb.cn/h.SjagoXG

  25. 海南航空经济舱单人往返含税机票卡|1250起
    1250元起往返含税低价
    有效期:2025/10/21-2026/3/28
    58¥ HU591 s716fXR0pQq¥ https://m.tb.cn/h.S8E96VC

  26. 首都航空经济舱单人往返含税机票卡|1350起
    1350元起往返含税低价
    有效期:2025/10/21-2026/3/28
    58¥ CZ009 TKT9fXRjYc9¥ https://m.tb.cn/h.S8PLh0R

  27. 首都航空商务舱单人往返含税机票卡|10160起
    10160元起超值含税低价
    有效期:2025/10/21-2026/3/28
    57¥ CZ028 J720fXR15lN¥ https://m.tb.cn/h.S8PTj2p

  28. 天津航空经济舱单人出境往返含税机票卡|1240起
    1240元起往返含税低价
    有效期:2025/10/21-2026/3/28
    983653127089

  29. 天津航空商务舱单人出境往返含税机票卡|9560起
    9560元起往返含税低价
    有效期:2025/10/21-2026/3/28
    59¥ CZ356 ZIaNfXRVB8M¥ https://m.tb.cn/h.Sja1G2u

  30. 天津航空经济舱双人出境往返含税机票卡|2580起
    2580元起双人往返低价
    有效期:2025/10/21-2026/3/28
    57¥ HU108 pLLtfXix6lU¥ https://m.tb.cn/h.S8EhSHO

  31. 酷航往返直飞新加坡含税机票卡|799起
    [早鸟热卖]往返直飞新加坡含税
    59¥ CZ007 GPgAfXiwwjU¥ https://m.tb.cn/h.S8ETy1S

  32. 酷航新加坡中转含税机票卡|449起
    [早鸟热卖]新加坡中转含税
    57¥ MF278 bAZ2fXirhzc¥ https://m.tb.cn/h.S8AMkUx

  33. 酷航直飞新加坡超级经济舱含税机票卡|1009起
    [早鸟热卖]直飞新加坡超级经济舱含税
    57¥ HU293 4OiXfXRUNgU¥ https://m.tb.cn/h.SjaW4aK


✈️ 国内机票类

  1. 华夏航空畅飞华夏机票卡随心飞全国多地2.0|698起
    698起随心飞全国多地
    有效期:698:2025/10/26-2025/11/30
    57¥ HU591 pTZrfXR4ydW¥ https://m.tb.cn/h.Sja1O87

  2. 华夏航空秋冬畅游全国多地多次卡|1399起
    1399元起飞全国多地
    有效期:2025/10/26-2026/01/30
    57¥ MF168 TlqnfXRgIjy¥ https://m.tb.cn/h.S8Pkyvu

  3. 华夏航空冬秋畅游多地往返单次机票卡|288起
    400+航线,288元起往返次卡,不约可退
    有效期:10.26-12.30
    59¥ CZ057 yLVNfXiAv1Z¥ https://m.tb.cn/h.S8PeAma

  4. 成都航空新疆无限飞机票双月卡|398起
    398元起疆内不限次飞行
    有效期:2025/10/26-2025/12/31
    57¥ HU591 i74gfXixwYO¥ https://m.tb.cn/h.SjKtUPt

  5. 东方航空惊喜飞行经济舱单程机票次卡|299起
    全国多地,惊喜特价、不约可退
    有效期:10.26-12.30
    58¥ HU071 xNlhfXRYLs0¥ https://m.tb.cn/h.S8AyeBi

  6. 中国国际航空北京进出港经济舱多次机票卡|560起
    200元起可以坐国航多次进出北京,全国多地可享,先囤再约,不约可退
    有效期:10.23-12.30
    59¥ HU108 guovfXR9rxN¥ https://m.tb.cn/h.S8PKc91

  7. 中国国际航空国内经济舱机票卡|350起
    100+条航线超低价,坐国航享受品质飞行
    有效期:10.29-11.30
    58¥ CA381 XzTFfXRZAo8¥ https://m.tb.cn/h.S8EQF27

  8. 中国国际航空国内公务舱机票卡|750起
    100+条航线,750元起坐国航公务舱,尊享服务
    有效期:10.29-11.30
    58¥ MF937 ClcufXivDnU¥ https://m.tb.cn/h.S8E5kzC

  9. 天津航空转转飞中转机票卡|380起
    380元起,航线丰富,不约可退
    有效期:2025.10.26-2026.1.11
    59¥ MF287 DcbGfXRcLYt¥ https://m.tb.cn/h.SjKyvYx

  10. 苏南瑞丽航空越飞越省经济舱单程多次机票卡|1188起
    超飞越省,航线丰富,不约可退
    有效期:10.25-3.28(排除2026.1.16-2026.3.15)
    58¥ CZ356 PVzkfXiukwm¥ https://m.tb.cn/h.S8P0fd2

  11. 苏南瑞丽航空经济/超级经济/公务舱无锡往返单次机票卡|750起
    超值低价,无锡往返,不约可退
    有效期:10.25-3.28(排除2026.1.16-2026.3.15)
    59¥ CZ225 kVUCfXiDlwR¥ https://m.tb.cn/h.SjKrf7V

  12. 昆明进出港特价机票次卡|299起
    299元起昆明进出


    有效期:10.20-12.31
    57¥ MF937 B7ikfXisznR¥ https://m.tb.cn/h.S8kz0Mg



🚗 租车类

    1. 一嗨租车3/5/7日租车卡|309起
      全国500+门店覆盖不约可退
      有效期:10.20-12.30
      59¥ HU006 pcNbfXiHoSV¥ https://m.tb.cn/h.SjKojvj

    2. 一嗨租车2日租车卡新用户专享|199起
      一嗨租车新用户专享独家价
      有效期:10.20-12.30
      59¥ HU926 16cafXRXgtx¥ https://m.tb.cn/h.S8PTE9C

    3. 一嗨租车2日租车卡88vip专享|169起
      新用户福利88VIP版加码!比一嗨新用户版再优惠30元!
      有效期:10.20-12.30
      59¥ HU071 t9KPfXR3nIn¥ https://m.tb.cn/h.S8PikWf

    4. 枫叶租车BBA豪华车3/5日租车卡|799起
      BBA豪华车超值体验
      有效期:10.20-3.31
      57¥ CZ009 KI08fXRhH4l¥ https://m.tb.cn/h.Sja4aVO

    5. 枫叶租车商务7座3/5日租车卡|999起
      经典豪华商务七座全国通兑
      有效期:10.20-3.31
      58¥ tG-#22>lD 5nYcfXRe1AB¥ https://m.tb.cn/h.SjqbzrX

    6. 桐叶租车新能源SUV 3/5/7日租车卡|636起
      热门新能源suv尝新体验
      有效期:10.20-12.30
      57¥ CZ356 BSmDfXRgyvk¥ https://m.tb.cn/h.Sjq2xth

    7. EVCARD新能源3/5/7日租车卡|468起
      纯电更省钱,经典新能源多款车型
      有效期:10.20-3.31
      57¥ CA381 KFfTfXRiGPE¥ https://m.tb.cn/h.S8EFbMb

    8. 租租车全球自驾随心租|499起
      出境自驾独家特价
      有效期:10.20-3.31
      57¥ CZ028 dxPSfXiz38O¥ https://m.tb.cn/h.SjKGy9m

    9. 飞猪全国随心租29城经济型租车卡|66起
      全国29城通兑只要66元一天
      有效期:10.20-1.5
      59¥ CZ028 3kWlfXR6XvY¥ https://m.tb.cn/h.S8POOIz

    10. 飞猪全国随心租36城经济型租车卡|88起
      全国36城通兑只要88一天
      有效期:10.20-1.5
      57¥ CA381 8AhEfXRZLqJ¥ https://m.tb.cn/h.S8AC0WY

    11. 飞猪舒心租新疆沃兰多3/7/10日租车卡|168起
      车损免赔、送车上门等权益一价全包
      有效期:10.20-12.5
      18¥ CZ005 QMP3fXiF6Ez¥ https://m.tb.cn/h.S8PbRQ2

    12. 飞猪舒心租新疆长安K50皮卡3/7/10日租车卡|66起
      车损免赔、送车上门等权益一价全包
      有效期:10.20-2.28
      17¥ CZ057 vDUGfXRUB7v¥ https://m.tb.cn/h.S8P9cTd

    13. 飞猪舒心租新疆SUV&七座商务车3/7/10日租车卡|299起
      车损免赔、送车上门等权益一价全包
      有效期:10.20-2.28
      17¥ MF937 klNKfXRgxiV¥ https://m.tb.cn/h.Sjqd3j7

    14. 一嗨租车10天租车卡|1299
      长租超值特价折合一天只要130
      有效期:10.20-1.31
      57¥ MF287 SVjNfXiDEPh¥ https://m.tb.cn/h.SjKs1j4

    1. 常州进出港特价机票次卡|299起
      299元起常州进出港
      有效期:10.26-12.31
      57¥ HU071 79f6fXR2jMu¥ https://m.tb.cn/h.S8PhwmX

    2. 兰州进出港特价机票次卡|299起
      299元起兰州进出港
      有效期:10.20-12.31
      57¥ CZ356 AFxKfXiAXTB¥ https://m.tb.cn/h.S8PepVH

    3. 温州进出港机票盲盒|299起
      299元起温州进出港
      有效期:10.20-12.31
      58¥ CZ321 V8N6fXiFWub¥ https://m.tb.cn/h.S8E56XS

    4. 东海航空经济舱单次卡|200起
      100+条航线,200元起单程次卡,不约可退
      有效期:10.26-12.25
      58¥ CZ007 3g2jfXiDmS3¥ https://m.tb.cn/h.S8PcELx