中信信用卡积分加赠:南航50%/海航20%里程兑换攻略(3。16-4。30)

中信银行信用卡积分加赠活动:2026.3.16-4.30,南航里程加赠50%,海航里程加赠20%,需累计消费满3万元。兑换路径:动卡空间APP。可叠加积分折扣券。适合有积分兑换需求的用户。

Tags:

既明常说,银行积分换里程,要等有加赠活动的时候兑换更划算,一般都有10%~20%的加赠。

这不,开年第一波加赠活动来了,力度还很猛,热门的南航里程直接加赠50%,非常给力了,很少有那么高的比例;加赠常客海航里程也有20%的加赠,这个比例一般般,一年可能能遇到几次。

两个活动,我们分开说,后面还有叠加方案。


图片
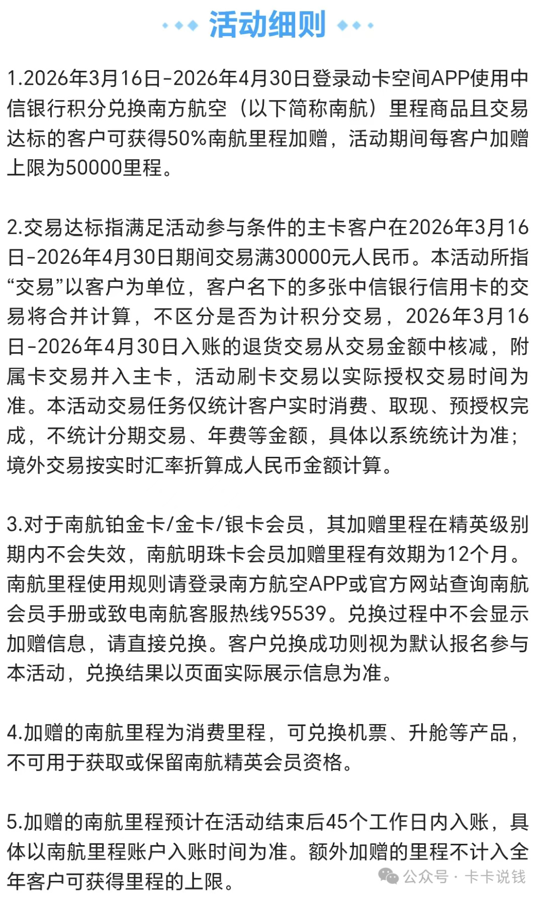
一、南航里程加赠50%!

图片

2026年3月16日-2026年4月30日期间,登录动卡空间APP使用中信银行信用卡积分兑换南航里程且交易达标满3万元人民币,可获得50%南航里程加赠,每客户加赠上限50000里程!


加赠里程不计入个人年度兑换上限。加赠积分预计活动结束后45个工作日内到账。


图片

兑换路径:
动卡空间-积分,点进去中部滑动滚动栏就能看到,如下图所示。

图片

既明点评:

比例高,50%,南航里程一年也搞不了几次加赠50%的活动。

上限高,加赠上限50000里程,且不计入年度兑换上限。

累计交易满30000元的门槛限制,对DLB来说比较轻松,且名下中信信用卡多张可合并累计,是否有积分都可以,而且可以先兑换后消费,只要活动期间内消费达标就可以。

南航联名卡消费计入累计消费统计,但联名卡消费不加赠,只有普通积分换里程加赠,顶级卡25:1,年费白金卡50:1,免年费卡100:1。

另外需要注意,活动给的南航明珠会员加赠里程有效期只有12个月,但如果你是南航铂金、金卡、银卡会员,在精英级别内有效期内不过期。

图片

整体来说,活动厚道,直接干就是了。


图片
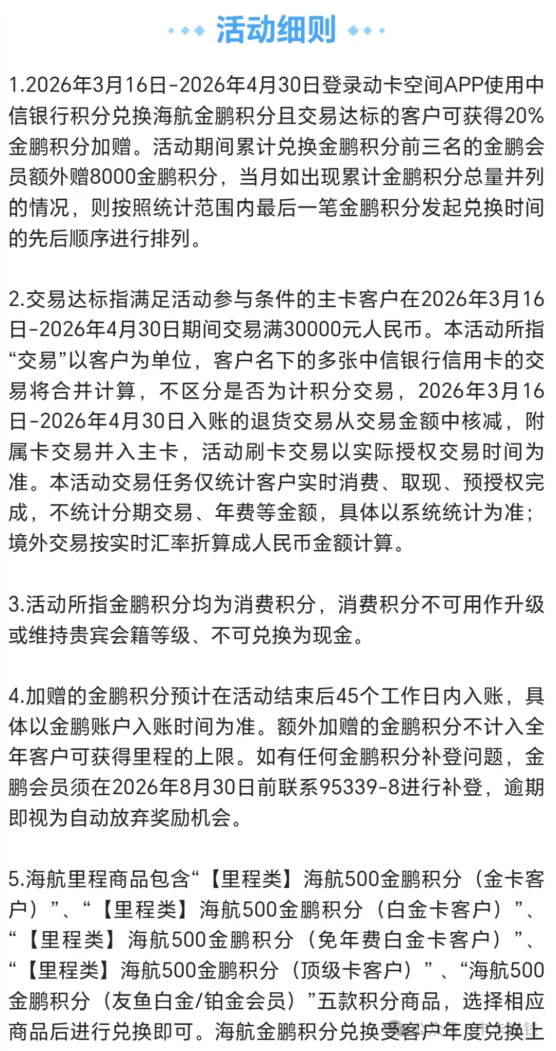
二、海航加赠20%

图片

活动同南航,只是加赠比例少了很多,另外多了一个累计兑换前3额外给8000的奖励。

活动时间:

2026年3月16日-2026年4月30日


活动对象:

持有计中信银行信用卡积分的中信银行信用卡主卡持卡人


活动内容:

活动期间,使用中信银行信用卡积分兑换海航金鹏积分且交易达标满3万元人民币,可获得20%金鹏积分加赠


活动期间累计兑换金鹏积分量前三名的金鹏会员额外赠8000金鹏积分。


加赠里程不计入个人年度兑换上限。加赠积分预计活动结束后45个工作日内到账。


图片

兑换路径:
动卡空间-积分,点进去中部滑动滚动栏就能看到,如下图所示。(可叠加积分兑换折扣券抽奖活动,后面介绍)

图片

活动玩法、细则都和南航差不多,此处不再赘述。

考虑到海航每年加赠活动很多,20%常有,因此力度不如南航。

优先考虑换南航,除非你是海航刚需。

其他细则参考南航,只是多了一个累计兑换前3额外奖励8000海航里程的活动。
图片

以上,中信新年两个加赠活动,南航无脑上,海航普普通通。


图片
三、叠加玩法

图片

可叠加中信积分折扣券,但不太好获取了,就是各种积分砸蛋、抓娃娃、抓牛牛等活动,可能抽中2折、5折、7折、8折等积分折扣券,换里程也可以使用。

这些活动说白了其实是中信积分回收的活动,长期大量玩肯定是亏的,反撸,但如果你需要积分折扣券换里程或者你积分太多上限兑换完还剩很多,那么可以玩一玩,运气好抽中折扣券叠加还是很不错的。

图片

以上,中信积分最新活动。

识别下图,可以申请各家银行目前值得申请的好卡,且很多都有既明的独家实物新户礼!
图片

更多内容,点击直达:
一周银行、信用卡、金融、消费消息!

央视都在报道,多家银行下调!

有水?2026刷卡金!

权益很好还能抵扣年费的大行钻石卡!

信用卡3000元补贴!单笔额度30万!

这家银行信用卡以后基本不用刷卡了~

上百万农行小豆!都去报名、领取!

要进微信群的,扫码加我拉你。(群内禁止一切广告、推广、链接、助力、人头、返利、机器推销等,发现直接自动踢且永久拉黑并且连坐,另外请勿重复加群,系统会自动踢出重复加群的人)

图片

温馨提示:
公众号修改了推送规则,很多人发现收到的消息不及时,路子知道晚了可能就黄了。

为了能够第一时间收到消息,不错过大路子,请星标置顶本公众号,以便第一时间获取重磅内容!
图片
以下几个公众号每天分享的内容都不一样,都点击关注一下,能获取更多活动攻略路子。
以上内容包含广告。