华夏南航联名信用卡2026年上新:8 :1攒里程,年费返还,境外返现

华夏银行将于2026年4月推出南航联名信用卡,覆盖金卡、世界卡、超白金卡三档。核心权益包括8:1至18:1的南航里程累积比例、年费消费达标部分返还、境外消费返现及机场贵宾厅、接送机等商旅服务。适合有南航里程累积需求、频繁商旅出行及关注境外消费优惠的持卡人关注。具体权益以官方最终公告为准。

Tags:

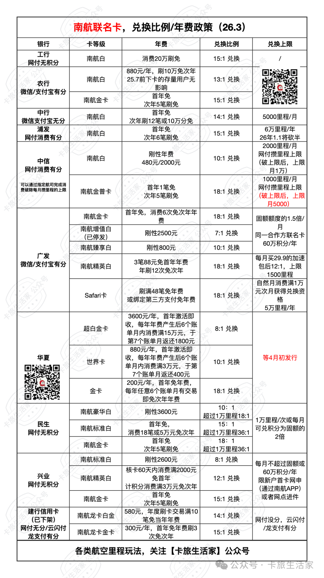
年前整理过各家航司联名卡的推荐:盘点丨南航联名卡,这 5 张最佳,相比东航联名卡,消费后按比较好的比例转化成南航里程的好卡可选的并不多。

不过有好消息是,4月华夏信用卡将推出新的华夏南航联名卡(万事达)。一般新卡带有万事达的都可以多留意,2025年全新的中国万事达卡就和多家银行推出了一些权益不错的好卡,一卡通用,境内外都可以刷。

没想到万事达和华夏银行推出的是南航联名卡,小默也有点期待了。

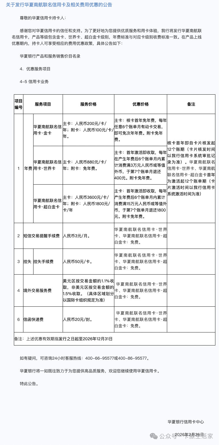
全新华夏南航联名信用卡即将重磅发行,金卡、世界卡、超白金卡三档卡位悉数亮相,年费规则华夏官方在2月底也发了公告。不过很多卡友关心的还是这张卡的消费攒里程的比例,看下面图,官方内定PDF

图片
图片
小默从各路剧透收集到的该卡权益和换南航里程比例:
金卡:18:1 攒南航里程、年费轻松免;境外线下通过万网络消费,金卡境外享每笔1%现。
世界卡10:1 攒南航里程、年费480元(年费880,消费达标可返400);6次机场贵宾厅、境外线下通过万网络消费享每笔1.5%返现
超白金卡8:1 攒南航里程、年费1800元(年费3600元,消费达标返1800);12次机场贵宾厅、6次境内接送机、2次挂号陪诊、境外线下通过万网络消费享每笔1.5%返现
目前有不少卡友声称华夏即将发行的联名卡是神卡?是这样么?
对比一下目前市场上发行的南航联名卡来看看
图片
按照华夏南航联名世界卡,可10:1转里程480年费,来对照其它银行差不多比例的联名卡:
中信南航白刚性年费480元是10:1转里程,但是短板是一个月只能攒2000里程,破上限方式是南航里程消费一笔,可月上限攒1万里程;
南航臻享白刚性800元年费也是10:1转里程,自带无限次广发自营贵宾厅、4点龙腾休息室、3次专家陪诊医疗服务;VS 华夏的440年费、6次机场贵宾厅,大家觉得哪个更好一点?如果广发自营贵宾厅用的多,这多出来的360年费交了也不错的,毕竟广发南航联名卡的消费还可以叠加商城活动;

在华夏南航联名卡超白金卡那档,是8:1转里程,年费消费达标后是1800元,当前行业内最优的兴业南航标准白金,同样8:1兑换比例,刚性年费却高达2600元,更低成本拿下同等兑换比例,妥妥更胜一筹。华夏南航联名卡还有12次机场贵宾厅、6次境内接送机  VS 兴业南航标准白的8次境内机场接送和境内外机场贵宾厅服务(本人无限次,携伴2人次/年),在其它商旅权益上兴业南航标准白更突出一点,不过对应的是相差800元。
小默觉得,华夏南航联名卡万事达版新卡的推出,对刚需南航里程的卡友来说多了一个新的办卡选择,如果真的按这个权益上线,那么对农行南航白的打击还是挺大的。次年需要10万消费的农行南航大白金的13:1瞬间不香了.....但是再看重要的消费攒里程,华夏网付没里程啊!好不容易支棱起来的比例,但是刷卡攒分还是有点困难的😂线下线下POS刷卡的不多了,一般都是个二维码收款,又要线下又要有分渠道,攒里程比例上了一个档次这张卡也有点难爆火啊。

南航华夏联名卡年费政策-按账单年算
三档卡片年费规则均按账单年计算,消费达标即可享年费部分返还

● 金卡:200元/年,首年免年费,每年任意6个账单月有交易即免次年年费

● 世界卡:880元/年,首年激活即收,每年年费产生后6个账单月内消费满3万元,于第7个账单月返还400元 —— 折算后相当于年费刚性440元+收费后半年消费3万元,性价比稍超同类10:1南航联名卡;

● 超白金卡:3600元/年,首年激活即收,每年年费产生后6个账单月内消费满15万元,于第7个账单月返还1800元 —— 折算后相当于年费刚性1800元+收费后半年消费15万元才能免。这一档可吊打同价位航司联名卡。

不知道世界卡、超白金卡的下卡门槛如何,小默觉得世界卡应该没啥大要求。超白金卡的下卡应该会对标他们自家的华夏Safari。

至于里程上限,目前还未知,可以参考以下推测
根据华夏现行的积分规则,每个客户每自然月交易积分累计上限为客户固定额度的2倍,此上限规则适用于所有类型积分,包含联名类积分。
参考华夏海航联名卡的规定,每自然月交易积分累计上限为50万积分(客户固定额度的2倍大于50万时最高累计50万积分,当固定额度的2倍小于50万时累计上限为客户固定额度的2倍)。 最后预测超白卡的上限为 —— 每月积分上限为固定额度的2倍,且不超过50万积分

卡旅生活家最后重要提醒


以上权益+南航兑换比例均为网传版本,最终正式权益请以华夏银行官方公告为准。该系列卡片预计2026年4月初正式发行,南航里程党、商旅出行族可以关注【卡旅生活家】的办卡活动。





更多用卡经验分享,出行福利及时通报

欢迎关注「卡旅生活家」公众号

图片