信用卡:光大PP卡说“Byebye”?贵宾厅权益变动内幕曝光!

光大PP卡权益悄然缩水,选卡避坑看这一篇就够了!

用卡屋&人立信财富研究院



目录

一、今日要闻

二、往期重点

三、业务动态

四、关于我们

五、联系我们



今日要闻

光大PP卡说"Byebye"?贵宾厅权益变动内幕曝光!


01


光大PP卡说"拜拜"?

哈喽,大家好,我是木易。


前天,广发给大家带来了一个好消息:由于同时上线了龙腾+悦途两个服务平台,如今广发信用卡贵宾厅的可选范围明显扩大!


不过紧接着,卡圈又传来了另一则消息:光大信用卡的"世界之极"权益缩水了。

图片

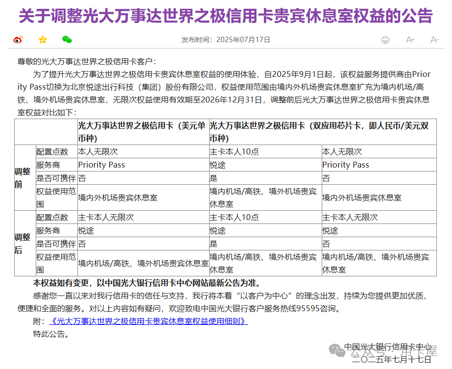
根据光大银行发布的公告,自 2025年9月1日起
"世界之极"原本配发的本人无限次PP卡,将调整为无限次悦途权益


虽然使用范围由原本的"境内外机场贵宾休息室",扩展为"境内机场/高铁 + 境外机场贵宾休息室",但整体来看,依旧属于缩水调整


为什么这么说呢?虽然目前Priority Pass(PP) 与 悦途 已经建立合作关系,但并不意味着 PP 的全部贵宾厅网点都开放给了悦途,事实上,只有一部分共享


举个例子:

像光大的孝心白、车主白等卡种,它们的贵宾厅服务商就是悦途。在深圳机场T3,确实可以使用南航贵宾厅



图片

但如果我们打开 Priority Pass 的 App,会发现深圳T3不仅有南航贵宾厅,还有 两个乐港休闲馆——这部分悦途就覆盖不到了。


图片

所以,总体来看:光大从 PP 改为悦途,虽然新增了国内高铁贵宾厅的覆盖面,但整体体验上,还是缩水了。


更让人"膈应"的是:

光大之前发公告宣传"存款达标可免年费",相信不少人专门存了钱进去,顺利拿到"世界之极"。

结果卡才刚下、钱才刚存进去不久,官方就宣布权益调整,这波操作,说实话不太厚道。

图片


而事情还没完。

昨天光大又发布了一项新规:
"新用户"的认定标准从"销户满一年",延长为"销户满两年"

这对于一些想"反复薅"光大羊毛的老铁来说,无疑是一次打击。

图片

那现在还有什么光大卡值得申?

目前比较推荐的是下面这两张:


运通车主白金卡

图片

年费:

消费/资产达标免首年,次年用10万积分抵扣


权益:

机场贵宾厅5点/年(可以一次4个人进悦途休息室)

汽车代驾4次/年(20公里以内)

新客户首刷+微信/支付宝绑卡可领"中国石化"200元支付宝券包1份

月刷月开心活动可以获得加油满减权益


银联阳光车主经典白金卡

图片

年费:

消费/资产达标免首年,次年用10万积分抵扣


权益:

机场贵宾厅5点/年(可以一次4个人进悦途休息室)

汽车代驾4次/年(20公里以内)

新户首刷绑卡享100元加油立减金

月刷月开心活动可以获得加油满减权益。


光大悦途贵宾厅支持带多人进贵宾厅,和其他信用卡的龙腾权益搭配使用,可以充分解决全家同时进贵宾厅的问题。


在成都听屋主说如果是光大的代发工资客户,还有隐藏福利:

阳光车主卡财富版紫韵麒麟,没有年费的高端卡

图片


02


如何选择适合自己的好卡

面对这么多五花八门的卡种和权益变动,很多老铁都会问:我到底该选哪张卡?


一直以来都有一个简单又实用的方法是:打开"云闪付"App来挑卡


打开云闪付app, 点击"申请信用卡"

图片


在选卡界面,我们可以看到有很多条件可以供我们选择

图片

可以根据自己需要,选择免年费的卡种,或者有返现的卡种,或者车主卡等等


尝试点击"车主专属",可以看到筛选出来的中信i车Pro银联I白金卡比较符合要求,可见这个方法是比较有效果的。


当然啦,各家银行的权益政策变化很快,光靠云闪付的选卡页只能作为一个初筛工具。最靠谱的,还是多看看我们的文章,遇到银行上线新卡、权益升级的时候,再决定是否申卡也不迟。







往期重点

往期也很重要,不要遗漏咯

扫码加入我们粉丝群

图片

1、信用卡:信用卡"退潮",卡奴时代的尾声怎么玩信用卡才不亏?

银联小微商户一键查询和注销功能正式上线!手把手教你如何注销

2、支付:商家收款,客户扫码 100% 必过交易秘籍

用卡屋真商系统召唤全国的商家合作

3、贷款:义气担保毁三代,这份"友情"你担不起!

一张营业执照解锁银行不敢说的风控豁免密码

4、债务:债被卖了,我能自己"买回来"吗?真相比你想得复杂!

负债压到喘不过气?换个赛道,靠"不良资产"逆袭人生





业务

动态

风控预警


最近风控加强,扫码风控达到了变态级别,请注意码牌的借贷比,需要攻略的请群里找我们领取WX/ZFB100%出信用卡攻略


我们开通了全国的平安银行储蓄卡补贴,还有全国八个省份10家银行的补贴,就是联合收单,有需要的来聊

2025用卡屋沙龙会专属位置:所有线上沙龙都已上架我们的小鹅通店铺,欢迎扫码查看

第一期:ZFB扫码监管下的收款码困境与突围,如何规避扫码风控!

第二期:银行联合收单业务详解,从0到1共享万亿生态红利!

第三期:信用金融玩家必看,一张执照,撬动财富杠杆!

第四期:商家收款100%出XYK秘籍,让你更丝滑输出!

第五期:从负债危机到财富机遇,不良资产入门!

图片



关于我们

为你提供价值

我们的业务
图片


二、各类信用卡权益变现
图片

三、旅行社:中高端旅游出行定制
用卡屋和小伙伴合伙开的一个旅行社,欢迎各位朋友来捧场,报用卡屋的名字,打折!(点击图片跳转小程序)

图片


四、人力资源:昭通优职人才网

用卡屋和小伙伴开的一家人力资源公司,助力云南昭通的老板和朋友,招人才、找工作,不走弯路!





联系我们

线下门店

一、四川成都双楠店(总店)
地址:四川省成都市武侯区双楠街119号
联系电话:199 1564 0436,微信同号

二、云南昭通镇雄龙腾大道店
地址:云南省昭通市镇雄县街心花园联通公司旁
联系电话:153 3449 8878,微信同号
三、云南昭通镇雄乌峰街道办事处店
地址:云南省昭通市镇雄县乌峰街道德政街12号拉卡拉
四、贵州毕节樽景名都店
地址:贵州省毕节市七星关区德溪大道居然之家(远航店)东北侧约240米
联系电话:190 2588 3338,微信同号
招募更多店长和加盟商,我们一起搞钱!
图片
图片