信用卡:“信用卡积分一夜清空”?各大银行信用卡积分有效期全对比,别再当冤大头了!

信用卡积分不是永久有效!各银行有效期大不同,别等清零才后悔,快来看你家银行规则!

用卡屋&人立信财富研究院



目录

一、今日要闻

二、往期重点

三、业务动态

四、关于我们

五、联系我们



今日要闻

"积分一夜清空"?各大银行信用卡积分有效期全对比!

01


信用卡积分有效期盘点!哪些银行偷偷清分

各位老铁,大家好。之前屋主给大家分享过如何通过消费获得信用卡积分

信用卡:支付宝、微信、云闪付刷卡到底有没有积分?一篇全解各大银行规则!


今天我做一个补充,来分享一下各银行信用卡通过消费获得积分的有效期规定,以免累积了很多积分却突然发现一夜之间被清空了(尤其是很多"守财奴"不舍得用积分,或者忘记积分有效期)

图片


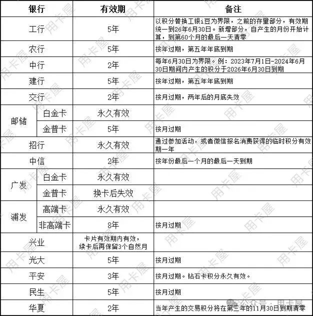
工行:

积分目前全面替换成工银i豆。之前的存量部分,有效期统一到26年6月30日。新增部分,自产生的月份开始计算,到第60个月的最后一天清零(也就是五年)。


农行

消费累计的积分有效期最长五年,每年1月1日至12月31日期间累计的积分于第五年12月31日到期。


建行:

消费累计的积分有效期最长五年,每年1月1日至12月31日期间累计的积分于第五年12月31日到期。


中行:

两年,每年7月1日起至次年6月30日为累计期。(例:2023年7月1日-2024年6月30日期间内产生的积分于2026年6月30日到期 )


交行:

两年,按月过期。比如比如2024年3月获得的积分统一在2026年3月31日过期


邮储:

白金卡积分永久有效;金普卡积分有效期60个月(五年


招行:

通过支付宝消费等渠道获得的永久积分长期有效;通过参加活动,或者微信报名消费获得的临时积分,有效期一般是一年


广发:

白金卡只要正常使用,积分一直有效。金普卡积分在卡片有效期到期需要换卡时候失效(等同于卡片有效期


民生:

五年,按月份到期。


平安:

三年,按月份到期(钻石卡积分永久有效)


中信:

两年,按年份最后一个月的最后一天到期


华夏:

两年当年产生的交易积分将在第三年的11月30日到期清零。(比如2022年产生的交易积分将于2025年11月30日到期清零,以此类推


兴业:

在信用卡主卡卡片有效期内有效。卡片到期持卡人续卡后,原卡片积分可保留到该卡片到期日后的3个自然月,3个自然月后原卡片未使用积分将自动清零。


浦发:

非高端卡自积分获得当月起8年有效。积分在到期当月最后一天清零(美运白金卡这种高端卡积分永久有效


光大:5年,按月到期清零(比如20年8月产生的积分,将在25年7月31日失效)

图片


招商:永久积分不清零,活动积分有效期一年。


图片


PS:

1.以上主要讲的是通过消费获得的积分的有效期规则。如果是通过活动奖励获得的奖励积分,那么规则更复杂,基本只能是根据当时活动对积分的特别规定为准。

2.大家可以看到,即使是标准积分,根据不同银行,不同卡种,有些是按年清零,有些是按月清零,有些是按卡种不同,有效期差别挺大。所以总体建议获得积分尽快使用掉。如果积分预备用来抵扣年费,那么建议最多只保留一两年抵扣年费的积分量。否则指不定什么时候你的卡片突然被封,那么你的所有积分就都GG





往期重点

往期也很重要,不要遗漏咯

扫码加入我们粉丝群

图片
1、信用卡:农行信用卡积分翻倍回归!中行信用卡立减金放水、加油8折也别错过

银联小微商户一键查询和注销功能正式上线!手把手教你如何注销

2、支付:商家收款,客户扫码 100% 必过交易秘籍

用卡屋真商系统召唤全国的商家合作

3、贷款:义气担保毁三代,这份"友情"你担不起!

一张营业执照解锁银行不敢说的风控豁免密码

4、债务:债被卖了,我能自己"买回来"吗?真相比你想得复杂!

负债压到喘不过气?换个赛道,靠"不良资产"逆袭人生




业务

动态

风控预警


最近风控加强,扫码风控达到了变态级别,请注意码牌的借贷比,需要攻略的请群里找我们领取WX/ZFB100%出信用卡攻略


我们开通了全国的平安银行储蓄卡补贴,还有全国八个省份10家银行的补贴,就是联合收单,有需要的来聊

2025用卡屋沙龙会专属位置:所有线上沙龙都已上架我们的小鹅通店铺,欢迎扫码查看

第一期:ZFB扫码监管下的收款码困境与突围,如何规避扫码风控!

第二期:银行联合收单业务详解,从0到1共享万亿生态红利!

第三期:信用金融玩家必看,一张执照,撬动财富杠杆!

第四期:商家收款100%出XYK秘籍,让你更丝滑输出!


图片



关于我们

为你提供价值

我们的业务
图片


二、各类信用卡权益变现
图片

三、旅行社:中高端旅游出行定制
用卡屋和小伙伴合伙开的一个旅行社,欢迎各位朋友来捧场,报用卡屋的名字,打折!(点击图片跳转小程序)

图片


四、人力资源:昭通优职人才网

用卡屋和小伙伴开的一家人力资源公司,助力云南昭通的老板和朋友,招人才、找工作,不走弯路!





联系我们

线下门店

一、四川成都双楠店(总店)
地址:四川省成都市武侯区双楠街119号
联系电话:199 1564 0436,微信同号

二、云南昭通镇雄龙腾大道店
地址:云南省昭通市镇雄县街心花园联通公司旁
联系电话:153 3449 8878,微信同号
三、云南昭通镇雄乌峰街道办事处店
地址:云南省昭通市镇雄县乌峰街道德政街12号拉卡拉
四、贵州毕节樽景名都店
地址:贵州省毕节市七星关区德溪大道居然之家(远航店)东北侧约240米
联系电话:190 2588 3338,微信同号
招募更多店长和加盟商,我们一起搞钱!
图片
图片