叠上叠,拿几千;还有滴滴的连环配,各种钻石黑金拿到手软~

上周我们去新加坡溜达,分享了一些实测:
白麒麟,也不再是当初的白麒麟了~
新加坡出行,各种支付方式实测分享~
今天来看一下近期的活动。
有机票的活动:
99飞全国;包邮区平价高星;奢牌酒店上新~
还说了美团的疯狂
疯狂的美团:9.9买600,N多0元单~

9.9买600元年卡,膨胀后上千块了

复制下面2整段(2段全选,全部红色文字),打开美团APP首页,弹窗参与。

1 %复制信息# 打开团App 自动弹出

%  http:/💰obMTlmNDJhNGE💰一起领

美团的酒店直播间也别忽略了,能捡漏,昨天也提醒过大家:
快,捡漏~~~
扫码进去淘好价
图片
重点关注 券后300多块的重庆凯宾斯基,看无人机表演的日子也不加价
还有万豪旗下长沙梅溪湖金茂豪华精选,110平的湖景套房,带早餐,还有2-3人中餐厅晚餐或者下午茶(大约价值200元),还有首轮迷你吧,一晚才800多
下面继续今天的分享。

1

中行开奖





今天又是中行开奖的日子,有人已经开始报喜了
图片
三等奖是88元
图片

不知道有没有一等奖1888元的报喜呀,期待~
这是上个月达标的奖励,这个月活动继续,下面是细则
图片
图片

达标分为3000/5000/10000三个档次。
奖品是1888/888/88/10元内随机券
1888的只有10000档才可能中,但是1万档也可能中垃圾4等奖。
具体的大家看上面截图上的细则吧。
路径:中行APP-首页-热门活动-支付超给"利"
记得先去报个名哈
奖品自动到账,大家可以在中行app我的权益中查看自己的中奖情况
重点说一下参与的卡种,依然是借记卡、信用卡都行。
借记卡参加的可以支付宝绑卡转余额宝或者微信绑卡冲零钱通
信用卡参加的话,可以搭配其他活动一起:
  • 搭配一,越刷月返
图片
注意这个只是62银联信用卡才能参加,按照消费金额高低排序的,DLB们会疯狂上,别抱太多期望
报名路径:中国银行信用卡"微信公众号 - 活动 服务 - 活动报名 动。
  • 搭配二,消费进阶
2025年7月1日至7月31日,中行信用卡主卡累计消费满额赠微信立减金或支付宝立减金,满3万赠150元,满5万赠200元仅限受邀客户参加

报名:中国银行信用卡微信公众号-活动服务-活动报名-消费进阶赠立减金。

注意,这个活动是特邀,没有收到短信不参加
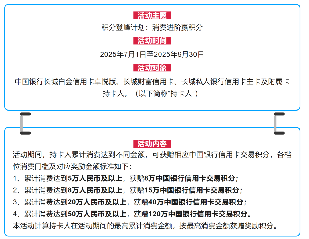
  • 搭配三:120万积分
图片

注意,此活动仅限中国银行长城白金信用卡卓悦版、长城财富信用卡、长城私人银行信用卡主卡及附属卡持卡人参加。

2

滴滴匹配





这段时间,滴滴动作频频,各种跨界合作
  • 正向匹配:
滴滴V8体验卡 - 打车20单升级正式V8 - 希尔顿钻石、海底捞黑海( -携程钻石)、华住亚朵白金
这个匹配拿下了希尔顿钻石、携程钻石、华住亚朵白金,太爽了了。

滴滴V8不好拿,很多人会卡在这一步,但是可以和周围V8的朋友要一张体验卡

如果没有的可以求助咸鱼,大约200块一个,但是这事自己权衡哈,因为拿到体验卡之后还得打车20单才能升正式V8,然后才是各种匹配呢,万一期间哪个匹配黄了,可能鸡飞蛋打,大家想好了能接受这种最坏的可能再上车哈

  • 反向匹配一

海底捞黑海-滴滴V8体验卡-打车20单升级正式V8 -希尔顿钻石、海底捞黑海、华住亚朵白金(不确定这个路径还在不在,海底捞吃的少,没卡)

如果路子是通的,可以通过携程钻石拿下海底捞黑钻。

  • 反向匹配二

希尔顿钻石-滴滴V7体验-华住亚朵白金

这个匹配很短,但是对于常住华住亚朵的人来说,还是很实在的

V8之下虽然不能匹配各种顶端会籍了,但是次级的还在,大家可以自己去账户里瞅瞅,顺手就拿下了,说不定暑期出行就用上了。

欢迎大家实测分享~