境外出游避免囧境,这些银行卡要备一张

境外取现哪家强?

又到暑期出境游旺季,蓝翼前一阵子也介绍过不少境外刷卡的活动。不过有时候遇到商户刷卡过不去,或者深度探索当地小店,只接受现金支付的时候,如果手头带的当地货币不够用,那就有点囧啦。

这也是近来很多国内旅行者出去玩常常面临的问题,因为境内的快捷支付太完备,无论是大商场还是街边小摊小贩,都可以通过微信、支付宝等手机 App 搞定;无卡化已经成为常态,更不用说现金了。不少朋友除非当地出入境管理局有入境携带现金的要求,否则都是带上一两张信用卡抑或借记卡就出发。

那么一旦遇到需要本地货币的情形,该怎么办呢?今天蓝翼就来更新下境外取现的专题

境外取现注意事项,哪些卡比较划算?


这几年来,很多信用卡和借记卡都以「境外取现免费」作为卖点,不过蓝翼还是有几点要提醒下大家:

  • 每个月 1 次的境外取现只适合急用,估计银行也要计算成本吧?

  • 汇率转化的一次清算(银联、运通和招行万事达人民币卡)与二次清算(Visa 和万事达卡)还是存在利率差;前者更优惠,不过如果后者提供优惠的汇率,也可以纳入考虑。

  • 一次清算比二次清算支持的取款更不方便,因此建议二次汇率转换也带上一张卡,不过二次汇率转换通常是信用卡。

    下面这些是蓝翼为大家精选出的一些卡:

    • 一次清算

      • 招行万事达人民币卡

      • 中信运通借记卡

      • 兴业寰宇人生卡

      • 上海银行的非上海分行银联卡

      • 宁波银行的非宁波分行银联卡

    • 二次清算的信用卡,可在下面中选一张

      • 中行的万事达卓隽信用卡

      • 交行的优逸白金信用卡

    图片

    如果你有某些银行的高端借记卡,那么也可以从中择一,「无限境外取现——既然都在银行有了资产,那么标准势必要提高啦。

    • 广发的贵宾客户,存 30 万/月

    • 兴业的白金客户,存 30 万/月

    • 平安的白金客户,存 50 万/月

    • 渣打的逸账户,存 10 万/月

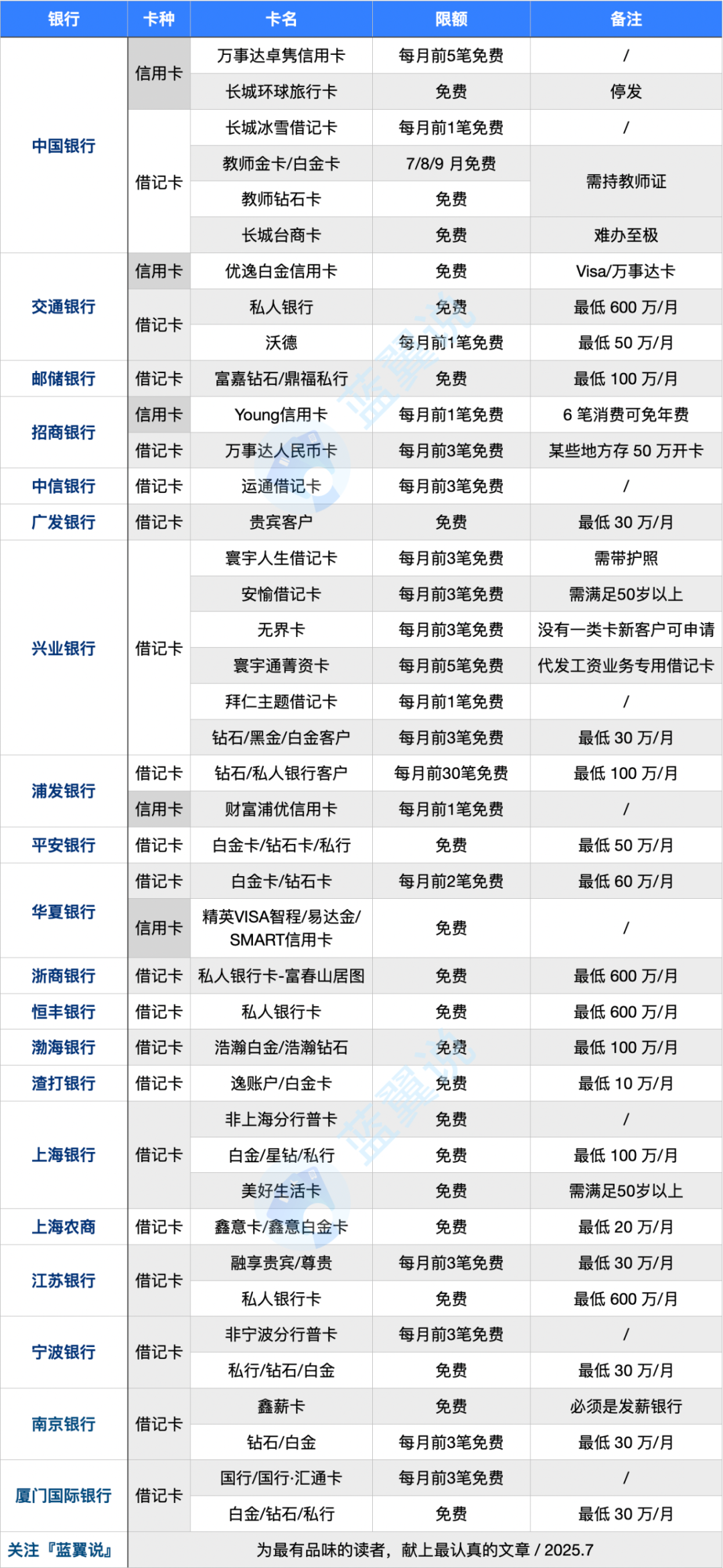
    • 还有很多,咱们来看看全表

      图片


      结语


      虽然境外的信用卡普及率很高,而且微信、支付宝在境外的支付网络也越来越发达,但偶尔遇到必须取现金的情况,还是挺麻烦的。如果有一张境外取现可以免手续费的银行卡,倒是可解燃眉之急。

      大家出去玩的时候,遇到过临时需要现金的情况吗?都是怎么解决的呢?欢迎留言里分享呀。


      欢迎 关注 和 收藏 蓝翼的公众号

      分享、点赞、在看三连起来!