4月22日星巴克免费喝中杯美式限1小时 中信高端卡PP卡权益缩水提醒

4月22日世界地球日,星巴克限时11:00-12:00,自带非一次性容器可免费领取一杯中杯美式咖啡。同时,中信银行高端卡PP卡权益缩水:部分卡不再赠送,其他卡改为电子卡且限制携伴次数及点数。适合羊毛党及持卡人注意时间节点与使用规则。

Tags:

明天两件重要事情提醒,一个是无门槛羊毛人人可撸,另一个则是高端卡变相缩水。

图片

一、免费星巴克

图片

很多银行信用卡都有免费喝星巴克等咖啡的活动,既明多次整理过,比如:

14种免费喝星巴克的方法,最后一种逆天!


除了各家银行信用卡权益、积分兑换之外,还有一些免费的路子。


比如每年的世界地球日(就是明天),星巴克都有免费喝的活动,自己带容器过去装即可。


图片

这个活动曾经被玩坏了,很多人锅碗瓢盆都带去撸,让星巴克不得不缩水,虽然活动大幅缩水,但好歹延续了下来。


曾经网络上出现过这种情况:


图片


这种情况:


图片


来,干了这杯星巴克:


图片


说干就干,感情深一口闷!


图片

现在,活动缩水了,但是你明天(4月22日世界地球日)带着杯子去星巴克,还是有免费的星巴克可以喝。

但是,限时、限量、限品类了。

一年一度4.22地球日,星巴克免费喝活动来了!


活动时间:

4月22日(周三) 11:00-12:00 又缩水了,只剩下一个小时了!


具体操作:
自带杯子去星巴克门店,即可免费领取一杯免费中杯美式咖啡。也缩水了,这两年只有美式了。


注意事项:

一次只能领取一杯,一次性塑料杯/纸杯都不可以参加活动,自带杯子,或者其他非一次性容器也行。


图片
另外,同样是明天,中信高端卡还有一个重要变化,影响中信的所有高端卡,实际也是缩水。


图片

二、明天,高端卡缩水

图片

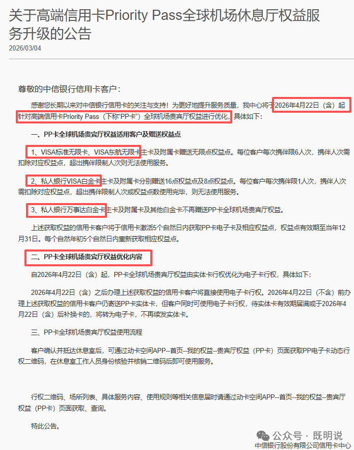
根据此前中信银行信用卡中心发布的关于高端信用卡Priority Pass全球机场休息厅权益服务升级的公告》,宣布将于2026年4月22日(含)起针对高端信用卡Priority Pass(下称“PP卡”)全球机场贵宾厅权益进行优化。

表面上是优化,实际是缩水,明天开始执行!

下面是官网公告截图,看不清楚没关系,后面有解析。

图片

具体说来,中信银行信用卡中心将于2026年4月22日(含)起针对高端信用卡Priority Pass(下称“PP卡”)全球机场贵宾厅权益进行优化,具体如下:


一、PP卡全球机场贵宾厅权益适用客户及赠送权益点


1、VISA标准无限卡、VISA东航无限卡主卡及附属卡赠送无限点权益点。每位客户每次携伴限6人次,携伴人次需扣除对应权益点,超出携伴限制人次则无法使用服务。


以前不限制带人人数,理论上你可以把全部航班的人都带进去,现在限制每次带6个人,但其实真实用户带6个人基本都够了,小缩水。


2、私人银行VISA白金卡主卡及附属卡分别赠送16点权益点及8点权益点。每位客户每次携伴限1人次,携伴人次需扣除对应权益点,超出携伴限制人次或权益点数使用完毕,则无法使用服务。


以前不限次,现在改为主卡16+附属卡8次。每次只能带1个人且扣点,大幅缩水!


3、私人银行万事达白金卡主卡及附属卡及其他白金卡不再赠送PP卡全球机场贵宾厅权益。


彻底大缩水,直接不再给PP卡!


上述获取权益的信用卡客户将于信用卡激活5个自然日内获取PP卡电子卡及相应权益点,权益点有效期至当年12月31日。每个自然年初5个自然日内重新获取相应权益点。


二、PP卡全球机场贵宾厅权益优化内容


自2026年4月22日(含)起,PP卡全球机场贵宾厅权益由实体卡行权优化为电子卡行权,具体如下:


2026年4月22日(含)之后办理上述获取权益的信用卡客户将直接使用电子卡行权。2026年4月22日(不含)前办理上述获取权益的信用卡客户仍寄送PP卡实体卡,但客户同时可使用电子卡行权,待实体卡有效期届满或于2026年4月22日(含)后补换卡的,将转为电子卡,不再续发实体卡。


也算是缩水,以前还有实体卡,以后只能电子卡。实体卡虽然实际不怎么用,但用不用是我的事,给不给是银行的事,我可以不用,但不能买有,以后不发实体卡对于既明这种喜欢收集实体卡的也算是坏消息!


三、PP卡全球机场贵宾厅权益使用流程


客户确认并抵达休息室后,可通过动卡空间APP--首页--我的权益--贵宾厅权益(PP卡)页面获取PP电子卡动态行权二维码,在休息室工作人员身份核验并核销二维码后即可使用服务。


以上,中信高端卡缩水。

既明的中信VISA无限卡上个月也已经注销,多次缩水之后,实在不值年费!

那些曾经以为遥不可及的神卡,如今也渐渐祛魅了。

识别下图,可以申请各家银行目前值得申请的好卡,且很多都有既明的独家实物新户礼!
图片

更多内容,点击直达:
大行放水,提额10万!

缩水全都不放过,直接砍掉权益!

网开秒批,秒撸百元!

大水普提额,直接给10万!

怕你刷卡不尽兴,全部提额到10万!

大山白大放水,破黑下卡速度!

神卡团办夯爆了!权益拉满免年费,再倒贴你大几百!

要进微信群的,扫码加我拉你。(群内禁止一切广告、推广、链接、助力、人头、返利、机器推销等,发现直接自动踢且永久拉黑并且连坐,另外请勿重复加群,系统会自动踢出重复加群的人)

图片
温馨提示:
公众号修改了推送规则,很多人发现收到的消息不及时,路子知道晚了可能就黄了。

为了能够第一时间收到消息,不错过大路子,请星标置顶本公众号,以便第一时间获取重磅内容!
图片
以下几个公众号每天分享的内容都不一样,都点击关注一下,能获取更多活动攻略路子。
以上内容包含广告。