多家银行借记卡活动:消费达标抽888元微信立减金

本文汇总浦发、平安、中行、邮储、工行、建行、招行等多家银行借记卡活动,消费达标可抽取微信立减金,最高888元。部分银行支持零钱通、余额宝等无损达标方式。活动有效期至2025年11月30日或12月31日,需提前报名。适合持卡用户日常消费获取额外奖励。

Tags:

文之前先分享几张唯品会红包
99-5 199-10
昨天还聊了 网易严选的活动,都去试试手气吧:
来不及细说了,快去白捡600块~
酒店活动也说了不少:
别墅、套房,行政礼遇……都送了~
小白菜也越来越卷了……
清明捡漏~
机票、文旅消费券的也了:
农行5倍积分要涨价,海航机票6折兑,还有一堆消费券~
酒旅类有些突发的好货,可能来不及写文案通知大家,会在群里唠叨一下,大家可以加我们的小助理微信,拉你进交流群
图片

今天聊点借记卡的活动,有些是经典的大家一直在玩的,也有新出的,值得大家关注起来的。

1

浦发借记卡





他家的活动我们说过多次了,4月又继续了
浦发银行储蓄卡消费达标抽0.68-288元
图片
先扫码报名,不然消费也白搭哈
报名后,消费达标之后可以去抽支付宝红包:
图片

消费渠道是:微信、支付宝、抖音、京东多渠道支付都行

但是想无损的话,可以参考:

打开微信--我--服务--理财通--找到"活期+"--转入--这里转入多少就算多少消费金额

转出都是免费的,每天有50万的额度,这个只有活期+才可以秒转出50万哈,不过,上个月有人反馈秒进秒出不算达标,最好是停留2-3天,

注意频次,一天最好一次,频繁了会触发风控.

支付宝的话是余额宝。

2

平安借记卡





支付超给利,原本是中行的"专属",现在平安借记卡也来了。
图片
图片
达标后领微信立减金,可随机活动至高888元微信立减金
图片
累计消费满1000、2000、5000、10000后可获得领奖资格,一共可以获得4次。
但是这个领奖资格每天是限量放的,不是累计消费到了就给的。拿到领奖资格之后可以抽微信立减金,也是有量限制的,每天10点更新库存。
规则挺绕的。
再来看看这个消费渠道:微信、支付宝、京东、美团、抖音、拼多多等
图片
不确定不能像浦发、中行那样的无损哈,还得等大家的实测反馈。
活动规则有些绕,最终的体验如何,等着大家的留言分享吧
这个活动也是需要报名,去APP找一下,或者扫码直达
生成的二维码

3

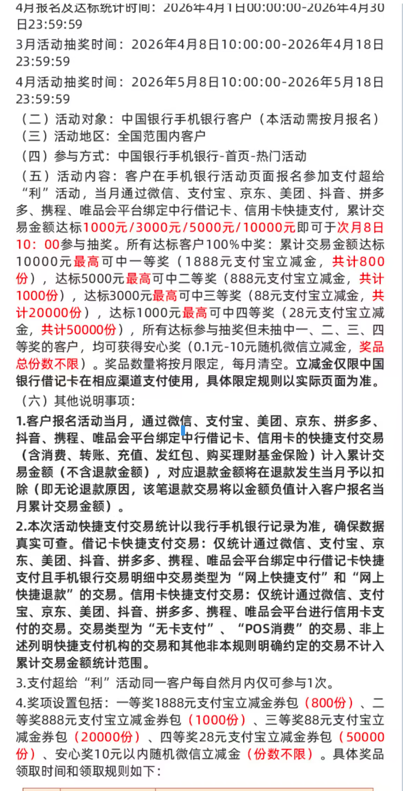
中行借记/信用卡





顺便在贴一下中行的支付超给利,他家是借记卡、信用卡都能参与活动。
图片
图片
规则和之前一样,3月完成任务的记得8号(下周三)10点去抽取,节后的事情了。
预祝拿到大奖
顺手记得4月报名,不报名是没奖励的哈
图片
无损方法,参考上面浦发的活动。

4

邮储借记卡





截至11月30日,报名成功后使用邮储借记卡每月快捷支付交易达标3000元/6000元/10000元,即可在次月10日开始分别抽1次立减金,每月最高3次机会。
奖品包括1/2.8/6.8/8.8/38/88/500元微信立减金
无损方式:支付宝余额宝/余利宝、微信零钱通
也是要先报名的。
生成的二维码

5

工行借记卡





工行月月花,这个月新增加了一个8万元档

即日起至12月31日,工行借记卡卡报名后在活动统计期内,使用微信支付绑定工行储蓄卡进行支付(包括消费、转账、红包、二维码付款、理财通、零钱充值及部分信用卡还款等),支付金额达5K元(含)、2W元(含)、8W(含)、20W元(含)、50W元(含)时均可获得一次抽奖机会,也就是最高可抽5次奖励,奖池有2/5/8/18/38/58/99微信立减金,最多中495元微信立减金

无损方式:支付宝余额宝/余利宝、微信零钱通,注意达标延迟问题,有时候可能要好几天。

戳这里直达

6

建行借记卡/信用卡





报名以后,每月使用建行卡(借记卡和信用卡都行,但是借记卡可以无损,零钱通、余额宝等)在微信支付满5000元/10000元/30000元次月9日9点后,可分别获取一次抽奖机会,看脸抽2~666元微信立减金,3次最高中1998元立减金!

如果当月在微信支付满15笔,还能额外获得1次抽奖机会,每人每月最高可得4次机会

据反馈,他家近期有些滑坡,大家酌情参与吧

扫码进去,页面上下拉找到 支付达标赢好礼,如下图.
图片
生成的二维码

7

招行借记卡





月月支付抽锦鲤
图片
图片
图片
图片

不确定他家能不能无损,等反馈
也是需要报名的
招行app 搜  月月支付抽锦鲤