工行大白金深圳机场权益升级 新增乐港休闲馆 交行积分捐赠开启

工行大白金卡2025年权益调整:M2/M3级别贵宾厅点数增至2点,深圳宝安机场新增"乐港休闲馆"可用(悦途服务),可一次携伴3人;交行买单吧APP推出积分捐赠抽奖活动,捐赠积分可获20%-30%额外积分返还,有效期顺延24个月。适合持卡人结合多行权益互补使用。

Tags:

玩信用卡,就找用卡屋!

老屋聊天室每天按时出摊啦~~

4月已经到来,卡圈也迎来了新气象,很多不错的好活动迎面而来。

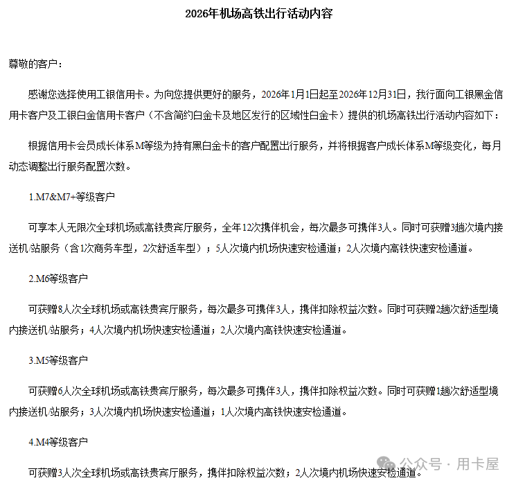
首先第一个消息就是,针对工行大白金卡的机场高铁出行权益(包括贵宾厅,接送机、快速安检等),出了新的公告。
图片

本次公告,与2025年相比,在权益类型方面没有什么变化,主要变化的是:
M2/M3级别的贵宾厅点数从原先的1点升级到了2点。多给了1点。属于小小的正向温暖升级。

但是继续查看详细网点内容,还有新的发现。

工行大白金目前的机场/高铁贵宾厅权益,是可以同时选择龙腾或者悦途服务商的(均是残血无餐食) 。
图片
持有工行大白金卡的老铁,基于刷20万免年费的规则下,达标后一般都是到达M6等级,给予8点贵宾厅权益,每次可以额外携伴3人。

悦途Priority Pass深度合作的缺憾是,在2025年之前,PP卡是在北京/天津,成都/重庆,深圳机场的"乐港休闲馆"都可以使用,但唯独在深圳宝安机场的"乐港休闲馆"不能使用。

在这次更新后,意外发现现在在深圳宝安机场可用范围内,已经出现了"乐港休闲馆",这显然是很不错的一件事。
图片

惊喜之下,又想到是否意味着悦途跟Priority Pass的合作范围变大了,于是打开"悦途出行"小程序,事实证明了确实如此。

悦途服务商在深圳宝安机场能提供的完整服务点变成了8个,其中就包含了2家"乐港休闲馆"
图片

于是老屋马上想到了光大白金卡以及邮储白金卡的贵宾厅权益也是悦途服务商,那么是否这两家也有"乐港休闲馆"呢?

打开"阳光惠生活"app,找到贵宾厅权益,查看里面深圳机场的合作网点,结果发现光大很小气,仅有两个普通休息室,国内和国际各一个。
图片

而邮储鼎致/鼎盛卡拥有的号称满血悦途贵宾厅,虽然稍好一点,服务网点较多且有餐食厅,但也是没有"乐港休闲馆"的。贵宾休息室有5家可选。
图片

所以起码按目前显示来看,只有工行大白金卡的悦途贵宾厅是可以享受深圳宝安机场的"乐港休闲馆"。这也算是正向温暖升级的一种吧。

以后在深圳机场值机的时候,完全可以先用悦途权益去采耳/按摩一小时,然后再用他行龙腾权益去餐食厅吃一顿美食,或者直接去贵宾厅吃喝休息。各位老铁在使用的时候可以留意。

而且通过这次分析,也清楚了各银行贵宾厅权益都是各有侧重点的,比如邮储满血贵宾厅可以优先用在餐食方面,邮储鼎盛可以一次扣多点。工行贵宾权益不能吃饭但可以一次带3人进贵宾厅,可以进乐港休闲。光大贵宾厅权益唯一优点就是可以一次带3人进贵宾厅,不能餐食。

其他银行比如交行白麒麟的龙腾贵宾厅在深圳机场T3没有贵宾厅可用,招行经典白贵宾厅可以在安检前使用,享受代办值机+贵宾厅+独立安检通道一条龙服务,但在不少中小机场不能使用等等。

在不同场合条件下,选择适合的银行贵宾厅权益使用,才能发挥最大价值。所以另一方面来说,也别嫌持有多行卡权益重复,因为实际可能可以起到互补的作用。

以上是工行大白金卡权益正向温暖升级的消息。第二个消息则是交行又开展了"积分捐赠抽奖"的活动。

打开买单吧app,搜"慈善"即可找到活动入口,点击进入活动页面。

图片

这个活动之前开展过多次,相信大家都比较熟悉了。参与方式也比较简单,就是可以累计标准积分的客户把积分在活动入口捐赠,最后可以额外获赠20-30%积分,有效期也能顺延24个月,属于皆大欢喜的好事。

(常驻小尾巴阅读原文加入我们群,一起玩赚信用卡)