工行深分大白金卡升级无限贵宾厅,招行信用卡新手优选解析

内容:工行深圳分行大白金卡权益升级,任意消费1笔获6次贵宾厅,消费满20万享无限次,每次可携伴1人,门槛降低至M5。同时,招行信用卡因提额快、风控宽松及周三美食5折受推荐,新手慎选四大行卡。信用卡管理需量力而行,注意年费与还款,避免征信影响。

玩信用卡,就找用卡屋!

老屋聊天室每天按时出摊啦~~


宇宙行最近动作频频,利好消息不断,新的一年刷存在很厉害,最近中国工商银行深圳分行全面升级了大白金卡的权益
(就是你们念念不忘的无限贵宾厅)

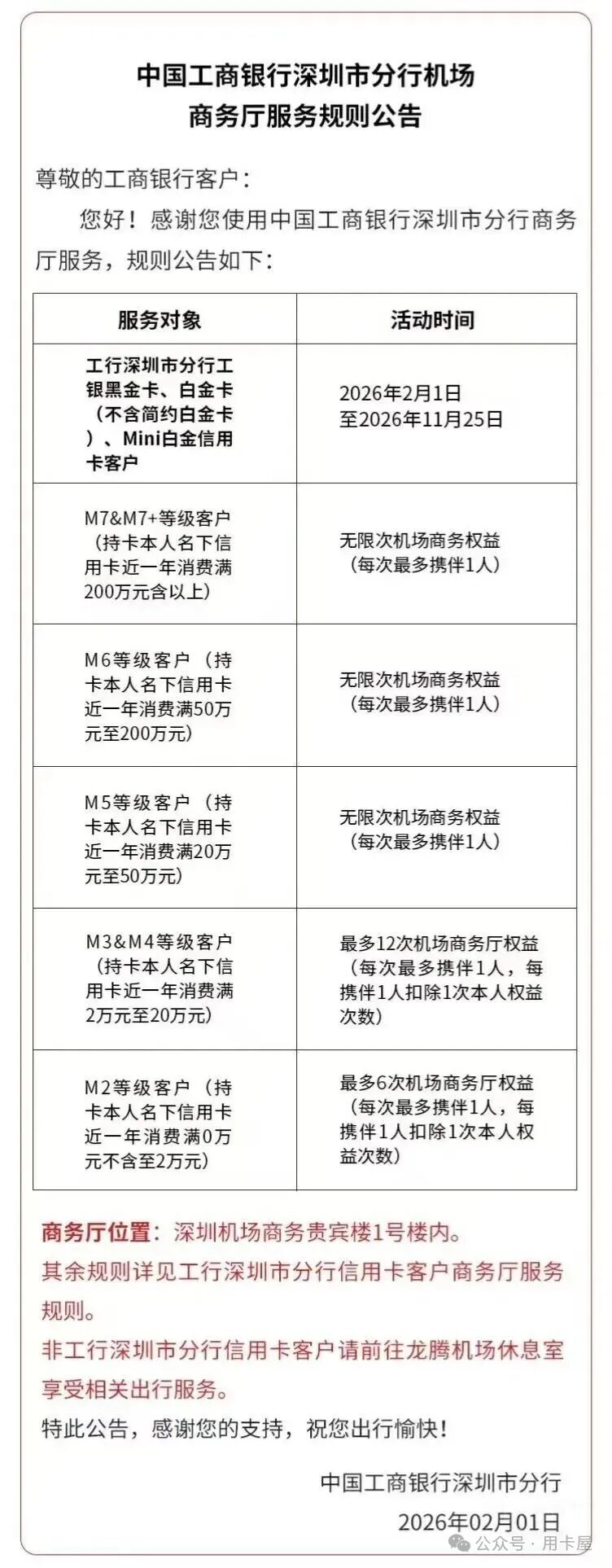
以下是相关公告:
图片

根据公告上面的内容,任意消费1笔即可获得6次贵宾厅权益;
消费满2万元可享12次,每次可携伴1人;
消费满20万元则直接升级为无限次,同样每次可携伴1人。

(下面列一下工行正常标准的大白金权益)
图片
对比工行正常标准的大白金权益就可以发现,原本需要M7以上才可以获得无限次贵宾厅权益,现在深圳分行只要M5就可以获得了。

而深圳分行大白金卡只要任意消费1元就可以成为M2以上,获得6次贵宾厅权益,而这个在正常标准里面可是需要M5等级才可以享受的。

如果按大白金卡本身每年消费20万免年费的标准,深圳分行的大白金卡可以说是人手一个无限贵宾厅权益了。

虽然说携伴只能带1人,但如果搭配其他信用卡权益补充一下这个携伴,也完全足够了,总体来说仍然算是大大的真*升级。

在深圳申请获得工行大白金卡的老铁们,反正我只有羡慕的份~~~
成都工行真是不作为

第二件事是,有一位新入坑老铁问,哪家银行的信用卡比较好用?

老屋我仔细想了一下,此处应该有招商银行的名字
最大的优势就是招行提额快,没啥风控(就算进小黑屋,最多不容易提额,一般不会封卡,再说还有办法尝试出黑屋)。
按照用卡屋会员的实际测试,用好了神器,三个月一提,额度升的嘎嘎快
再者招行每周三有美食5折优惠,比较实用,这羊毛也算有些价值。

其实以上特点,交行也有,不过交行的5折是在周五(最红星期五)。

除此之外,新手刚开始最好不要直接用四大行的卡,因为基本都很难提额,而且活动相对较少,虽然现在哪家银行的活动都不多,大家在摆烂

还有群友在群里问,信用卡是不是越多越好?

如果每家银行都有一张信用卡,那么无论哪家有活动都不会错过。
但是每张信用卡都需要留意账单日/还款日/年费标准以及豁免条件,这些管理花费的时间精力本身就是成本。

如果一不留神,造成逾期或者产生年费忘还,那么对征信就会造成瑕疵,可能会影响到你之后申请贷款。

总体来说还是需要量力而行,每次申请信用卡之前不只是对自己的情况有个了解,还要评估想要下的卡所有的权益和年费,同时还要评估现在自己是否有足够精力管理好这些卡。

当然也可以冲着新户礼和初期的权益享受一番,等到感觉性价比变低,自己又管理不过来,那么直接销卡就完事了。

用卡屋这么些年一直在做会员的信用卡服务,
从最简单的一个小时咨询,为你的信用卡做知道和规划,
到专业的百万授信的规划,为您打造100W+的信用卡方案,
都让身边的小伙伴拿到了大结果,需要的可以私聊

(常驻小尾巴:阅读原文加入我们玩卡群)