权益缩水,信用卡销卡潮!

既明每个季度都会给大家分享央行发布的支付体系运行总体情况。
别忽略这个报告,这是央行官方数据肯定权威,还能知道很多数据,比如信用卡发卡量、交易量等等。
近年来,随着各家银行信用卡权益纷纷缩水,很多卡友包括既明都选择了销卡。
这不,二季度又有600万张卡注销了,你贡献了几张?
一起来看详细报告。
图片


日前,人民银行官网公布了"2025年第二季度支付体系运行总体情况"。相对以往央行公布的,此次不少数据并未公布,如全国POS机数量、银行卡授信、逾期风险等数据情况。


信用卡在用发卡量

截至二季度末,全国信用卡和借贷合一卡7.15亿张。对比一季度末的7.21亿,二季度末信用卡和借贷合一卡再次少了600万张。

数据显示,信用卡数量已连续3年多不断下降。具体来看,2021年—2024年,信用卡和借贷合一卡规模分别为:8亿张、7.98亿张、7.67亿张、7.27亿张。

银行卡交易情况

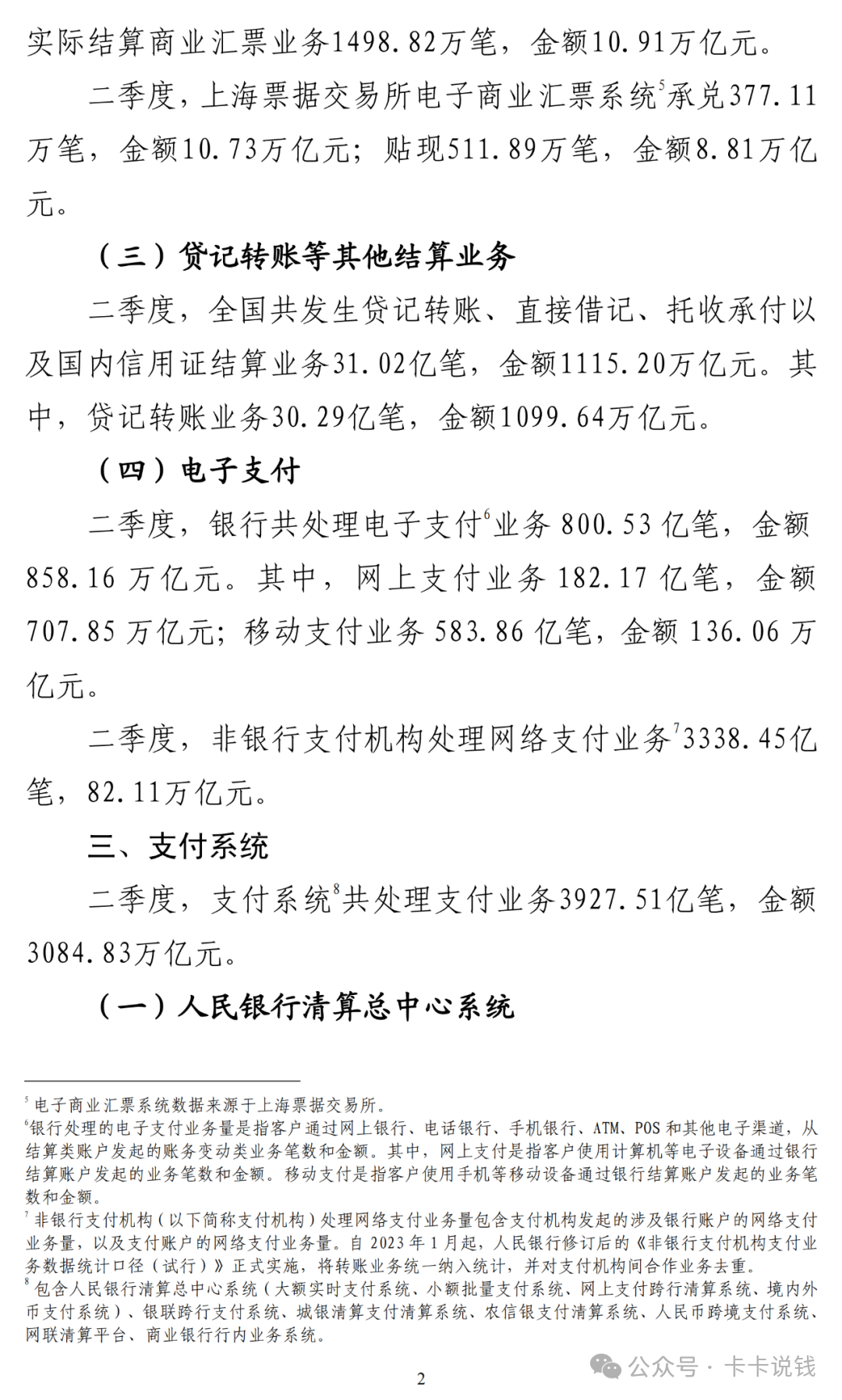
二季度,全国共发生银行卡交易1466.62亿笔,金额226.70万亿元。其中,存现业务8.07亿笔,金额6.60万亿元;取现业务12.38亿笔,金额6.82万亿元;转账业务512.46亿笔,金额181.71万亿元;消费业务933.71亿笔,金额31.57万亿元。

支付系统

二季度,支付系统共处理支付业务3927.51亿笔,金额3084.83万亿元。

二季度,银联跨行支付系统处理业务976.41亿笔,金额66.71万亿元。日均处理业务10.73亿笔,金额7330.69亿元。

二季度,网联清算平台处理业务2831.80亿笔,金额145.58万亿元。日均处理业务31.12亿笔,金额1.60万亿元。

以下为《二季度支付体系运行总体情况》全文

图片
图片
图片
图片
识别下图,可以申请各家银行目前值得申请的好卡,且很多都有既明的独家实物新户礼!
图片

更多内容,点击直达:
银行给你贴积分!周末也不耽误撸毛!

厚道银行大毛,老户也能捡钱~

权益缩水、好卡停发!信用卡羊毛越来越难"薅"了!

白捡大毛,老户躺撸!

第二轮返现快刷,几百块!

又是两则缩水!

要进微信群的,扫码加我拉你。(群内禁止一切广告、推广、链接、助力、人头、返利、机器推销等,发现直接自动踢且永久拉黑并且连坐,另外请勿重复加群,系统会自动踢出重复加群的人)

图片
温馨提示:
公众号修改了推送规则,很多人发现收到的消息不及时,路子知道晚了可能就黄了。

为了能够第一时间收到消息,不错过大路子,请星标置顶本公众号,以便第一时间获取重磅内容!
图片
以下几个公众号每天分享的内容都不一样,都点击关注一下,能获取更多活动攻略路子。
以上内容包含广告。