华夏银行南航联名信用卡权益解析:年费政策、里程累积与贵宾厅对比

本文详细解析华夏银行即将推出的南航联名信用卡系列(金卡、世界卡、超白金卡)的年费规则、里程累积方式及核心权益(含贵宾厅、接送机、酒店优惠等)。适合常旅客及信用卡积分玩家参考,文中同时对比了该行现有Safari卡与优享白的权益,提供办卡决策依据。

Tags:

玩信用卡,就找用卡屋!

老屋聊天室每天按时出摊啦~~


老屋之前分享过,通过信用卡积分兑换里程来回血,是一个不错的选择。
航空里程对比实物来说,价值较高,只要积分转化里程的比例不太离谱,都能值回不少钱。
而且不少航空联名卡可以通过线上消费获得里程,费率低,回血多,算下来纯撸也比较划算。

华夏银行之前的航空联名卡比较少,很久之前推出过海航联名卡,但线上消费没有里程,比例一般,性价比不高,当时不太推荐大家办理。

不过最近华夏出了公告,宣布即将推出华夏南航联名卡,根据初步透露的资料来看,很是值得期待。

图片

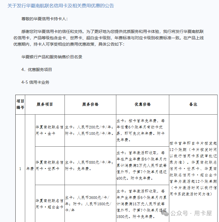
根据公告内容,该系列产品包含金卡、世界卡、超白金卡三个等级,从年费方面来说,很优秀。


金卡主卡年费200元/年,首年免年费,每年任意6个账单月有动卡交易即可免次年年费;附卡免年费。


世界卡主卡年费880元/年,首年激活即收取,每年在产生年费后6个账单月内累计消费满3万元人民币或等值外币,于第7个账单月退还400元;附卡免年费。


超白金卡主卡年费3600元/年,首年激活即收取,每年产生年费后6个账单月内累计消费满15万元人民币或等值外币,于第7个账单月退还1800元;附卡免年费。


接下来就是最重要的权益方面,这方面内容公告尚未透露,不过根据路边社消息,权益还是挺不错的。
图片

超白金卡核心权益包括:

  • 12次高铁贵宾厅或6次机场贵宾厅(可餐食)

  • 境内机场速通,6次/年

  • 境内接送机,6次/年

  • 汽车代驾,6次/年

  • 5间夜豪华酒店贵宾价入住

  • 1次高端体检+1次洗牙

  • 2小时延误险

(以上内容仍然来自路边社消息,仅供参考,不过根据华夏类似卡种权益比如优享白/safari卡等,还是比较符合逻辑的,期待最终的发布)

所有航空联名卡,最主要的是里程累计的内容。
虽然超白按道理比例会比较优秀,但按华夏海航卡的惯例,多半线上消费是没有里程的,只有线下消费才有可能获取。
加上华夏银行自带商户黑名单制度,会导致获取里程困难,导致卡种性价比降低。

当然目前妄自猜测也意义不大,只有等官方正式上架该卡种时候再做决定(老屋已经看过,无论华夏官方还是南航app,都尚未有该卡种申请入口)。

其实华夏目前的safari和优享白都挺不错的,有条件的老铁也可以先入手这两款卡。
(下面重新列一下这两款的资料)

华夏美国运通Safari卡

图片


年费:首年1800,新户15万积分,老户1200元+5万积分;次年3600元年费或者15万积分抵扣。


亮点权益:

  • 奢华酒店专属价(3间夜)

  • 贵宾厅权益:6点,可以兑换6次机场或12次高铁(含餐厅);6点快速安检

  • 接送机:6次境内接送机

  • 代驾:6次50公里

  • 体检:1次本人体检权益

  • 返现:境外消费返现1.5%


华夏优享白

图片


新用户首年刚性年费680元;存量用户(老用户)首年可享380元年费+2万积分抵扣。如果不够2万积分,也可以在产生年费90天(含)内累计交易积分满足2万后,使用2万交易积分兑换300元年费。


主要权益:

  • 贵宾厅权益:6点,可以兑换6次机场或12次高铁(含餐厅);6点快速安检

  • 2次高端运动(酒店泳健、马术、室内滑雪、室外滑雪、滑冰私教)

  • 4次50公里代驾

  • 2次洁牙

  • 快速安检3次 


以上卡种用卡屋有团办活动,需要的可以私聊我们
(常驻小尾巴阅读原文加入我们玩卡群)