大行白金改规则,现在可以销卡了!

去年,既明分享过中国银行发布的《2026年信用卡年费减免政策》,白金信用卡年费规则将有重大变化,目前中国银行APP已经更新了!


根据公告,原本只需要刷12笔就免年费的白金卡,现在新增了刷5000元的要求,APP已经可以查到进度了。


图片


对于那些鸡肋小白金,刷不满的,可以注销了。


如果你还不知道怎么回事,既明再给你详细解读一下。


先看公告(看不清楚没关系,后面有详细的解读):


图片


公告的内容看上去很长,其实很简单,虽未直接砍掉核心权益,但年费减免规则迎来重大变动。


其中,对大家影响最深远的,就是中行的很多白金信用卡,年费政策从"刷卡5笔免次年"提高到"12笔+5000元消费"的双重门槛。


本来中行很多白金信用卡,经历过多次缩水,已经没啥权益,刷免12次不限金额免年费,大家勉强可以保留。


现在倒好,不仅要刷免12笔,还要满足累计5000元消费金额,门槛提高,有5000消费金额我不如刷刷其他银行信用卡参加一些活动拿点奖励,何必刷中行这种没啥权益的小白金?


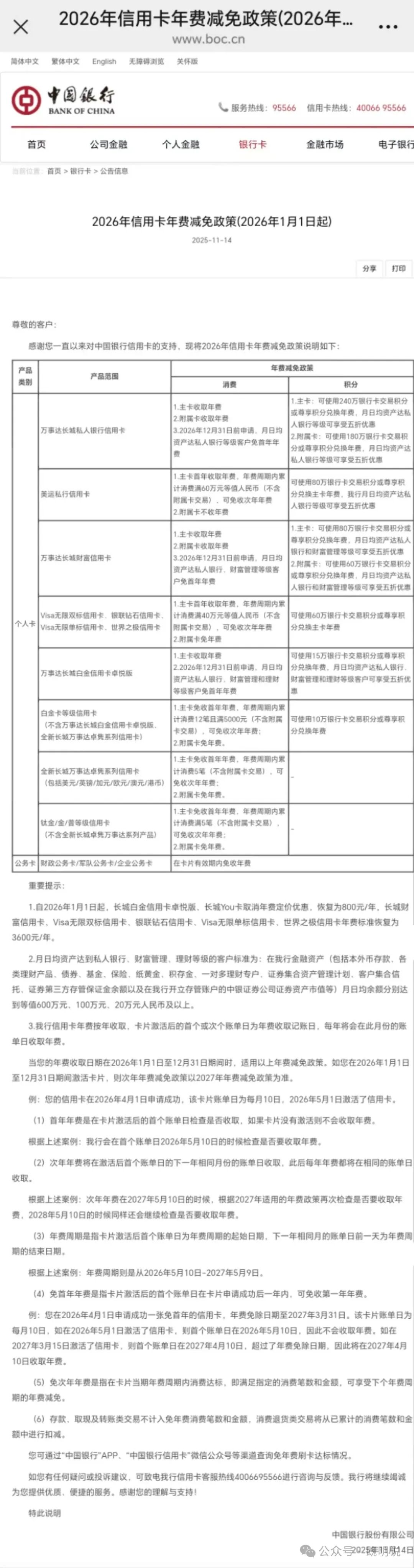
如果你看不清上面截图的政策,这种画一下重点,2026年1月1日开始执行:


产品
类别
产品范围
年费减免政策
消费
积分
个人卡
万事达长城私人银行信用卡
1.主卡收取年费
2.附属卡收取年费
3.2026年12月31日前申请,月日均资产达私人银行等级客户免首年年费
1.主卡:可使用240万银行卡交易积分或尊享积分兑换年费,月日均资产达私人银行等级可享受五折优惠
2.附属卡:可使用180万银行卡交易积分或尊享积分兑换年费,月日均资产达私人银行等级可享受五折优惠
美运私行信用卡
1.主卡首年收取年费,年费周期内累计消费满60万元等值人民币(不含附属卡交易),可免收次年年费
2.附属卡不收年费
可使用80万银行卡交易积分或尊享积分兑换主卡年费,我行月日均资产达私人银行等级可享受五折优惠
万事达长城财富信用卡
1.主卡收取年费
2.附属卡收取年费
3.2026年12月31日前申请,月日均资产达私人银行、财富管理等级客户免首年年费
1.主卡:可使用80万银行卡交易积分或尊享积分兑换年费,月日均资产达私人银行和财富管理等级可享受五折优惠
2.附属卡:可使用60万银行卡交易积分或尊享积分兑换年费,月日均资产达私人银行和财富管理等级可享受五折优惠
Visa无限双标信用卡、银联钻石信用卡、
Visa无限单标信用卡、世界之极信用卡
1.主卡首年收取年费,年费周期内累计消费满40万元等值人民币(不含附属卡交易),可免收次年年费
2.附属卡免年费
可使用60万银行卡交易积分或尊享积分兑换主卡年费
万事达长城白金信用卡卓悦版
1.主卡收取年费
2.2026年12月31日前申请,月日均资产达私人银行、财富管理和理财等级客户免首年年费
可使用15万银行卡交易积分或尊享积分兑换年费,月日均资产达私人银行、财富管理和理财等级客户可享受五折优惠
白金卡等级信用卡
(不含万事达长城白金信用卡卓悦版、
全新长城万事达卓隽系列信用卡)
1.主卡免收首年年费,年费周期内累计消费12笔且满5000元(不含附属卡交易),可免收次年年费;
2.附属卡免年费。
可使用10万银行卡交易积分或尊享积分兑换年费
全新长城万事达卓隽系列信用卡
(包括美元/英镑/加元/欧元/澳元/港币)
1.主卡免收首年年费,年费周期内累计消费5笔(不含附属卡交易),可免收次年年费;
2.附属卡免年费。
-
钛金/金/普等级信用卡
(不含全新长城卓隽万事达系列产品)
1.主卡免收首年年费,年费周期内累计消费满5笔(不含附属卡交易),可免收次年年费;
2.附属卡免年费。
-
公务卡
财政公务卡/军队公务卡/企业公务卡
在卡片有效期内免收年费

自2026年1月1日起,长城白金信用卡卓悦版、长城You卡取消年费定价优惠,恢复为800元/年,长城财富信用卡、Visa无限双标信用卡、银联钻石信用卡、Visa无限单标信用卡、世界之极信用卡年费标准恢复为3600元/年。


图片

看看你手上的中行信用卡,只要卡面上有platinum字样的,那就是白金卡,需要满足年消费12笔且5000元消费金额才能见面800年费,不然就是800年费哦~

接下来详细解读一下2026年中行信用卡年费政策。

 

一、钛金/金/普卡:轻松免年费

 

全新长城万事达卓隽系列(含多币种)及钛金/金/普等级信用卡,仍维持"免首年、刷卡5笔免次年"的宽松政策,无需额外消费门槛,日常使用无压力。

 

二、高端卡:年费政策有变!

 

1、白金卡(不含卓悦版、卓隽系列):


主卡免首年,次年年费需满足"12笔消费+累计5000元(不含附属卡)",或用10万积分兑换,年费标准800元/年。


2、顶级卡(Visa无限、银联钻石、世界之极等):


首年直接收年费(3600元/年),次年需消费40万元免年费,或用60万积分兑换;目前中行自营权益稀缺,仅保留卡组织基础权益,已经没有持有价值。


图片

3、卓悦版白金卡:


年费800元/年,2026年12月31日前申请,私行/财富/理财等级客户免首年,次年积分兑换享五折;附赠境内舒适接送机、2个私享礼遇金等权益。


4、财富卡:


年费3600元/年,消费60万或80万积分可免;配备12点龙腾(6次机场+12次高铁)、精品酒店1间夜等权益,适配高资产客户。

 

5、顶级私行卡:

 

万事达长城私人银行信用卡、美运私行信用卡等,年费需用高额积分兑换或直接缴纳,年费高权益不多,性价比低。除非你本身在中行有不少资产给你免年费,否则不太划算。


最后,说到中行,还有一则消息分享给大家,就是缤纷生活APP以后要关闭了,具体看此文:

不玩了!中国银行关闭信用卡APP!


识别下图,可以申请各家银行目前值得申请的好卡,且很多都有既明的独家实物新户礼!
图片

更多内容,点击查看:
大量微信支付宝立减金!都是无门槛!

银行开门红,3000元大毛!

经典白金好消息,十倍积分再续期!

新出刷卡大毛!1000刷卡金四重叠加!

哦豁~各家银行积分路子都黄了!

两个刷卡活动叠加!天天撸大量消费金!

几百无门槛立减金!直接去领!

要进微信群的,扫码加我拉你。(群内禁止一切广告、推广、链接、助力、人头、返利、机器推销等,发现直接自动踢且永久拉黑并且连坐,另外请勿重复加群,系统会自动踢出重复加群的人)

图片

温馨提示:
公众号修改了推送规则,很多人发现收到的消息不及时,路子知道晚了可能就黄了。

为了能够第一时间收到消息,不错过大路子,请星标置顶本公众号,以便第一时间获取重磅内容!
图片

以下几个公众号每天分享的内容都不一样,都点击关注一下,能获取更多活动攻略路子。
以上内容包含广告。