多家银行好卡,这下彻底凉凉了!

完了完了~

近年来,各家银行信用卡权益纷纷缩水,卡圈戏称"温暖升级"。

一波接一波的缩水潮下来,很多卡友自然选择了销卡,持卡人数越来越少。

持卡人数少,银行信用卡中心赚不到钱,也在陆续收缩信用卡业务。

一方面是银行关停信用卡APP,另一方面则是停发信用卡。

关于信用卡停发,既明写过很多次,比如上个月的中信和浦发的停发。

中信还好,只有一张冷门卡停发,详见:
中信银行联名信用卡将停止发行!

浦发则停发的比较多,一次性停发18张信用卡,详见此文:
绝版卡!大量信用卡停发!

本月,又有农行、广发、交行等停发信用卡的消息。

农行一次性停发20款信用卡!

日前,农业银行信用卡中心发布了"关于停止发行部分信用卡产品的公告",农行表示因业务调整,2026年2月3日起,将停发20款信用卡产品。

图片

农行还表示,上述信用卡产品停发后,我行线上及线下网点等各渠道均不支持申请,但存量卡仍可正常使用。如遇损坏换卡、挂失补卡、到期换卡情况,我行将使用原卡面或逐步更换为标准白金卡卡面,产品相关功能权益及收费标准保持不变。  

广发也停发了多张信用卡,其中就包含昔日的神卡——"三炮卡"!

自2026年2月1日起,广发将停止发行广发航班管家联名卡、广发高铁管家联名卡、广发龙腾出行商旅联名卡、广发重庆飞畅逸行联名卡、广发东航洲际联名卡。


图片

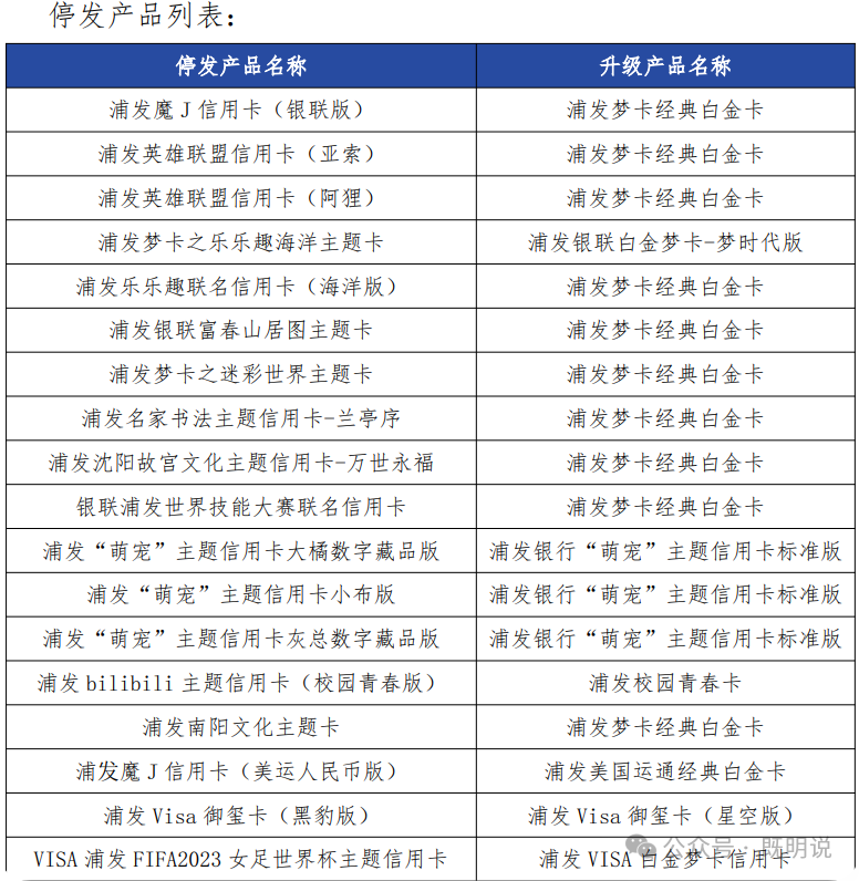
而就在前两天,浦发正式停发18款信用卡!

根据浦发银行信用卡中心发布《关于浦发银行信用卡部分产品停止发行的公告》,宣布因业务策略调整,将从2025年12月18日起停止发行18款信用卡

先看公告:

图片
图片


浦发银行称,若用户名下持有停发产品,可正常使用至卡片有效期届满,在卡片有效期届满且满足续卡条件,或在卡片有效期内申请补卡或换卡的情况下,我行将根据您持有的停发产品,为您自动升级对应的信用卡产品,卡号可能会发生变化,卡产品年费政策保持不变。


再往前一天,12月17日,交行太平洋信用卡中心公告称,将于2026年1月30日(含)起停止发行交通银行银联高达主题信用卡独角兽版、变身版、元祖版、夏亚版及拂晓版5款卡面及其校园版卡产品,现有发行中的三款高达主题信用卡卡面自由版、命运版及能天使版不受影响。


除了上述大行,中小银行也在跟进的"停卡潮"。


日前,浙江农商联合银行称,因业务合作调整,丰收京东联名卡将停止发行。


武汉农商银行也宣布,因联名信用卡合作业务调整,将于2026年1月1日起停止发行淘票票&大麦联名信用卡。淘票票&大麦联名信用卡将调整为汉卡标准金卡,原产品功能、收费标准保持不变。

值得一提的是,2025年以来,建设银行、邮储银行、中信银行等多家大型银行已累计停发超百款信用卡,停发理由多为"业务策略调整""提升服务质量""合作到期",而联名卡在其中占据了相当大的比例。

图片


银行停发联名卡多因合作授权到期且双方无意续约,且停发产品多为发行量少、活跃度低的低效卡种。


信用卡近三年已缩减1亿张


信用卡行业的整体"清卡瘦身",背后是监管引导与市场驱动的双重合力,这股力量正彻底终结行业长期以来"跑马圈地"的粗放扩张时代,推动其迈向高质量发展的新征程。


据了解,原银保监会与中国人民银行2022年7月发布的《关于进一步促进信用卡业务规范健康发展的通知》,于2024年7月1日全面实施。


《通知》明确要求银行不得以发卡量、客户数量等作为单一或主要考核指标,长期睡眠信用卡比率不得超过20%,整改后仍超出该比例的银行不得新增发卡。这促使银行重新审视信用卡业务,从单纯追求数量转向注重质量和服务,清理低效卡种,聚焦优质客群,进一步限制了信用卡规模的无序扩张。


央行数据显示,截至2025年第三季度末,全国信用卡和借贷合一卡数量为7.07亿张,较上季度减少800万张,较去年末减少2000万张,较2022年的历史峰值8.07亿张减少1亿张,已连续下滑12个季度。


从上市银行2025年半年报看,多家银行信用卡流通户数或在册卡量下滑。比如,截至6月末,工商银行信用卡累计发卡量1.48亿张,较上年末减少200万张;交通银行境内行信用卡在册卡量6010万张,较上年末减少291万张。


不过,部分联名信用卡的停发,并不代表联名信用卡就此退出市场。停发旧卡、推出新卡,如今正成为银行调整优化经营策略的一种常态化手段。在银行停发部分存量联名信用卡的同时,也在积极推动一些刚需消费的主题或联名信用卡产品布局,此类联名信用卡成为信用卡市场由"跑马圈地"的粗放经营转向"精耕细作"过程中,加速"进化"的成果。

从市场环境来看,信用卡业务已从"跑马圈地"大扩张时代进入"精耕细作"的存量竞争时代,这在倒逼银行精简产品线以聚焦高频、特色使用场景;部分成本收益不匹配、效益不佳的信用卡产品只能迎来被下架的命运。


支付宝红包年底放水,一般都是2~6元,下面这个是真实商家实体红包码,红包金额更大!

打开支付宝扫一扫直接领钱即可,无门槛!

图片

保存此图到手机,每天都能领一次!

识别下图,可以申请各家银行目前值得申请的好卡,且很多都有既明的独家实物新户礼!
图片

更多内容,点击直达:
收获时刻到!千元大礼包等你解锁!

永不反撸!千元大毛!

年底银行放水,额外600大毛!

积分限时加赠,快换即将刷新!

补偿600刷卡金!大白金年费政策有变!

速度去!大量建行立减金,直接到账!

要进微信群的,扫码加我拉你。(群内禁止一切广告、推广、链接、助力、人头、返利、机器推销等,发现直接自动踢且永久拉黑并且连坐,另外请勿重复加群,系统会自动踢出重复加群的人)

图片

温馨提示:
公众号修改了推送规则,很多人发现收到的消息不及时,路子知道晚了可能就黄了。

为了能够第一时间收到消息,不错过大路子,请星标置顶本公众号,以便第一时间获取重磅内容!
图片

以下几个公众号每天分享的内容都不一样,都点击关注一下,能获取更多活动攻略路子。