年底压轴大活动!你还提得起多少兴趣搞?

同学们好消息!

同学们好消息,很多卡友问了我无数遍的招行信用卡年末大活动来了!


今年的活动叫做"鲤迎新年 好运连连",活动的核心玩法跟去年类似,集喵抢拍大奖,另有直接兑换奖励等玩法~


图片


今年的活动也非常简单,通过消费、做任务等方式收集锦鲤喵,然后使用锦鲤喵抢拍奖励或者直接兑换奖励。


活动简单,但奖励丰富且价值不错,非常值得参加。


接下来直接给大家介绍活动、上攻略!


图片
图片

一、活动主线任务介绍

图片


通过满额消费、天天消费、掌上任务等方式收集锦鲤喵,然后使用锦鲤喵通过抢拍获得大奖,也可以直接使用锦鲤喵兑换奖励,奖励丰富包括实物、卡券、积分、刷卡金等等任选。


简单来说可以分解为如下三个步骤:


图片



图片
图片

二、活动时间

图片

集喵周期:

自2025年12月9日起至2026年1月30日止(均含当天)


兑礼周期:

自2025年12月9日起至2026年2月6日止(均含当天)。


今天是活动开始的第一天,现在大家都可以参与起来了!

接下来说重点,如何获取锦鲤喵。



图片
图片

三、锦鲤喵的获取

图片


获取锦鲤喵一共3种方法。


1、累计消费达标


集喵周期内,累计消费金额每满1000元人民币即可获得1个锦鲤喵,该任务最多可获得300个锦鲤喵


图片


2、天天消费集喵


集喵周期内,单日累计消费金额满99元人民币即可获得1个锦鲤喵,每天最多可通过该任务获得1个锦鲤喵,该任务最多可获得20个锦鲤喵。


图片


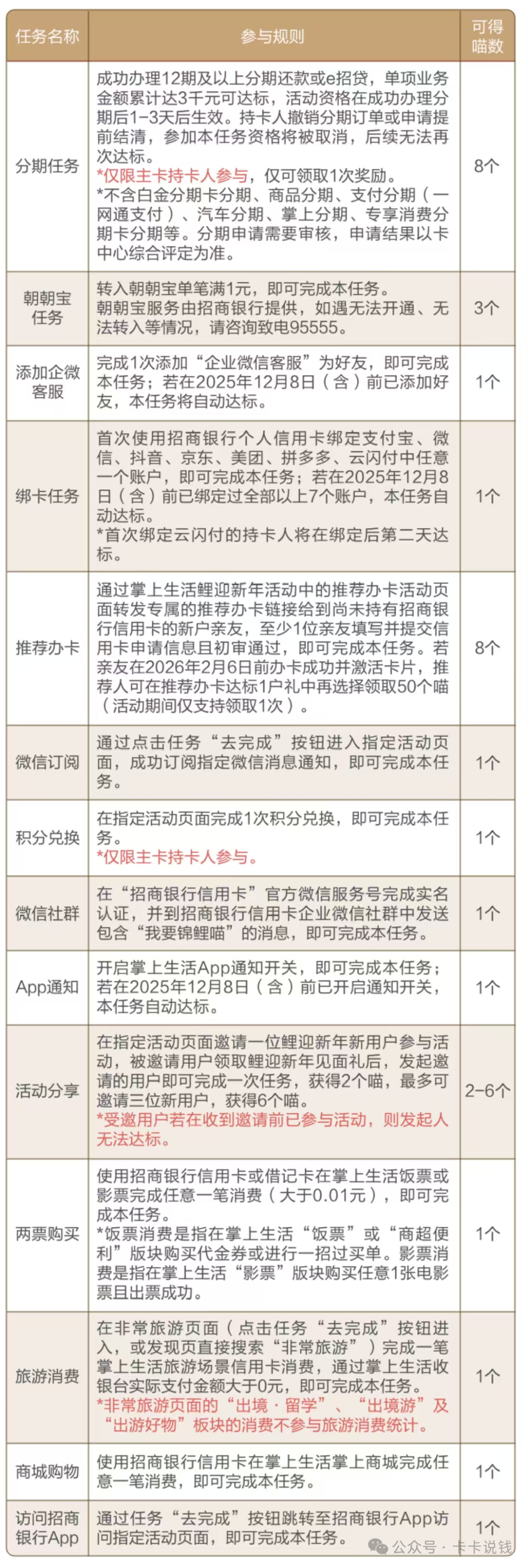
3、掌上任务集喵


集喵周期内,将开放14个掌上任务,每完成1个掌上任务即可获得对应数量的锦鲤喵,完成所有掌上任务可获得35个锦鲤喵。


图片

具体的消费任务看下图,都给大家整理出来了:


图片

另外首次登录活动页面也会送喵,一般能获得了10只。


通过以上3种方法可以收集锦鲤喵,然后使用锦鲤喵抢拍或者兑换礼品。



图片
图片

四、礼品抢拍

图片


玩法跟之前类似,今年一共有5轮抢拍,在每轮抢拍的规定时间内,大家可选择1份心仪的礼品出喵、加喵,所有礼品均为10个喵起拍。


抢拍礼品数量有限,将根据最终出喵数量由高到低排序(相同喵数者先出者得)依次获得礼品兑换资格。


5轮抢拍具体时间安排如下:


图片

因为首轮抢拍的时间在10天后,这10天有充足的时间给大家集喵,在首轮抢拍之前也会给出详细的礼品介绍、抢拍攻略方案等,敬请关注。


接下来先披露一下首轮抢拍的礼品奖励,看看有没有你心仪的礼品:


图片

现在给抢拍数预测为时尚早,大家先参加活动完成任务集喵,抢拍的时候等我的攻略,一共5轮抢拍,机会多多!


图片
图片

五、礼品随心兑

图片


除了锦鲤喵抢拍获得奖励之外,还可以直接使用锦鲤喵兑换奖励,奖励包括积分、消费礼包、优惠券等等,具体可以兑换的奖励、次数及所需要的喵如下表。


图片

整个活动玩法主线任务清晰不复杂,奖励获取方式比较自由,可选奖励丰富使用且价值不错,只要认真参与,基本不会空手而归。


还愣着干啥,赶紧打开掌上生活APP搜索"鲤迎新年"参与活动集喵啊,快去~


滴滴打车优惠

1、先领5折打折券

周五/周六/周日领领滴滴打车5折券,打车更划算!

1️⃣滴滴打车优惠券:
图片

2️⃣花小猪打车优惠券:
图片