大缩水!销卡吧!

销卡!

近日,交行连发两则公告,给持有高端信用卡的用户带来"双重打击"。


看看交行年报,半年减少卡300万张,不良率创新高。


报告期末,交通银行境内行信用卡在册卡量6,009.85万张


2025年6月末,交通银行信用卡不良率为2.97%。


这就难怪银行要降本了。


图片


此前刚传出白麒麟年费可能调整的消息,如今更严峻的变化正式落地,

图片

从年费规则到核心权益,几乎所有高端卡都难逃"缩水"命运。


图片
图片
图片
一、年费优惠取消,积分抵扣门槛翻倍
图片
图片


首当其冲的是交通银行运通怡然白金卡。公告明确,该卡998元/年的年费优惠将在2026年4月1日正式结束,之后将按1000元/年的标准白金卡年费收取。

图片

更关键的是积分抵扣规则的变化:

- 2026年4月1日前,已按998元标准缴纳年费的,仍可用10万积分兑换;

- 之后按1000元标准收取的年费,需按"25万积分兑1000元、15万积分兑500元、10万积分兑200元"的规则执行。

年费差2块钱,积分需要多花15万!!!!


怎么卡友就是大冤种么?这么被收割!


图片
图片
图片
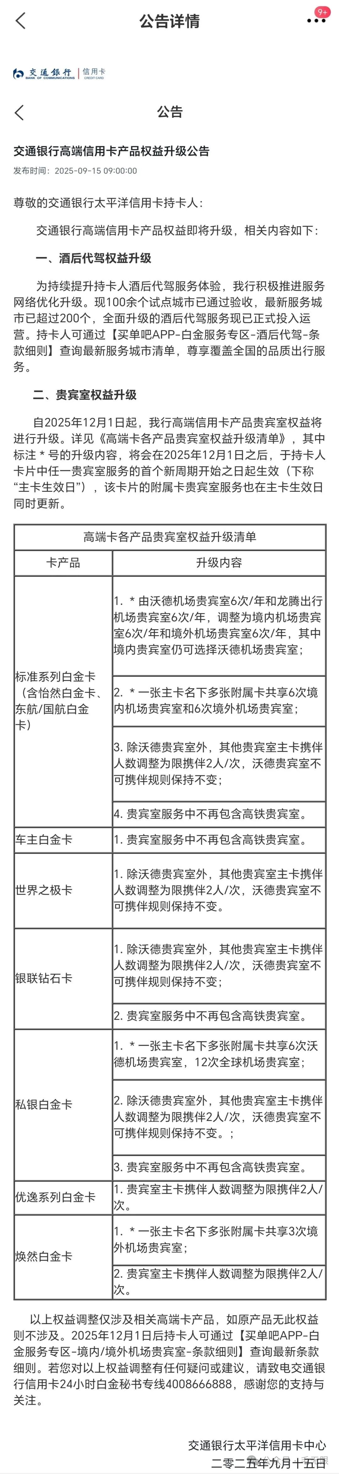
二、贵宾厅权益"大砍",白麒麟核心玩法成历史
图片
图片
图片

如果说年费调整是"开胃菜",那第二则"高端信用卡权益升级公告",则是实实在在的"权益缩水公告"——看似"升级",实则多条核心权益被削减,尤其是用户最看重的贵宾厅权益。

1. 标准白金卡(含白麒麟、怡然白等):4大缩水直击痛点

作为交行高端卡的"代表",白麒麟及同类标准白金卡的贵宾厅权益变化最大,直接砍掉了过往的核心优势:

- 次数砍半:原"沃德机场贵宾室6次/年+龙腾出行机场贵宾室6次/年",调整为"境内机场贵宾室6次/年+境外机场贵宾室6次/年"。看似总数不变,但境外贵宾室使用频率低,相当于境内可用次数从12次缩水到6次;


- 附属卡共享次数:此前白麒麟"一主三附"的精髓玩法(4张卡各享6+6次贵宾厅,合计24次沃德+24次龙腾)彻底失效,现在主卡名下多张附属卡需共享6次境内+6次境外贵宾厅,家庭用户权益直接"腰斩";


- 携伴限制收紧:除沃德贵宾室仍不可携伴外,其他贵宾室主卡携伴人数限2人/次,灵活性降低;


- 取消高铁贵宾厅:此前可使用的高铁贵宾室权益被直接取消,日常通勤场景的实用性大打折扣。

2. 其他高端卡同步缩水,无一幸免

不仅是标准白金卡,交行其他高端卡及小白金也未能幸免,权益调整集中在"取消高铁贵宾厅、限制携伴、附属卡共享次数"三大方面:

- 车主白金卡:直接取消高铁贵宾室权益;

- 世界之极卡、钻石卡:除沃德贵宾室外,其他贵宾室携伴限2人/次;

- 私银白金卡:附属卡共享贵宾厅次数,同时取消高铁贵宾室、限制携伴;

- 优逸白、焕然白:要么限制携伴人数,要么附属卡共享境外贵宾厅次数。

唯一被提及的"升级",是酒后代驾服务覆盖城市从100余个扩展到200余个,但对于多数用户而言,贵宾厅权益的缩水,远非代驾城市增加能弥补。


贵宾厅不包含高铁休息了。次数减少!携伴减少了!


如今信用卡市场"缩水"成常态,选择卡片时更需关注"权益实用性"与"成本匹配度",避免为不必要的费用买单。你手中的交行高端卡会选择保留还是注销?欢迎在评论区分享你的看法!


滴滴打车优惠

1、先领5折打折券

周五/周六/周日领领滴滴打车5折券,打车更划算!

1️⃣滴滴打车优惠券:
图片


2️⃣花小猪打车优惠券:
图片