笔笔返现10%!这张全新的返现卡看看!

香!

浦发全新返现卡
图片
年费:360元/年,首年免年费,每年任意消费6笔可免次年年费。
权益:
★笔笔返现10%
活动时间:8月1日-9月30日(含)

活动期间,申请并成功批核浦发浦利白金卡的新户,批核日起30天内任意消费一笔,自然月累计总消费满3000元及以上,可享当月指定交易渠道吃喝玩乐笔笔10%返现。

图片

每人每自然月最高可返100元还款金。

图片

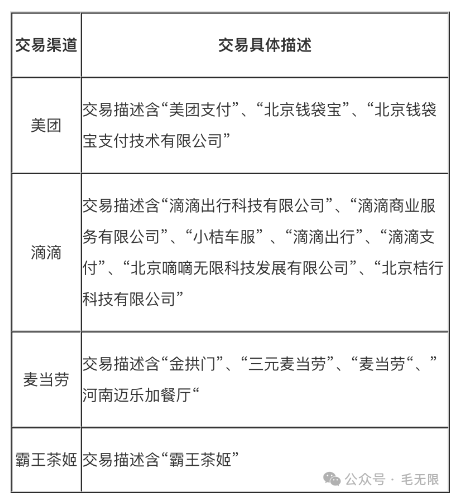
指定渠道是指:美团、滴滴、麦当劳、霸王茶姬。

图片

新户是指:

从未持有浦发银行信用卡主卡或名下所有浦发银行信用卡销户12个月(不含)以上的主卡客户。

领取方式:

达标持卡人可于交易达标月次月起每月20日10点至月底,登录浦大喜奔APP-搜索"浦利卡"领取。

★免收取现手续费
活动时间:8月1日-9月30日(含)
活动期间,申请并批核浦利卡的主卡持卡人,每月可享前3笔取现手续费减免。
★浦闪贷支用

活动时间:8月12日-8月31日(含)

6月25日-8月31日期间完成浦闪贷新建额,且在8月11日(含)前未支用。

并在活动期间成功申请且批核浦利白金卡的新户主卡持卡人,于核卡30天内完成任意一笔消费(实付金额不低于0.01元),并在活动期间完成浦闪贷首笔支用,则视为达标。

达标持卡人可按照首笔支用金额于活动结束之日的贷款余额,获得一份金额为该笔贷款余额1‰的信用卡"还款金"。

活动期间每位持卡人限获一次。

图片

对于这张浦发浦利白金卡,咱们主要说的是前面的返现。

所以这个浦闪贷支用就不过多介绍了。

这张卡的返现规则和广发多利卡类似,也是需要消费满3000元及以上才可享受返现。

只不过这卡返的是还款金,还款的时候可以直接抵扣。

美团、滴滴、麦当劳、霸王茶姬的渠道也是咱们经常使用的。

尤其是美团,点外卖、到店团购、缴费等覆盖范围还是很广的。

总的来说,是一张中规中矩的返现卡,和目前卡圈已有的返现卡玩法差不多。

如果你是浦发新户的话,可以考虑拿下来玩。

目前活动是2个月,权益如期续期的话,每月100,一年也是1200

目前此卡仅限分行办卡渠道发行,有需要的朋友可以去线下网点看看。


浦发最高6666刷卡金
图片
权益一:8月6日-9月5日,使用浦发信用卡指定渠道消费,累计每满1000元可获得一个会员红包。
图片
权益二:66生活消费券。
8月15日-9月5日
图片
权益三:商城优惠券。
8月15日-9月5日
图片
权益四:里程折扣兑换。
S4里程5折兑换,上限1000里程。
S5里程1折兑换,上限1000里程。
图片
正好叠加返现活动,冲一波S5!
权益五:生日特权。
8月1日-8月31日
图片
而浦发新出的返现卡,新户可以申请来玩。
如果不是广发的新户,拿不下多利等返现卡,可以考虑拿下浦发浦利白金卡,玩法大致相同。