农行四则重要动态!20万积分、年费有变、费率五折、白捡毛!

分享几个农行的消息。

图片

一、新出双倍积分


农行百亿积分加赠活动又来了,这次是截止7.18,领取之后线下线上各双倍积分,上限都是10万分,合计20万分到手。

具体说来,6月20日-7月10日,使用农行信用卡累计消费满5000元,即可领线上、线下消费2倍积分券,各上限100000积分。

记得先消费5000,然后再去领取资格。

活动时间:

达标时间:2025年6月20日至2025年7月10日。

领奖时间:2025年6月25日至2025年7月18日。


图片

2025年6月20日至2025年7月10日期间,农行信用卡主卡持卡人使用名下农行信用卡(不参与卡种除外)累计人民币消费满5000元,即有机会于消费达标2日后(含达标当日)且不早于6月25日,至2025年7月18日前,至"农行掌银APP-信用卡-优惠专区-领奖专区"领取如下权益券各1份(需分别领取):


权益券1:

《夏日积分加倍-快捷支付2倍积分券》,自领取当日起至2025年7月18日,使用名下农行信用卡(不参与卡种除外)通过微信支付(财付通)、支付宝、京东支付、美团支付、多多支付、抖音支付、程支付人民币消费可享2倍积分(部分特殊场景除外,如缴纳税费等交易类型不为"网上消费"或"网上支付"的特殊场景),每个客户上限10万积分,名额20万份,先到先得,领完即止。


图片

权益券2:
《夏日积分加倍-线下消费2倍积分券》,自领取当日起至2025年7月18日,使用名下农行信用卡(不参与卡种除外)通过线下渠道的计积分消费可享额外2倍积分(快捷支付消费、外币消费、不计积分的线下消费不享受本权益),每个客户上限10万积分,名额15万份,先到先得,领完即止。

图片

领取路径:

"农行掌银APP-信用卡一优惠专区-领奖专区"。


图片


图片

二、农行10元立减金


也是老活动了,农行省钱卡。新的一期又来了!农行1元买10元省钱卡,上次买过的还能买!


活动路径:

农业银行app-首页-热门活动-下拉【省钱月卡1元起购】


这次是支付宝立减金,需要在"我的礼券"中手动领取到支付宝。可以在支付宝进行信用卡还款使用,更好用。


图片


图片

三、农行手续费5折


2025年6月20日农业银行信用卡中心发布《关于实行电子渠道信用卡透支转账手续费优惠的公告》,宣布即日起至2025年6月30日,将针对通过电子渠道(掌银、网银)发生的透支转账交易实行手续费优惠折扣方案:透支转账手续费按标准费率的5折收取,优惠费率为交易金额的0.5%/笔,最高50元/笔封顶。


既明说:

虽然打5折,但依然不划算,因为透支除了手续费还有利息,不到万不得已不建议使用。


图片

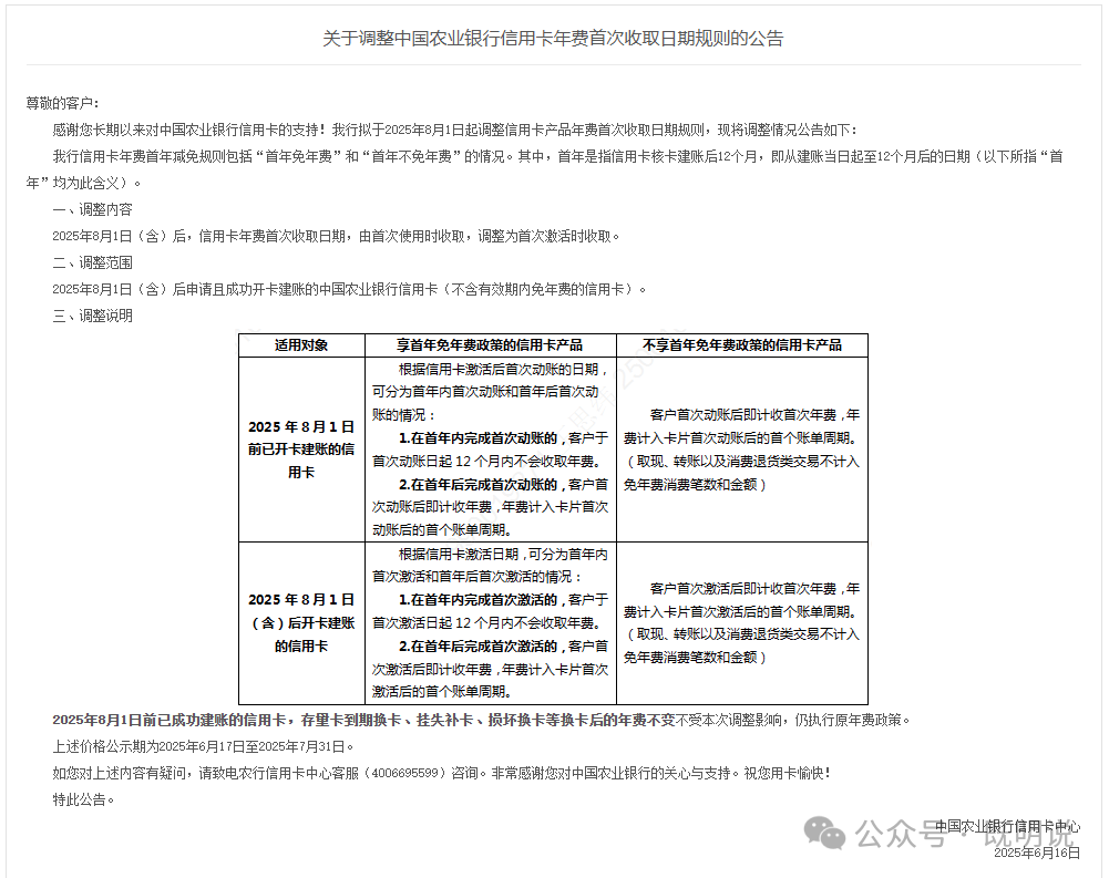
四、农行信用卡年费有变


2025年6月16日农业银行发布《关于调整中国农业银行信用卡年费首次收取日期规则的公告》,宣布拟于2025年8月1日起调整信用卡产品年费首次收取日期规则,现将调整情况公告如下: 

图片

 一、调整内容 

  2025年8月1日(含)后,信用卡年费首次收取日期,由首次使用时收取,调整为首次激活时收取。 

  二、调整范围 

  2025年8月1日(含)后申请且成功开卡建账的中国农业银行信用卡(不含有效期内免年费的信用卡)。 

  三、调整说明 

图片

 2025年8月1日前已成功建账的信用卡,存量卡到期换卡、挂失补卡、损坏换卡等换卡后的年费不变不受本次调整影响,仍执行原年费政策。 


农行这个影响不大,大家注意年费消费次数和账单即可。

以上,农行近期四则动态,分享给大家。

点击下图,可以申请各家银行目前值得申请的好卡,且很多都有既明的独家实物新户礼!
图片

更多内容,点击直达:
大利好!大行经典活动,全面升级!

每年几次的银行大毛来了!

银行大毛,无视特邀!必中!

快去退钱!

快快快!大毛放开,额度充足!

两则缩水,废了几张卡!

两张终免神卡落幕!

屌丝三百,缩水凉了~

要进微信群的,扫码加我拉你。(群内禁止一切广告、推广、链接、助力、人头、返利、机器推销等,发现直接自动踢且永久拉黑并且连坐,另外请勿重复加群,系统会自动踢出重复加群的人)

图片
温馨提示:
公众号修改了推送规则,很多人发现收到的消息不及时,路子知道晚了可能就黄了。

为了能够第一时间收到消息,不错过大路子,请星标置顶本公众号,以便第一时间获取重磅内容!
图片
以下几个公众号每天分享的内容都不一样,都点击关注一下,能获取更多活动攻略路子。

以上内容包含广告。