翼周刊|农行信用卡上新,中行官宣这些卡升级时间,交行高端卡权益调整,洲际多倍积分活动现可注册。

这是蓝翼本周的关注。

本周,蓝翼分享了几家主要互联网平台的大会员(点此回顾),与早期的网络平台——尤其是电商平台喜欢与银行合作发行联名卡,来绑定权益和消费不同,现在的网络平台自身的会员权益体系已经足够丰富,甚至连传统的信用卡高端权益也已覆盖,大家怎么看呢?欢迎留言里讨论。


一周关键词:交行、中行、洲际酒店


值得聊的资讯


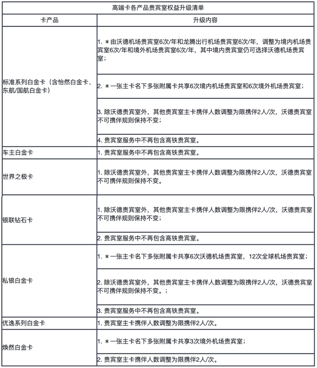
交通银行高端信用卡权益调整。 交行发布《交通银行高端信用卡产品权益升级公告》,包括酒后代驾服务覆盖城市超过 200 个,以及贵宾厅权益调整等。其中,贵宾厅权益调整覆盖标准白金系列、车主白金、世界之极卡、银联钻石卡、私银白金卡、优逸系列白金卡和焕然白金卡等,主要调整如下表:
图片

其中标注*号的升级内容,将会在 2025 年 12 月 1 日之后,于持卡人卡片中任一贵宾室服务的首个新周期开始之日起生效


最大的改变在标准白金系列,从每年 6 次沃德和 6 次龙腾,改为每年境内、境外各 6 次(境内仍可选择沃德),如果每年没这么多出境需求,那就就相当于次数减半了。另外之前为人称道的附属卡权益,也改为主卡名下所有附属卡共享 6 次境内和 6 次境外机场贵宾室,以及沃德外其它贵宾室的主卡携伴人数调整为 2 人/次,看来一卡搞定全家出行以后就难了,与这个相比,贵宾休息室服务不再包含高铁贵宾室都不算大事了……

说起来,怡然白的积分兑换年费政策也改了,明年 4.1 起年费由 998 元/年改为 1000 元/年,积分兑换从 10 万积分变为 25 万积分,标准白金系列这个积分兑年费的性价比之选也 bug 了,加上前面的贵宾厅权益调整,看来曾经的三白都已经「泯然众人矣」……大家怎么看呢?

中行万事达单标信用卡升级。中国银行发布《关于中国银行万事达单标信用卡功能升级的公告(2025年11月2日起)》,将于 2025 年 11 月 2 日对存量万事达单标信用卡功能进行升级,升级范围为中国银行发行的万事达单标信用卡,且卡号前 6 位在下表范围内:

图片

自 2025 年 11 月 2 日起,本次功能升级范围内的信用卡可通过绑定第三方支付钱包或打开境内交易支付锁,在境内(不含港澳台地区)进行人民币交易,在到期换卡、重置卡、挂失补卡时会换发为具备双应用功能与非接触式交易功能芯片的卡片,相关费用标准维持不变。


前几天分享中行全新中国万事达卡的活动的文章下,就有不少读者留言问存量的单标万事达卡什么时候可以升级为境内外都能用的新卡,这不公告就来了,你现在在用的是哪一张呢?
大家怎么看呢?

农行发布乒乓球白金信用卡。农行乒乓球白金信用卡包括四个卡面设计,均为银联卡,首年免年费,消费 10 次免次年年费,主附卡分别计次。2025.10.1-2025.12.31 期间,使用乒乓球白金卡累计消费满 888 元,次月可通过农行掌银领取专属优惠,包括迪卡侬线下指定门店满 300 减 50,滔搏体育线下指定门店满 300 减 50,猫眼 App 满 200 减 50,指定体育场馆满 51 减 50。

图片

借着 WTT 中国大满贯的势头,农行这个乒乓球白金信用卡推出的倒正是时候,专属活动里迪卡侬线下指定门店满 300 减 50 倒是不错,大家觉得呢。

说起来,从北京冬奥之后,信用卡在体育营销方面似乎有些沉寂,大家印象里有哪些呢?


值得关注的优惠


洲际酒店 IHG 三倍积分开始报名。即日起至 12.31 报名成功后,10.1-12.31 入住,第二次入住双倍积分,第三次入住 3 倍积分,赠送上限 70000 积分。报名地址:洲际酒店集团微信小程序。注意每晚房费大于 30 美金。

图片
活动十一开始,现在可以先报名。


结语


关于信用卡,相信蓝翼的很多读者都是为了权益而用,但说到整个行业,却又有不得不面对的黑灰产的问题,一些陷入财务困境的人铤而走险套现,还有一些为了利益被骗取个人信息……这些话题虽然有些沉重,但也确实是影响行业健康发展的现实。本周蓝翼也专门聊了聊这个问题——没有硝烟的战争,却关乎信用卡行业的未来,大家有什么看法,也欢迎讨论。

另外,听说建行 5 倍积分在打电话邀约,6.6 元一个月,大家有收到电话的吗?


欢迎 关注 和 收藏 蓝翼的公众号

分享、点赞、在看三连起来!