交行高端卡大变革:白麒麟依旧值得持有,家庭出游必备利器!

包括白麒麟在内的"屌丝四白"其实依然值得持有

哈喽,大家好,我是木易。

今天的重磅消息,无疑是交通银行高端卡的"温暖升级"公告。包括大白金卡/钻石卡/世界之极/私银卡一众高端卡,都被涉及到。

在卡圈一片声都说无需再保留白麒麟的同时,我却觉得其实仍然可以持有,尤其是对某些特定人群来说,影响其实一点也不大。为什么这样说呢?

下面详细来说说

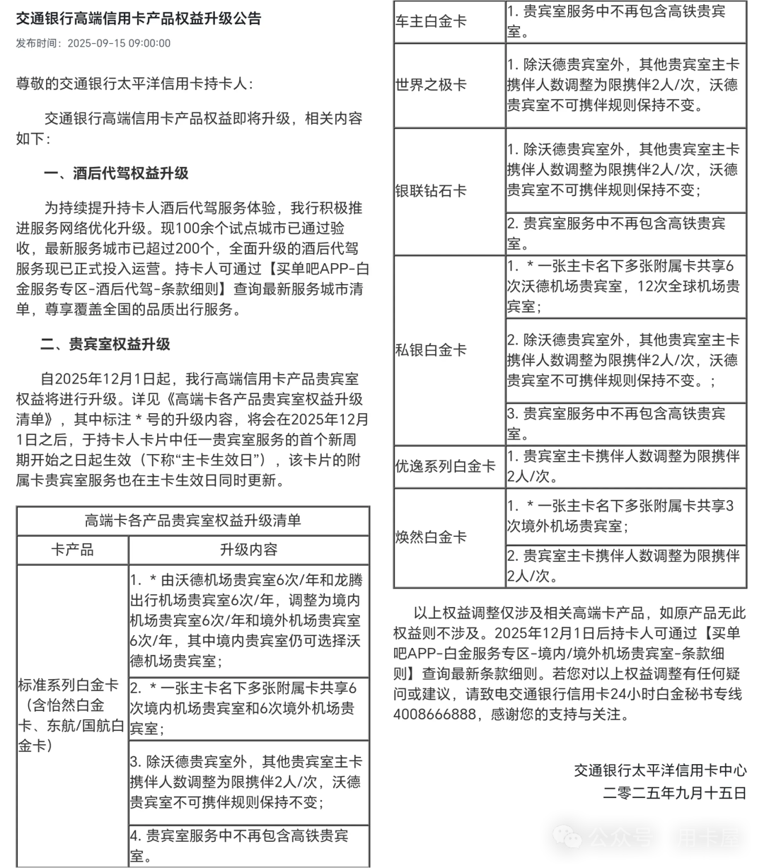
图片

以上就是交行发出的公告。各项权益修改的具体内容在公告栏都有说明。

在改之前,白麒麟的最大亮点无疑是 主卡有6点龙腾,可以一次带多人进贵宾厅,不仅如此,还可以通过办理3张免年费的附属卡,让家人可以凭自己的卡进贵宾厅。

而本次修改,首先是规定,主卡只能每次最多携伴2人(再多就带不了)

其次,之前附属卡每张都有6点贵宾厅,现在修改为多张附属卡合并共享6点贵宾厅。无疑是减少了贵宾厅可用次数。而且高铁贵宾厅木有了。

但是我想说的是,在卡圈普遍缩水的今天,白麒麟仍然是解决"全家进贵宾厅"的利器。理由如下:

1.白麒麟的申请难度总体不高,一般认为6行前申请,且你的资质能下3万以上的额度,就可以下卡(觉得不保险,可以先申请交行东航金卡,养到3万以上,再申请白麒麟,更加保险)

2.白麒麟主卡一次能让三个人一起进贵宾厅,总共6点权益,可以用两趟。这点已经是难能可贵了。看其他银行的百夫长白金卡送的PP卡,每次只能自己用或者最多带一个人而已。

3.交通银行附属卡的申请年龄门槛,是所有银行里面最低的,只要11周岁就可以申请。也就意味着家里小孩只要年龄达标,就可以申请一张附属卡,进而解决自己进贵宾厅的问题。作为主卡人就可以减轻负担。

(比如我自己带家里老人和俩小孩出游,如果"大宝"已有附属卡可用,那么我带"小宝",外加一个老人一起进贵宾厅没有任何问题。而如果是夫妻一起出游,那么两个大人都有信用卡,一人带一个小孩进贵宾厅,更加容易)

4.目前普通家庭,也就是暑假出去一趟旅游(最多加上寒假再出去一趟),靠白麒麟作为主力,加上光大白金卡(5点悦途)可以一次带4人,还有华夏优享卡/SAFARI的餐食权益,已经足够满足旅游的需求。

(如果是土豪家庭频繁出游,需要全家无限贵宾厅,那么不在本文讨论范围内)

至于说白麒麟需要25万积分才能抵扣年费,首先交行之前已经出过公告,以后消费都不会再"漏分"。

所以只要消费达标,攒25万分免年费不是难事

交行信用卡9月起线上消费全额计分;教你从此告别"漏分"!

交行的"洗衣白"(怡然白),权益跟白麒麟相差不大,年费也修改为需要25万积分抵扣。卡种早已下架,影响不大。

其次,作为性价比较高的"屌丝四白",招行经典白消费18万可用积分抵扣年费,兴业行悠白消费获得积分才可以10:1兑换国泰里程,浦发AE白需要每季度消费达标,才会奉上卡种权益。

所以,在足够的消费后,能给你一些好权益,就已经算是很不错的卡了。

只想着当做"抽屉卡"白嫖权益的时代,早已一去不复返(刷卡有困难的老铁可以联系我们解决)

最后结论就是:

如果家里有小孩且打算每年都外出旅游一趟的,那么建议尽快拿下"白麒麟",小孩年满11周岁就给办上附属卡,这样的配置,"贵宾厅"随时待命!

(阅读原文加入我们)